
【大河财立方消息】3月27日,郑州市人民政府印发2025年郑州市重点建设项目名单的通知。
通知显示,名单共列项目431个,总投资5795.5亿元,年度计划投资1286.4亿元。
通知要求,各开发区、区县(市)和市行业主管单位,要强化责任意识,坚持目标导向,对标年度建设目标,抓好项目建设责任的细化分解和督促落实;要坚持问题导向,不断完善协调推进机制,持续实行领导联系推进重点项目、协调例会等制度,及时帮助重点项目建设单位化解项目建设中的矛盾和问题,着力保障连续施工,为项目顺利实施营造良好环境。
各级行政审批服务部门,要切实增强主动服务意识,持续优化审批流程,强化服务指导,落实并联审批,提高审批效率,为加快项目实施创造条件。发展改革、财政、资源规划、生态环境、城建、金融等要素资源保障单位,要按照“有限资源保重点”的理念,主动对接项目需求,出台优惠政策,努力把有限的土地、资金、环境容量、用能等要素资源向重点项目倾斜、集聚,按照《郑州市人民政府关于印发郑州市重点项目管理办法的通知》(郑政文〔2024〕106号)规定要求,将市重点项目中的重大基础设施、先进制造业、战略性新兴产业、重点民生工程项目纳入一类民生项目管理,其他重点项目按照二类民生项目管理,保障市重点项目连续施工,为加快项目建设提供有力支持。
各重点项目建设单位,要切实承担起建设主体责任,依法合规履行建设手续,自觉接受行政监督,科学加强项目管理,积极筹措建设资金,着力抓好工程质量和安全生产,推动项目按计划圆满完成年度建设目标任务。每月25日前,及时准确报送项目建设信息,客观真实反映项目进度和存在问题,为加强监测调度提供可靠依据。
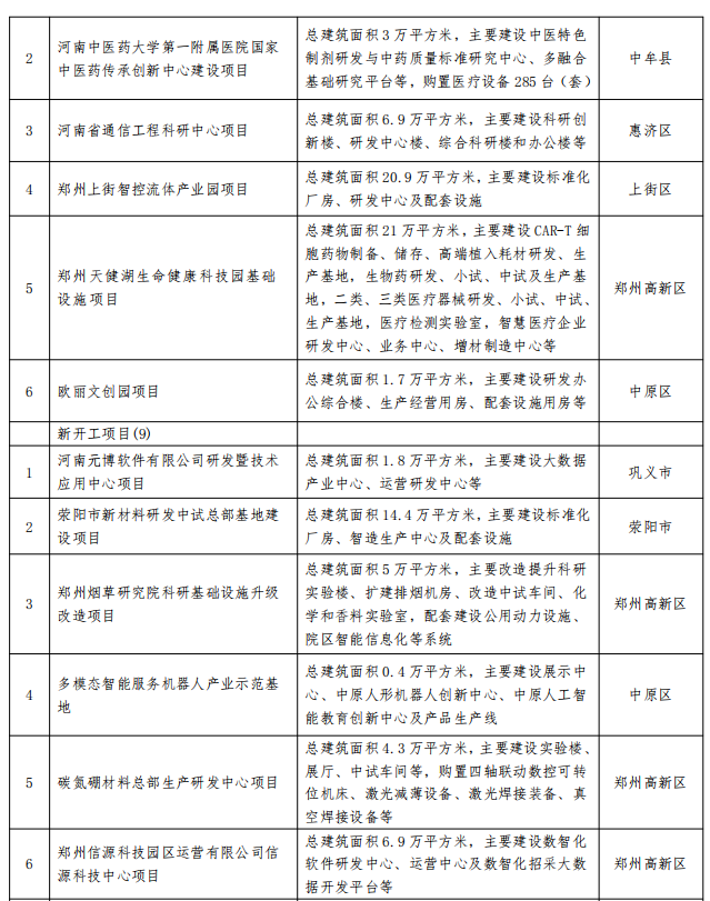
附部分项目名单
实习编辑:金怡杉 | 审核:李震 | 监审:万军伟
