

立方招采通显示,2月28日中国铁塔股份有限公司河南省分公司新乡、许昌、三门峡三个地市2025-2026年税务代理服务采购项目(第二次),已具备采购条件,现公开比选,具体内容如下:
采购人:中国铁塔股份有限公司河南省分公司
项目名称:中国铁塔股份有限公司河南省分公司新乡许昌、三门峡三个地市2025-2026年税务代理服务采购项目(第二次)比选公告
采购方式:公开比选
采购内容:新乡、许昌、三门峡三地市2025-2026年税务代理服务。本次采购选包1(新乡)采购预算金额含税33.5万元,包3(三门峡)采购预算金额含税31.14万元。
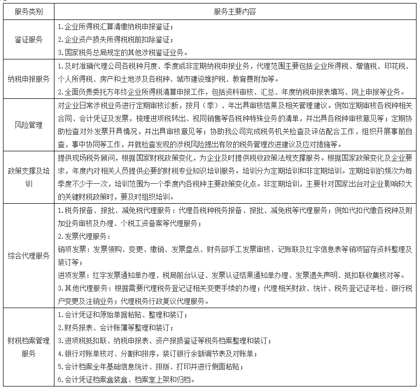
服务内容:鉴证服务、纳税申报服务、风险管理等,具体内容详见立方招采通。
合同履行期限:框架合同签订之日起2年或订单金额累计达到合同总额上限,两者以先到为准。
投标截止时间:2025年3月07日上午9时00分(北京时间)
中国铁塔股份有限公司河南省分公司新乡、许昌、三门峡三个地市2025-2026年税务代理服务采购项目(第二次)比选公告
中国铁塔股份有限公司河南省分公司新乡、许昌、三门峡三个地市2025-2026年税务代理服务采购项目(第二次)(项目编号:BJCG-HNTT250205-2)已具备采购条件,现公开邀请有意向的单位参加比选采购活动。本项目选包1第一次比选因通过初步评审的有效参选人数量不足,采购失败;选包3第一次比选因获取比选文件的潜在参选人数量不足,采购失败,现发布第二次比选公告。
1.采购项目简介
1.1采购项目名称及项目编号:中国铁塔股份有限公司河南省分公司新乡、许昌、三门峡三个地市2025-2026年税务代理服务采购项目(第二次)(BJCG-HNTT250205-2)
1.2采购人:中国铁塔股份有限公司河南省分公司
1.3采购代理机构:北京诚公管理咨询有限公司
1.4采购项目资金落实情况:采购人自筹且资金已落实
1.5采购方式:公开比选
1.6采购项目概况:
本项目采购内容为新乡、许昌、三门峡三地市2025-2026年税务代理服务。本次采购选包1(新乡)采购预算金额含税33.5万元,选包3(三门峡)采购预算金额含税31.14万元。
1.7选包划分:本项目分为3个选包,本次采购选包1、选包3,每个选包中选1家,份额为对应选包的100%,具体如下:
“中国铁塔股份有限公司河南省分公司新乡、许昌、三门峡三个地市2025-2026年税务代理服务采购项目”共三个选包,可以兼投不可兼中,如在选包2被推荐为第一中选候选人则选包1和选包3不再推荐为中选候选人,依此类推。
1.8最高限价:本项目基于采购基准价格清单进行统一折扣报价,最高限价为100%。参选报价超过最高限价的,其参选将被否决。
采购基准价清单如下:
选包1-新乡:
选包3-三门峡:
2.采购范围及相关要求
2.1采购范围:新乡、三门峡两地市2025-2026年税务代理服务;
2.2合同期限:框架合同签订之日起2年或订单金额累计达到合同总额上限,两者以先到为准。
2.3服务质量要求:达到国家、行业相关规范规定合格标准及技术规范书的要求。
2.4合同签订方式:由地市分公司分别与中选人签订框架合同。
3.参选人资格要求
3.1基本资格条件:
3.1.1参选人应为中华人民共和国境内法律上和财务上独立的法人或非法人组织,合法运作并独立于采购人和采购代理机构;
3.1.2参选人应能够开具增值税专用发票,并承诺中选后向采购人开具符合国家要求的增值税专用发票;
3.1.3参选人须具有相关主管部门颁发的有效的税务师事务所行政登记证书,提供证书扫描件。
3.1.4参选人自2022年01月01日至本项目比选公告发布之日在中华人民共和国境内应具备同类项目业绩(同类项目指税务咨询、或税务代理等业绩)。
证明文件要求:业绩证明文件须同时提供包括合同首页、签字盖章页、采购内容、合同金额在内的合同关键页和能够证明该合同履行的全部发票作为证明材料。合同时间认定以合同(含框架合同)签订时间为准,金额以发票含税金额为准。
注:经现场复核查询,如提供发票存在弄虚作假[如发票无法查验(查询网址:国家税务总局全国增值税发票查验平台https://inv-veri.chinatax.gov.cn/index.html)、复用、人为修改等],将否决应答。如业绩证明材料资料不全或不清晰导致无法认定的,或未按上述要求提供业绩证明文件的,应答委员会将不予认可。
3.1.5参选人未被工商行政管理机关在“国家企业信用信息公示系统(http://www.gsxt.gov.cn/index.html)”中列入严重违法失信企业名单(黑名单)。
3.1.6参选人的法定代表人或单位负责人为同一人或者存在控股、管理关系的不同单位,不得参加同一选包应答或者未划分选包的同一采购项目应答。须提供《参选人控股及管理关系情况申报表》和承诺书;
3.1.7参选人的股东为自然人,且完全一致的不同单位,不得参加同一选包应答或者未划分选包的同一采购项目应答。参选人须提供承诺书;
3.1.8参选人的高级管理人员(包括法定代表人/单位负责人、公司董事长、公司副董事长、公司总经理、公司副总经理、公司总会计师/公司财务总监)为同一人或存在交叉任职的不同单位,不得参加同一选包应答或者未划分选包的同一采购项目应答。参选人须提供承诺书。
3.1.9本项目不接受联合体参选;
3.1.10法律法规规定的其他要求;
3.2不得存在下列情形之一:
(1)为采购人不具有独立法人资格的附属机构(单位);
(2)被依法暂停或取消投标资格的;
(3)被责令停产停业、暂扣或者吊销许可证、暂扣或者吊销执照;
(4)进入清算程序,或被宣告破产,或其他丧失履约能力的情形;
(5)在最近三年内(自2022年1月1日起)有骗取中标、严重违约、重大工程质量或者安全问题(以相关行业主管部门的行政处罚决定或司法机关出具的有关法律文书为准)的;
(6)在最近五年内(自2020年1月1日起)被判处单位行贿罪,且行贿行为与采购活动相关的(以“中国裁判文书网”的生效判决为准);
(7)在最近五年内(自2020年1月1日起)被判处合同诈骗罪的(以“中国裁判文书网”的生效判决为准);
(8)被最高人民法院认定为失信被执行人的(以“信用中国”网站(www.creditchina.gov.cn)或各级信用信息共享平台公布的失信被执行人名单为准),已执行完毕或不再执行的除外;
(9)被中国铁塔股份有限公司或河南省分公司列入“禁止交易企业名单”或列入(全国/河南省)“严重负面行为(黑名单)”的(执行范围以供应商被列入黑名单的范围为准)。
4.资格审查方法
本项目将进行资格后审,资格审查标准和内容见比选文件第三章“评审办法”,凡未通过资格后审的参选人,其应答文件将被否决。
5.比选文件的获取
本项目通过中国铁塔电子采购平台(https://ebid.chinatowercom.cn/)发售电子版比选文件。具体如下:
5.1 比选文件获取时间:2025年02月28日至2025年03月03日(北京时间,下同);
5.2比选文件获取方式:凡有意参与应答的潜在参选人,请按以下步骤顺序进行操作,获取比选文件:
5.2.1登录中国铁塔电子采购平台(https://ebid.chinatowercom.cn/)进行本项目比选文件的登记申领。未在平台注册的参选人须先进行注册,注册方法详见本公告“【7】参选人注册及CA办理”。
5.2.2完成注册后,参选人选择“供应商”身份登录平台进行本项目比选文件的登记申领。首先点击左侧菜单“采购文件领取”模块,在右侧列表选择对应项目及标段,然后点击右侧“查看/操作”按钮,填写项目联系人信息及开票信息,最后点击最下方“支付并下载文件”按钮购买及下载比选文件。支付方式详见5.3条款。
5.2.3获取比选文件操作详见《新平台供应商操作手册》,请选择“供应商”身份登录中国铁塔电子采购平台(https://ebid.chinatowercom.cn/),点击左侧菜单“操作手册”模块下载。
5.3比选文件费用:比选文件售价300元人民币,售后不退。比选文件款通过【中国铁塔电子采购平台】缴纳。
6.应答文件的递交
6.1应答文件递交截止时间(即应答截止时间)为:2025年03月07日09时00分(北京时间)。
6.2电子应答文件的递交:通过中国铁塔电子采购平台(https://ebid.chinatowercom.cn/)提交,请选择“供应商”身份登录中国铁塔电子采购平台(https://ebid.chinatowercom.cn/),首先点击左侧菜单“我的项目”模块,在右侧列表选择对应项目及标段,然后点击右侧“查看/操作”按钮,最后点击左下方“投标文件递交”按钮进行应答文件递交。
6.3参选人应在应答文件递交截止时间之前通过平台完成加密电子应答文件的上传。参选人未在平台下载比选文件或电子应答文件未按照要求加密的,将无法通过平台提交电子应答文件。
电子应答文件递交及解密异常时的处理方式:
(1) 当电子应答文件上传异常时,参选人应及时联系平台技术支撑人员解决。
(2) 因参选人自身原因导致电子应答文件递交失败造成的后果由参选人自行承担。
(3) 因参选人自身原因导致应答文件未解密的,视为参选人撤销应答文件。
(4) 因参选人之外的原因造成应答文件未解密的,视为撤回应答文件。
(5) 因参选人自身原因导致电子应答文件递交失败的,其应答无效。
7.参选人注册及CA办理
7.1 平台注册
有意参与本项目应答的潜在参选人需完成中国铁塔电子采购平台注册后,方可申领本项目比选文件。
已在中国铁塔电子采购平台完成注册但忘记密码的潜在参选人,请点击平台首页“忘记密码”按钮,按照网页要求填写相关信息并上传相关文件,重置密码。
未在中国铁塔电子采购平台完成注册的潜在参选人,请点击平台首页“新用户注册”按钮进行注册,具体操作详见首页“操作手册”专区的《用户注册登录操作手册》。
7.2 CA证书办理
首次使用平台进行电子应答的潜在参选人须提前办理CA证书进行应答文件编制和应答,参选人请在比选文件获取截止时间前及时办理CA证书,避免影响正常应答。CA证书售价200元人民币/个/年,手机CA证书售价200元人民币/三个月或者500元人民币/年,售后不退,证书自发售之日起365天内有效。已持有平台CA证书的投标人应确保CA证书在使用时有效。CA证书失效后可进行续签,续签需保证CA完整可用,续签金额为200元人民币/个/年。
CA证书办理流程详见《新平台供应商操作手册》,请选择“供应商”身份登录中国铁塔电子采购平台(https://ebid.chinatowercom.cn/),点击左侧菜单“操作手册”模块下载。
7.3 技术支撑联系方式
常规操作咨询及问题处理请联系客服电话:4009005950(工作日8:30-17:00)。
联系支撑人员前请确认已认真阅读过操作手册。项目相关问题请联系本公告中的招标代理机构联系人。
8.应答文件开启时间和地点
应答文件开启在应答文件递交截止时间的同一时间、地点进行,参选人应当在应答截止时间前,登录中国铁塔电子采购平台,在线准时参加唱价活动。邀请所有参选人的法定代表人(单位负责人)或其授权的代理人参加唱价会议,参选人未派代表参加唱价会议的,视为默认唱价结果。
9.发布公告的媒介
本比选公告同时且仅在中国招标投标公共服务平台(http://www.cebpubservice.com/)、中国铁塔在线商务平台(http://www.tower.com.cn/)、中国铁塔电子采购平台(https://ebid.chinatowercom.cn/)上发布,其他媒介转载无效。
10.联系方式
采 购 人:中国铁塔股份有限公司河南省分公司
地 址:河南自贸试验区郑州片区(郑东)祥盛街8号附1号1号楼13层
联 系 人:黎老师
电 话:0371-86621266
采购代理机构:北京诚公管理咨询有限公司
地 址:河南省郑州市金水区金水东路21号永和国际广场B座B1806室
联 系 人:郭慧洋、张凯慧、吴鹏波、王龙飞
电 话:13643711655、15981856137、17719833857
电子邮件:guohuiyang.zgtj@chinaccs.cn
采购代理机构:北京诚公管理咨询有限公司
2025年02月27日
实习编辑:金怡杉 | 审核:李震 | 监审:万军伟
