

立方招采通显示,2月26日,河南农担公司开封市分公司公开选聘律师事务所项目进行公开招标,投标截止时间2025年3月19日15时00分(北京时间)。
项目预算方面,对于代偿项目司法追偿(采用固定费用+执行回收提成),诉讼追偿项目固定费用不超过3000元/笔,仲裁追偿项目固定费用不超过2000元/笔,执行回收提成比例不超过8%。
对于其他涉诉纠纷(采用固定费用+胜诉提成),诉讼案件固定费用上限不超过3000元/笔,仲裁案件固定费用不超过2000元/笔;对于胜诉案件,按照成功减损或者回收金额提成,提成比例不超过8%。
对于非诉法律服务,如投标人将此项作为赠送服务,在评分时可额外加分。如未作为赠送服务,费用不超过10000元/年。
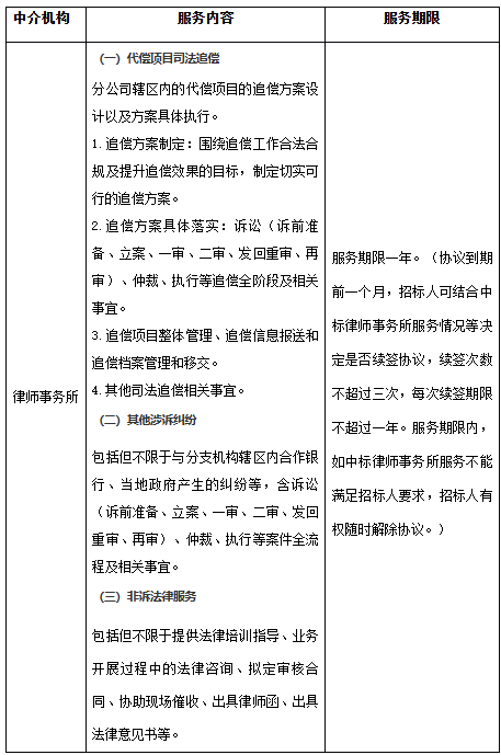
项目服务期限一年。(协议到期前一个月,招标人可结合中标律师事务所服务情况等决定是否续签协议,续签次数不超过三次,每次续签期限不超过一年。服务期限内,如中标律师事务所服务不能满足招标人要求,招标人有权随时解除协议。)
河南省农业信贷担保有限责任公司开封市分公司公开选聘律师事务所项目招标公告
招标编号:WXZB2025-0123-26201
河南省伟信招标管理咨询有限公司受河南省农业信贷担保有限责任公司的委托,就河南省农业信贷担保有限责任公司开封市分公司公开选聘律师事务所项目进行公开招标,现欢迎符合相关条件的投标人参加投标。
一、项目基本情况
(一)项目预算
1.代偿项目司法追偿(采用固定费用+执行回收提成)
(1)诉讼追偿项目固定费用不超过3000元/笔,仲裁追偿项目固定费用不超过2000元/笔;
(2)执行回收提成比例不超过8%。
2.其他涉诉纠纷(采用固定费用+胜诉提成)
诉讼案件固定费用上限不超过3000元/笔,仲裁案件固定费用不超过2000元/笔;对于胜诉案件,按照成功减损或者回收金额提成,提成比例不超过8%。 考虑到案件类型无法确定以及不同类型案件难易程度差异较大,对于案情较为简单、争议不大或者批量同类案件,后期双方可协商降低计费标准;对于重大、疑难、复杂的案件,经招标人同意可适当提高计费标准。
3.非诉法律服务:如投标人将此项作为赠送服务,在评分时可额外加分。如未作为赠送服务,费用不超过10000元/年。
注:上述预算包含交通费、住宿费、税费等所有费用(不含诉讼费、仲裁费、保全费、公证费、鉴定费、公告费)。
(二)招标采购内容
注:投标人中标后存在下列情形之一的,除赔偿招标人损失外,招标人还有权采取减少代理案件或解除服务协议等措施:
1.对于招标人作为原告或申请人的案件,代理过程中出现遗漏被告/被申请人、被告/被申请人信息有误、诉讼/仲裁请求有误、保全有误、超出诉讼时效或保证期间、缺席庭审、导致招标人丧失上诉权或执行权等错误的;
2.对于招标人作为被告或被申请人的案件,代理过程中出现未充分了解案情、未及时沟通对接、未全面收集证据、未按时参加庭审、应诉方案不合理等未积极履行代理职责的情形,导致招标人缺席庭审、败诉或部分败诉、丧失上诉权等错误的;
3.未按照招标人要求提供非诉法律服务或者提供的非诉法律服务不能满足招标人要求的;
4.服务过程中违反招标人工作要求的;
5.招标人考核评价不合格的;
6.其他导致招标人权益受损的情形。
(三)标段划分:本项目共1个标段。
(四)中标规则:招标人通过公开招标方式选择确定1家中标单位。
(五)工作要求
1.确保代理全流程合法合规,并提升代理效果;
2.对所代理案件积极调查取证,对案件进行全面梳理,总结案涉法律问题及焦点问题,进行全面深入分析论证;按期举证;按时参加庭审活动;诉讼卷宗材料的复印要确保清晰和完整;根据具体案情,结合诉讼/仲裁进程,及时制作并提交代理词、上诉状等相关法律文书;及时提供合法合理、最大限度保障招标人利益的代理方案;
3.在立案、收到传票、收到裁判文书以及执行立案等关键时点,按招标人要求及时通知招标人并将相关材料扫描件发送招标人,就下一步措施提出意见和建议;
4.按招标人要求在收到证据材料后及时将起诉状等立案材料准备完毕并发送招标人申请用印,在收到招标人用印材料后及时完成立案并向招标人提供立案凭证。对于需要上诉的项目,收到裁判文书后及时将上诉材料准备完毕并发送招标人申请用印,在法律规定期限内完成上诉。收到裁判文书后及时将执行立案材料发送给招标人申请用印,收到招标人用印材料后及时完成执行立案并向招标人提供执行立案凭证;如遇特殊情况超过招标人规定时限的,应当书面说明原因;
5.妥善保管证据、诉讼文书等档案资料,按照招标人要求及时将档案资料移交招标人;
6.及时、高效、高质量完成招标人指派的相关工作;
7.招标人可根据实际情况调整上述工作要求。
(六)协议履行过程中,具体服务事项由招标人确定,招标人有权根据工作需要、投标人的工作情况等对服务事项等进行调整。
二、投标人资格要求
1.符合《中华人民共和国政府采购法》第二十二条之规定。
2.依法设立,能够独立享有民事法律权利、承担民事法律责任。
3.具有国家或省行业主管部门颁发的有效执业资格,具备合同履行能力。
4.投标人被列入失信被执行人、重大税收违法案件当事人名单的,拒绝参与本项目采购活动。
5.近三年年检合格,无违规违法执业行为或行业组织的处罚。
6.提供财务状况报告(2023年度经审计的财务报告)、纳税和社保缴纳证明材料(2024年1月1日以来至少一个月)。
7.有组织和实施本项目的能力。
8.本项目不接受联合体。
三、招标文件的获取
1.获取时间:2025年2月27日9时00分至2025年3月5日17时30分(北京时间,法定节假日除外)
2.招标文件出售地点:郑州市郑东新区东风南路与创业路交叉口西南角绿地中心北塔16楼。
3.招标文件获取方式:
3.1 网上登记
凡有意参加本项目的投标单位,登录阳光招标采购交易平台“新平台3.0注册入口”(http://aeps.sunbidding.com:8989/pages/register/register.html)完成企业账号注册,老用户无需重复注册。投标单位凭企业账号登录系统(http://aeps.sunbidding.com:8989/),点击项目信息——项目报名中——参与投标——网上报名(点击右上侧的“投标人登记”)完成投标登记,投标单位在规定时间内未完成相应投标登记的,其投标将被拒绝。
3.2获取招标文件
方式一:线上支付(需支付平台服务费200元/份)。凭企业账号登录阳光招标采购交易平台(http://aeps.sunbidding.com:8989/),点击参与的项目——参与投标——标书费用缴纳(勾选支付标段后点击“支付”/“合并支付”,在线扫码支付)——招标文件下载(下载招标文件等相关资料)。
方式二:线下支付。完成网上登记后到代理机构地址完成线下支付——招标文件下载(下载招标文件等相关资料)。
4.招标文件售价:300元/本,售后不退。
四、投标文件的递交
1.递交截止时间:2025年3月19日15时00分(北京时间)。
2.递交地点:郑州市郑东新区东风南路与创业路交叉口西南角绿地中心北塔16楼。
3.递交方式:现场递交。
五、开标时间及地点
1.开标时间:2025年3月19日15时00分(北京时间)。
2.开标地点:郑州市郑东新区东风南路与创业路交叉口绿地中心北塔16楼会议室。
3.其他有关事项:/。
六、公告发布媒体
本次招标公告在《中国招标投标公共服务平台》《阳光易招公共资源交易平台》上发布。
七、本次招标联系事项
招标人:河南省农业信贷担保有限责任公司
地址:郑州市农业南路祥盛街交叉口楷林中心9座15F
联系人:宋先生
电话:13781121807
招标代理机构:河南省伟信招标管理咨询有限公司
地址:郑州市郑东新区东风南路与创业路交叉口绿地中心北塔16楼
联系人:张艳林
电话:0371-65528292,65528295,13703710531
电子邮件:hnwxzb003@163.com
实习编辑:金怡杉 | 审核:李震 | 监审:万军伟
