
【大河财立方消息】2月21日,中期协发布《期货风险管理公司衍生品交易业务管理规则》。
规则共十章六十三条,涵盖了总则、交易者适当性管理、交易管理、标的管理、履约保障管理、内部管理、行为规范、信息报送、自律管理和附则等,以及附件《衍生品交易业务保证金管理说明》。
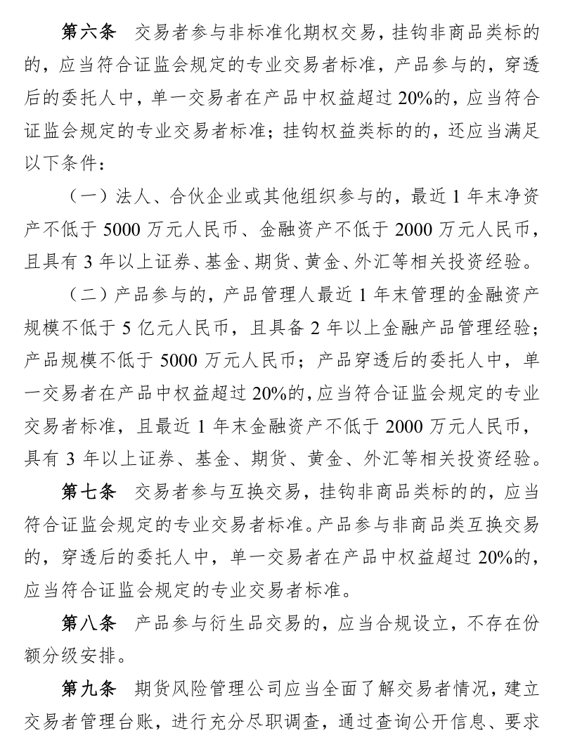
规则特别强调了禁止期货风险管理公司与自然人直接或变相开展衍生品交易;产品参与衍生品交易的,应当合规设立,不存在份额分级安排。
为避免期货风险管理公司与自然人变相开展衍生品交易,权益类非标准化期权交易单笔成交的名义本金不得低于人民币100万元,与依法经过批准或核准开展衍生品交易业务的金融机构的交易不受此限制。
期货风险管理公司衍生品交易业务不得挂钩私募投资基金、私募资管产品、衍生品合约及其他非标准化资产等,不得超出衍生品行业协会规定的范围。
对于商品类标的,期货风险管理公司与境外交易者开展挂钩境内商品期货的衍生品交易业务时,标的限于境内特定品种,不得违规成为境外交易者参与境内市场的交易通道。
同时披露的《衍生品交易业务保证金管理说明》提出:
期货风险管理公司互换业务,挂钩标的为股票、窄基股票指数及其产品、信用债的,单笔交易收取的保证金不得低于合约名义本金的100%,另有规定的除外。
期货风险管理公司与单一交易对手方开展权益类互换交易符合下列条件的,期货风险管理公司向单一交易对手方收取的保证金应当覆盖交易或衍生品风险敞口,且不低于与单一对手方开展的多头或空头名义本金孰高的50%:
1.多头或空头互换挂钩股票不少于 50 只,且单一股票对应的合约名义本金占多方或空方股票对应的合约名义本金的比例不高于5%;
2.多头与空头互换挂钩标的的过去一年相关系数不低于80%;
3.多头互换名义本金与空头互换名义本金的比例不低于 80%且不高于120%;
4.证监会、协会规定的其他条件。
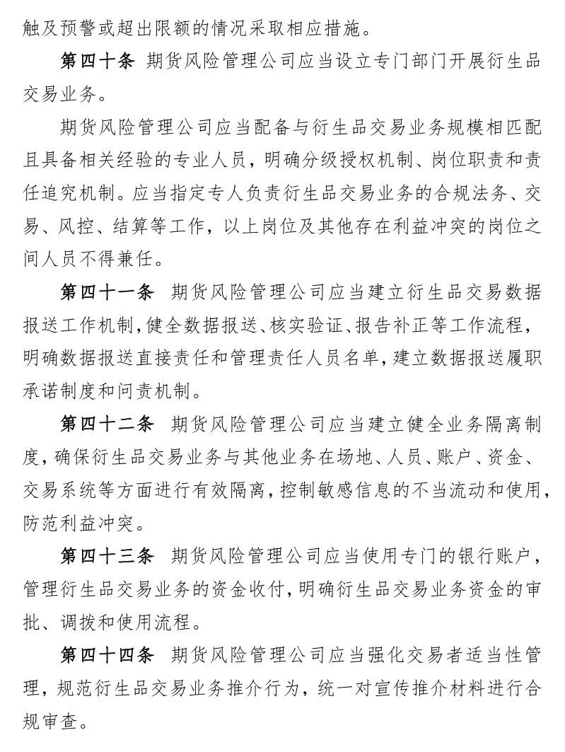
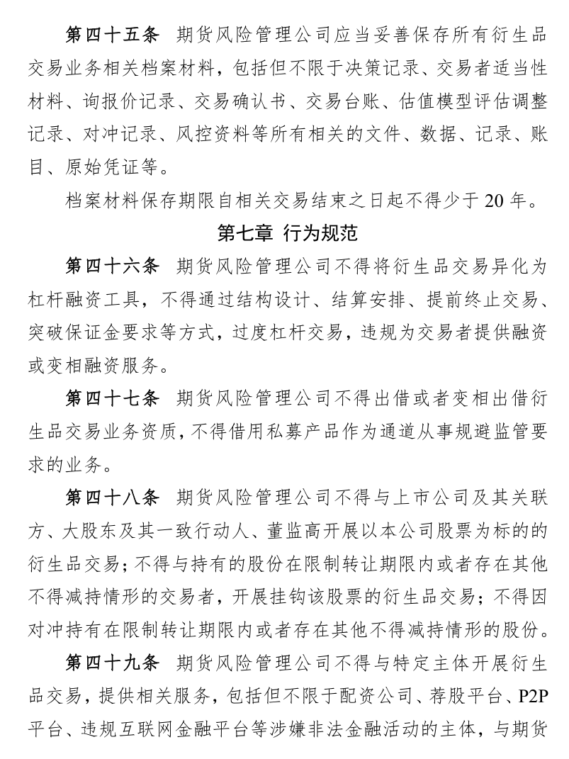
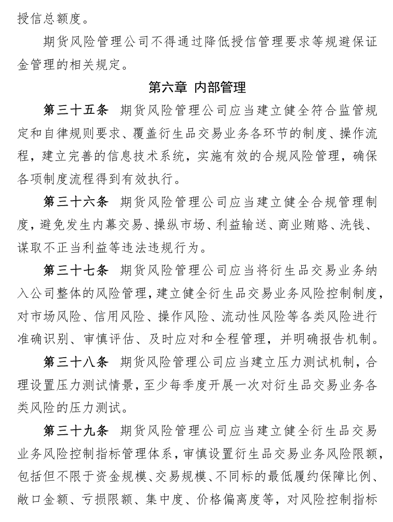
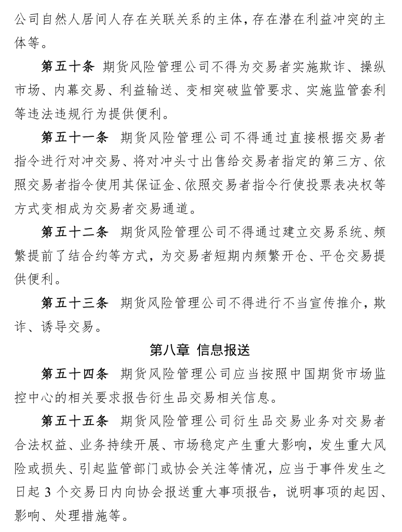
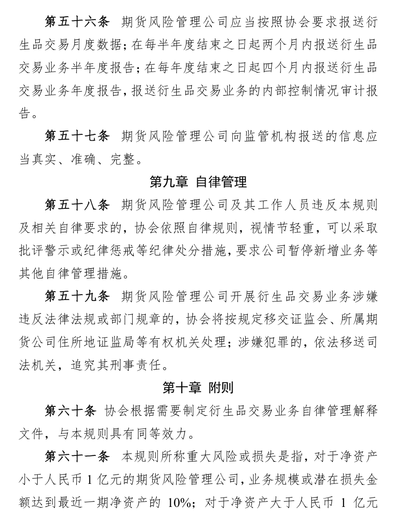
责编:陈玉尧 | 审核:李震 | 监审:万军伟
