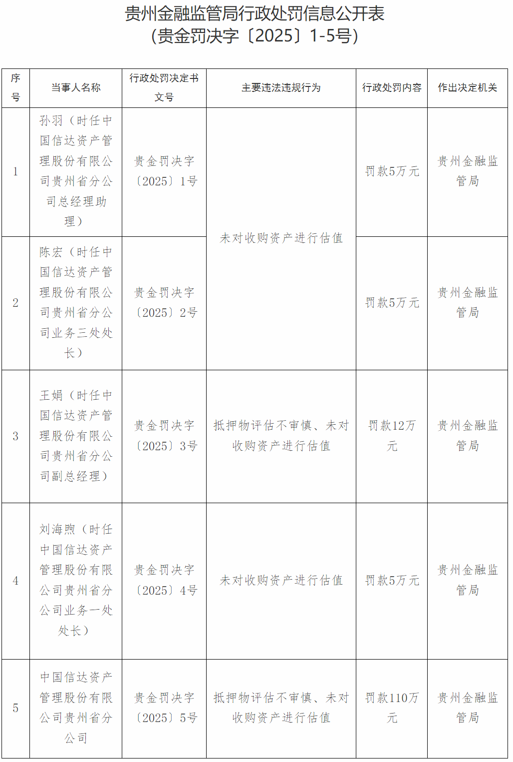
【大河财立方消息】2月10日消息,贵州金融监管局公布的行政处罚决定书显示,中国信达资产管理股份有限公司贵州省分公司因存在抵押物评估不审慎、未对收购资产进行估值的违法违规行为,被处罚款110万元。

时任该公司总经理助理孙羽、时任该公司业务三处处长陈宏二人对未对收购资产进行估值负有责任,均被处罚款5万元;时任该公司副总经理王娟对抵押物评估不审慎、未对收购资产进行估值负有责任,被处罚款12万元;时任该公司业务一处处长刘海煦对未对收购资产进行估值负有责任,被处罚款5万元。
责编:李文玉 | 审核:李震 | 监审:万军伟