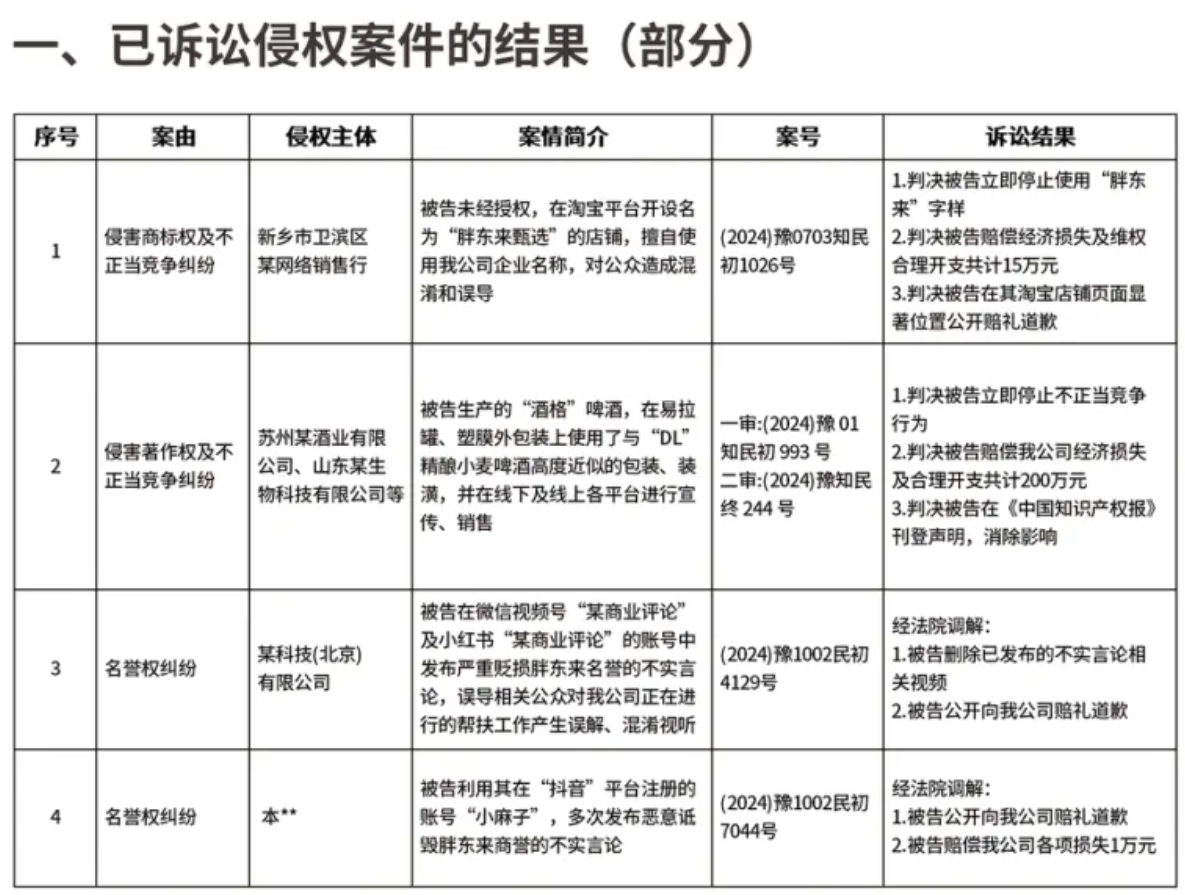
【大河财立方消息】1月3日,胖东来发布关于侵权行为的处理公示。
胖东来称,目前网络和实体经营中出现大量利用胖东来名义的各种侵权行为,此类侵权是不尊重他人权益、违反社会秩序、法律秩序的表现,也会破坏公平竞争的市场环境、严重损害到顾客的消费安全和消费权益!导致社会资源的浪费,伤害社会诚信。
对于侵权行为胖东来坚决予以抵制,一经发现,胖东来会在第一时间进行取证,并通过法律途径追究其侵权责任。
记者注意到,胖东来已取证拟起诉的侵权账号包括:“许昌胖东来超市好物优选”“东来超市甄选”“胖DL严选”等,分布在微信、抖音、小红书等平台。