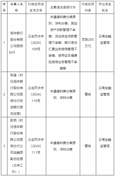
【大河财立方消息】1月1日消息,因存在多项违法违规行为,国家金融监督管理总局云南监管局近日对恒丰银行昆明分行开出205万元罚单。
经查,恒丰银行昆明分行存在未遵循利费分离原则,浮利分费;固定资产贷款管理不审慎;流动资金贷款管理不审慎;银行承兑汇票业务授信管理不审慎;信用证及福费廷授信业务管理不审慎等违法违规行为。
根据有关法律法规,云南金融监管局对恒丰银行昆明分行处罚款205万元;时任恒丰银行昆明分行投资银行部总经理张锋、时任恒丰银行股份昆明分行公司金融部副总经理(主持工作)彭勃二人对未遵循利费分离原则,浮利分费负有责任,均被予以警告。

责编:李文玉 | 审核:李震 | 监审:万军伟