
【大河财立方 记者 徐姣】12月17日,胖东来创始人于东来,在其抖音号上回应了关于胖东来羽绒服仅赚3毛的相关言论:“这个是处理商品价格,不要误读!胖东来服装经营有正常的毛利率,但最高不允许超过30%。”
于东来还表示,在企业经营管理层面,胖东来是理性和科学的经营方式,除去所有费用,净利率在3%~5%以内,胖东来经营主要特点是商品好、环境好、服务保障、顾客信任度高、人效和坪效高、员工流失率在2%左右。
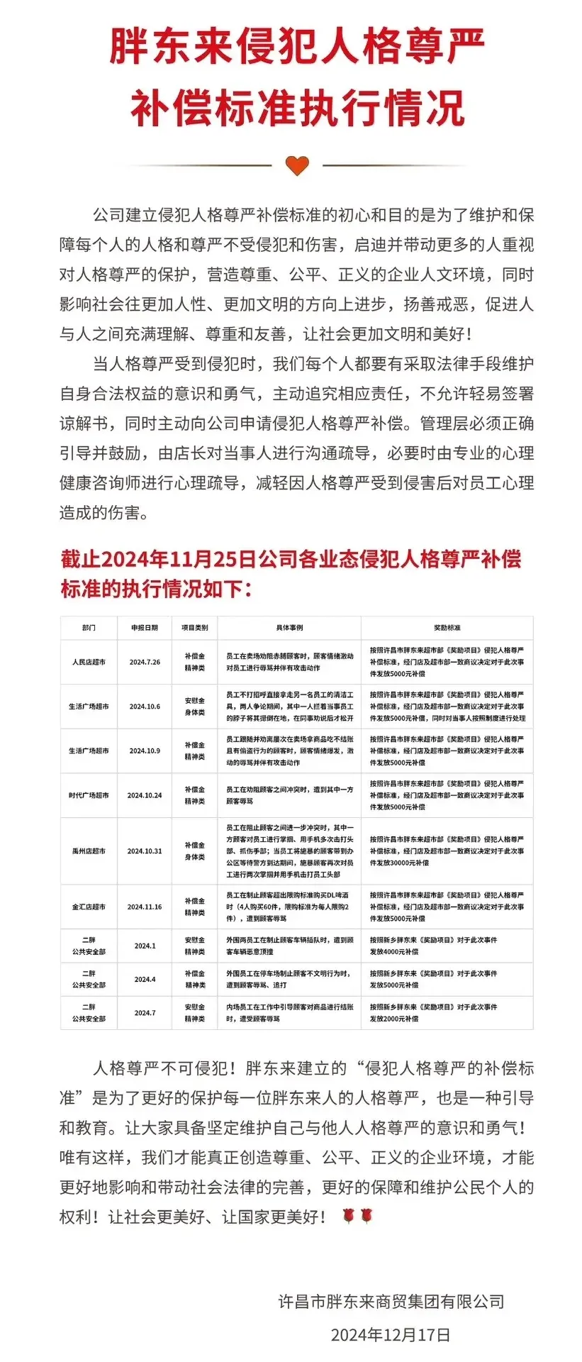
同日,于东来还发布了“胖东来人格尊严补偿标准执行情况”,并公示了截至2024年11月25日,公司各业态侵犯人格尊严补偿标准的执行情况。
胖东来称,公司建立侵犯人格尊严补偿标准的初心是为了维护和保障每个人的人格和尊严不受侵犯和伤害,启迪并带动更多的人重视对人格尊严的保护,营造尊重、公平、正义的企业人文环境。
胖东来称,当人格尊严受到侵犯时,每个人都要有采取法律手段维护自身合法权益的意识和勇气,主动追究相应责任,不允许轻易签署谅解书,同时主动向公司申请侵犯人格尊严补偿。管理层必须正确引导并鼓励,由店长对当事人进行沟通疏导,必要时由专业的心理健康咨询师进行心理疏导,减轻因人格尊严受到侵害后对员工心理造成的伤害。
他同步发出的公司各业态侵犯人格尊严补偿标准的执行情况显示,截至11月25日,胖东来(许昌、新乡两地)今年共对9起侵犯人格尊严事件进行补偿,补偿金在2000元至30000元不等。其中在禹州店超市,一位胖东来员工在阻止顾客之间进一步冲突时,一方顾客对员工进行掌掴、用手机多次击打头部、抓伤手部,胖东来给予员工30000元补偿。
事实上,这并非于东来首次呼吁重视对个人尊严的保护。
今年7月9日,胖东来创始人于东来就在其个人抖音号先后发布多条图文,宣布胖东来拟推出相关制度和措施保障员工权益和安全。员工工作期间被无故指责,公司给予5000元以上的补偿费;被辱骂,给予10000元以上的补偿费;被打,给予30000元以上的补偿费,并追究当事顾客的法律责任。
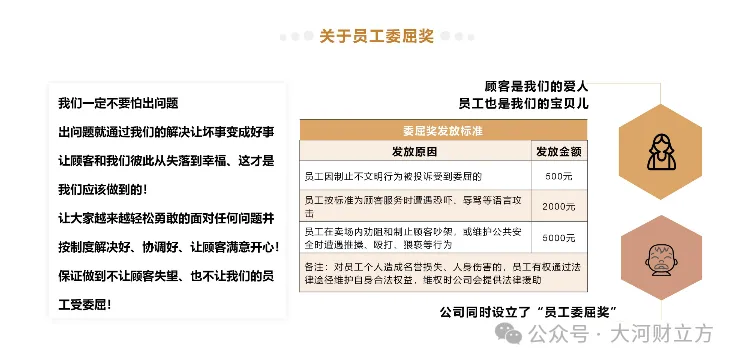
此前,胖东来也因重视员工待遇多次登上热搜,其中提到一项“委屈奖”引起网友关注。胖东来介绍,公司对员工设有“委屈奖”,意在鼓励员工做正确的事,会根据不同的情况,给予500元到5000元不等的补偿金。此外,普通员工还有30天带薪年假,管理层则是40天。
在假期方面,胖东来官网披露,胖东来员工每年可享受的休息日包括52天的店铺歇业日,以及春节假期连同5天的闭店休息,加之常规的年休假。
中国连锁经营协会发布的《2023年中国连锁TOP100》榜单显示,胖东来以13家门店、107亿元的年销售额排在榜单第46位。
11月27日,于东来晒出胖东来本年度经营情况。截至11月26日,本年度胖东来集团累计销售(许昌新乡两地)已达146.38亿元,本月累计销售(许昌新乡两地)达11.94亿元。
同时,于东来还公布了胖东来15家营业场所(含实业外销和线上商城)截至11月26日的经营情况,其中胖东来时代广场店位居销售榜首,本年度累计销售达38.69亿元;其次为天使城店、位于新乡的大胖及小胖,销售分别为23.61亿元、23.58亿元、17.58亿元。按照胖东来周二不营业核算共计283个工作日,胖东来日均营业额达5172万元,平均到15家营业场所,日均营业额达344万元。
责编:陈玉尧 | 审校:陈筱娟 | 审核:李震 | 监审:万军伟
