平安理财被罚650万元
大河财立方
2024-12-17 17:47:08

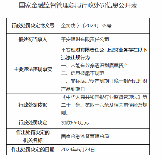
【大河财立方消息】12月17日,国家金融监督管理总局日前披露的行政处罚信息公开表显示,平安理财有限责任公司因未能有效穿透识别底层资产、信息披露不规范、非标底层资产到期日晚于封闭式理财产品到期日,被国家金融监督管理总局罚款650万元。

责编:刘安琪 | 审核:李震 | 监审:万军伟


相关推荐