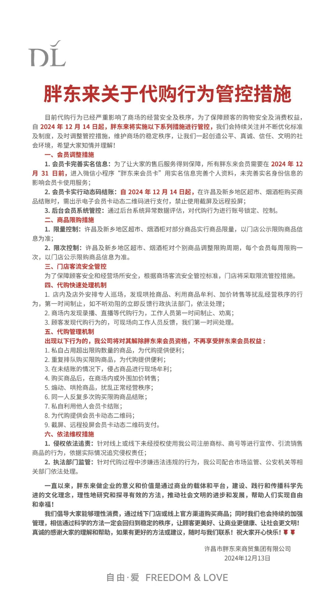
胖东来打击代购再升级!会员卡动态码结账、部分商品每周限购一次
大河财立方
2024-12-14 07:45:05

【大河财立方消息】12月14日,胖东来商贸集团发布关于代购行为管控措施,其中提到,12月14日起,推出多项措施打击代购行为,比如会员卡完善实名信息、实行动态码结账,对部分商品实行商品限量,对个别商品调整限购周期,每个会员每周限购一次等。

图片

责编:史健 | 审核:李震 | 监审:万军伟


相关推荐