鹰潭农商银行被罚70万元,涉贷款管理严重违规
大河财立方
2024-12-13 20:44:40

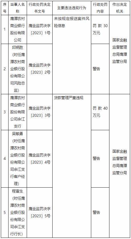
【大河财立方消息】12月13日消息,因未按规定报送案件风险信息、贷款管理严重违规,国家金融监督管理总局鹰潭监管分局近日对鹰潭农村商业银行处罚款合计70万元。邱炳胜、吴敏勇、程富生三人被予以警告。

责编:李文玉 | 审核:李震 | 监审:万军伟


相关推荐