2024年12月11-12日,中央经济工作会议(以下简称“会议”)在京举行,在12月9日政治局会议确定的方向基础上,会议深刻分析了当前经济形势,对2025年经济工作进行了更具体的系统部署。今年以来,中国经济整体处于稳步修复中,基本完成全年经济社会发展主要目标任务,但增速逐季放缓,面临的内外挑战不容忽视。展望明年,会议提出要“坚持稳中求进工作总基调”,“实施更加积极有为的宏观政策”,完成九大重点经济任务,持续推动经济持续回升向好。我们认为会议有以下六点值得重点关注:
一、明年经济增长目标或在5%左右,建议将名义增长率纳入目标考核
尽管中央经济工作会议不会公布明年经济增速等具体目标,但9月底以来的一揽子增量政策和一系列重要会议表态均提振了市场信心,此次会议也指出尽管“我国经济运行仍面临不少困难和挑战,同时必须看到我国经济长期向好的支撑条件和长期趋势没有变”,对明年的预期给予了较为积极的指引,我们预计2025年经济增长目标或仍在5%左右。一方面,一揽子增量政策出台以来,生产、商品消费、投资等宏观数据出现边际改善,沪深两市股票成交量和成交额同比增幅都在1.5倍左右,全国新建商品房交易网签量当月同比连续15个月下降后首次正增长,一线城市二手房价格环比年内首次正增长,制造业PMI连续三个月回升,其中反映内外需的新订单和新出口订单均有所改善,中诚信国际宏观高频指数(CHIM)也指向经济表现边际回升,经济运行的积极因素在持续积累,为2025年开局奠定良好基础;另一方面,2025年是“十四五”的收官之年,对经济增长存在一定诉求,希望高质量完成“十四五”规划目标任务,为实现“十五五”良好开局打牢基础。同时,为了实现2035年经济总量或人均GDP“翻一番”的目标,需要2024年至2035年间的年均实际GDP增速达到4.7%左右,因此明年的经济增长目标也应该保持在5%左右。
考虑到去年下半年以来名义增速始终低于实际增速,微观主体体感“偏冷”,建议后续将名义增长率纳入目标考核或者增加名义增长率的考量因素。当前我国公布的GDP增速、工业增加值增速等宏观数据,都是剔除价格因素后的实际增速,其初衷是为了避免通货膨胀造成数据“虚高”,更真实地反映经济生产成果和社会福利水平。然而由于微观层面“货币幻觉”的存在,即居民和企业部门更关注居民收入、企业营收和利润等的名义增速,在物价下行阶段,宏观数据与微观主体感受就会发生偏差。2023年二季度以来,我国GDP平减指数已经连续6个季度为负,上一次持续这么久的是,1998年自6月份连续7个季度持续为负,考虑四季度物价水平仍偏低,预计四季度平减指数大概率为负,实际增速与名义增速缺口仍存,微观主体体感“偏冷”;而这其中的关键仍然是有效需求不足下的价格水平的持续低迷,今年以来CPI同比总体在0%附近,PPI已经连续26个月负增长,工业企业利润也处于下滑区间,尽管PPI降幅有所收窄,但营收改善的制约通过对生产、投资、就业等方面的影响仍然会影响微观主体的行为与信心,也在一定程度上抑制了居民的消费意愿。考虑经济活动和政策落地都需要传导至微观主体才能生效,微观主体信心不振会弱化宏观政策的实际效果,因此后续建议将名义增长率纳入目标考核。
二、更加积极的财政政策与适度宽松的货币政策形成合力,加强超常规逆周期调节
近日政治局会议首次提出“加强超常规逆周期调节”,本次会议延续该基调,强调要实施“更加积极的财政政策和适度宽松的货币政策”,意味着政策框架有所突破,后续经济工作重心将进一步向稳增长倾斜,调控工具更加丰富、操作力度更大,旨在通过“超常规”的政策刺激打破基本面的低迷。当前中国经济整体仍处于周期调整阶段,既面临结构性、趋势性、周期性问题,也面临疫情等短期冲击及外部环境不确定性上升等问题,“国内需求不足、部分企业生产经营困难、群众就业增收面临压力、风险隐患仍然较多”等尚待解决,需要超常规、更积极的宏观政策加强逆周期调节。同时,会议表示打好政策“组合拳”,货币财政政策作为稳增长的重要抓手,应发挥出“1+1大于2”的效果,预计2025年财政政策和货币政策将呈现“双松”格局,且将继续加强协调联动,注重金融资源和财政资源在重点领域和薄弱环节的配合。
财政政策“更加积极”,是明年经济政策的重头戏,需兼顾政策力度与结构、效率。会议强调“实施更加积极的财政政策”,与政治局会议表述一致,体现了政策的稳定性和连续性。早在1998年就开始提出实施积极的财政政策,并持续到2004年,2008年金融危机爆发后重启积极的财政政策,但历年“积极”程度有所差异,本次会议提出要实施“更加积极的财政政策,提高财政赤字率,增加发行超长期特别国债,增加地方政府专项债券发行使用”等举措,意味明年财政政策力度与此前相比或有较大突破。我们认为,实施更加积极的财政政策,需兼顾政策力度与结构、效率。一方面,财政发力的“量”很重要,对于当前稳增长、扩内需、提振信心、扭转信用收缩趋势来说非常关键。明年预算赤字建议提高至3.4%以上,必要时可安排3.8%左右,预算赤字规模将上升至约5万亿,广义赤字规模或达13万亿,有助于弥补土地财政弱化带来的财政缺口,保障合理必要支出,为扩内需、稳增长等提供财政支持。从广义赤字来看,促内需将是明年经济工作的重中之重,可继续安排超长期特别国债支持“两新”“两重”,额度可安排1万亿以上,或能拉动GDP增长约0.5-1个百分点,同时用于补充国有大行核心一级资本的特别国债建议尽快推出;此外,新增专项债额度仍需保持较高水平,建议2025年安排4万亿左右,考虑2万亿用于置换隐性债务后,新增专项债额度或为6万亿左右。
另一方面,相较于绝对规模,结构与效率更加重要,决定了财政发力的质量和可持续性。会议提出要“优化财政支出结构”,财政支出结构应与经济发展阶段相匹配,从“以投资为主”转向“投资与消费并重”,从建设型财政向民生型财政转变。其一,进一步向民生领域倾斜。着重解决民生领域的医疗、教育、养老、托幼等短板问题,并重点加强对就业困难群体及低收入人口救助帮扶、财政补贴力度,解决居民后顾之忧,提高消费意愿;同时,发放现金或数字货币仍是在短期内扩大居民收入、增加消费者利益最有效的方法,给收入水平较低、边际消费倾向较高的群体发放现金更符合当下的情况。其二,“稳住楼市”的要求下,需加力支持房地产止跌回稳。房地产仍是当前内需不足的最大掣肘,是现阶段微观主体行为变异的核心或者交叉点,后续应进一步加强财政稳地产的力度。其三,继续支持重要基建,推进“两新”“两重”。尽管当前我国宏观效率逐步走低,传统基建项目趋于饱和,但广义基建仍有较大空间,经济转型发展中的重点领域仍需加大支持,可围绕“两新”“两重”等继续推进,为推动经济增长、实现中国式现代化提供重要保障。此外,财政发力的节奏不容忽视。今年以来,财政支出节奏及地方债发行使用节奏相对偏慢,市场对积极财政政策的感受相对有限,明年财政发力宜早不宜迟,推动稳增长政策效应及时显现。
时隔14年,中央经济工作会议对货币政策再次定调“适度宽松”,释放更加积极的信号。从历史看,2008年11月的国常会提出“适度宽松”,主要为应对全球金融危机带来的经济下行压力,2008年9月-12月共计4次下调1年期贷款基准利率、下调幅度共189BP,并多次降准,大型金融机构存准率共下调2个百分点、中小型金融机构存准率共下调4个百分点;2008年底和2009年底的中央经济工作会议延续“适度宽松”基调,但2009-2010年并未降准降息。此后我国货币政策均保持“稳健”或“稳健中性”,6月央行行长潘功胜在陆家嘴论坛上提出“支持性货币政策立场”,本月政治局会议、中央经济工作会议定调明年货币政策“适度宽松”,预计明年货币政策力度将加大,或有2次降息、1-2次降准。从降息看,当前受价格水平偏低影响实际利率仍较高,历史上为了应对通缩压力、提振需求,1997年10月至1999年6月中国贷款基准利率累计下调幅度为432BP,但2020年以来5年及1年期贷款报价利率LPR累计下调幅度不超过150BP,降息存在较大空间且具有一定必要性,单次降息幅度或不低于20BP。但需注意,降息后存款利率调整通常较为滞后,会加大银行净息差压力,需进一步优化存款利率定价机制,疏通利率传导机制。从降准看,目前我国存准率为6.6%、降准空间逐步收窄,央行表示“不含已执行5%存款准备金率的金融机构”,5%或是当前降准下限;同时,考虑到存款利率下调可能会使“存款搬家”、政府债券大规模发行、稳增长下信贷仍需加大投放等情况下,流动性需求或边际上升,预计明年买断式逆回购、国债买卖的使用力度将有所加大。
三、注重预期管理,稳定社会预期、提高政策效能
继二十届三中全会将“健全预期管理机制”纳入宏观经济治理体系后,宏观调控愈加重视预期管理,政治局会议提出要“增强协同联动,加强预期管理”,此次会议再次强调“加强预期管理,协同推进政策实施和预期引导”,表明当前的宏观调控更加关注宏观经济运行的微观基础,注重微观主体的心理活动和经济行为,同时也表明宏观经济政策的推出更加精细化、更具前瞻性,既注重逆周期调节政策的力度,又注重政策的传导效率。9月24日以来,接连召开的各部门新闻发布会,陆续推出的政策解读、经济数据解读等,包括近期的中央政治局会议和经济工作会议,均可以视为预期管理的有效实践。例如,9月24日在金融支持高质量发展新闻发布会上提出的“下调存款准备金率和政策利率”“降低存量房贷利率,并统一房贷的最低首付比例”,随即在9月底10月初全面落地;另外在新闻发布会上,潘行长还提出“创设新的货币政策工具,支持股票市场稳定发展”,并特别指出互换便利和股票回购、增持再贷款在首期落地后还可以搞第二个、第三个,这些表述极大提振了市场信心,新闻发布会当天上证指数收涨4.15%,并在随后的交易日里连续大涨;10月12日财政部新闻发布会提出“正在抓紧研究明确与取消普通住宅和非普通住宅标准相衔接的增值税、土地增值税政策”,随即在11月住房交易税费进行了调降。这些有效的预期管理行为推动政策的可预见性和可理解性,提升了市场主体对会议提及政策落地的确定性,有助于引导社会形成稳定预期,提升宏观经济政策传导效率,达到事半功倍的效果。
10月以来社会预期已经有所改善,11月制造业PMI为50.3%,连续3个月回升,企业销售前瞻指数与融资指数、消费者信心指数有所改善,房地产市场和股市交易活跃度提升,表明预期管理政策取得了一定效果。但也应该看到,微观主体信心水平整体仍处于历史低位,显著低于疫情前常态化水平,微观主体的信心和预期仍待进一步提振。未来,稳预期仍是经济工作的重点之一,建议继续通过政策解读、信息公开、新闻发布等方式,主动加强与公众的信息沟通,提升政策可理解性,引导社会形成对政策的稳定预期,提升宏观经济政策效率,进而提振微观主体对经济的信心。另外,还可增加针对居民部门的问卷调查指标,并提高现有景气类指标的公布频率,以及时监测微观主体的预期情况,便于调整现有和推出新的宏观经济政策。
四、扩内需被提到首要位置,消费或成为明年经济修复的胜负手
会议延续政治局会议表述,将扩大内需放在明年经济重点任务的首位,提出“实施提振消费专项行动,推动中低收入群体增收减负,提升消费能力、意愿和层级”,意味着扩大内需将成为明年宏观经济政策发力的重点。当前内需不足特别是终端消费疲弱是制约中国经济修复的主要问题,今年以来消费增长势头持续放缓,最终消费对经济增长的贡献率显著回落,前三季度最终消费的增长贡献率较一季度下降了23.8个百分点至49.9%。
7月政治局会议提出“要以提振消费为重点扩大国内需求”以来,消费成为提振内需的重要抓手。从会议表述看,明年提振消费可从以下几个方面发力:一是进一步扩大“以旧换新”支持规模与覆盖范围,7月国常会安排1500亿资金用于支持以旧换新,并于9月初陆续落地。目前来看政策效果已经显现,10月社会消费品零售额同比增长4.9%,较上月大幅提升1.5个百分点,并且消费结构上呈现出“家电销售大幅攀升,汽车销售显著改善”的特征。另根据发改委披露,共有超3000万人参与消费品以旧换新,带动销售超4000亿元。后续来看,可进一步加大消费品以旧换新的支持力度,同时扩大支持范围,更好提振商品消费。二是拓宽服务消费供给,相较常态增长趋势,当前服务消费显著向下偏离,8月国务院印发《关于促进服务消费高质量发展的意见》,提出通过优化和扩大服务供给,挖掘餐饮、家政等基础型服务消费潜力,激发文旅、教育等改善型服务消费活力,培育数字、绿色等新型服务消费,不断增强服务消费动能。会议提出“扩大服务消费,促进文化旅游业发展,积极发展首发经济、冰雪经济、银发经济”,后续或进一步丰富服务消费的供给,促进服务消费助力其回归常态化增长路径。三是将促消费与惠民生相结合。后续建议一方面加大对特定群体的补助和支持,如对失业大学生、农村老人群体、二孩以上家庭的特定补贴等;另一方面,加强养老、托育、医疗等方向的服务供给,提供差异化服务,满足不同群体需求。除此之外,我们建议通过降低税赋、提高居民财产性收入等方式提高居民收入,进一步释放居民消费潜能。一方面,通过调整完善个税体系,促进中等收入群体的消费能力与意愿,包括下调中低档个税税率、延续并加大个税优惠政策力度、研究建立个人与家庭申报相结合的所得税税制等方式,在发挥个税调节贫富差距作用的同时,为促消费政策提供一定空间。另一方面,考虑目前我国居民收入中财产性收入占比较低,2022年居民财产收入占可支配总收入的比重仅为10.2%,实物社会转移后的财产收入占比更低,远低于美国22%的水平。而消费是收入与预期收入的函数,“稳住楼市股市”有助于提升居民财产性收入、改善居民的资产负债表,还为提升消费信心提供了基础,对于内需的提振至关重要。
对于扩大内需而言,还需要尽快“提高投资效益”。一是提升企业等微观主体投资效益,提高企业投资的积极性。今年以来工业企业营收增速放缓、盈利偏弱,前10个月工业企业利润同比下降4.3%,一定程度上削弱了企业投资意愿,民间固定资产投资同比下降0.3%,显著慢于固定资产投资整体水平。会议提出“更大力度吸引社会资本参与创业投资”,提升投资收益有助于增强企业盈利能力,提高民间投资积极性,会议还提出要“综合整治内卷式竞争”,减少以价换量的“内卷式”竞争也将促进企业利润的恢复,从而推动经济良性循环。二是提升政府部门的投资效率。政府投资是扩大内需稳定经济增长的重要手段,也是积极财政政策的重要内容。当前财政资金使用效率不高,仍存在闲置、挪用、使用低效等问题,且基建投资边际效益降低,政府“债务-资产”转化效率有待提升。建议一方面需要在有限的财政资源下,进一步优化财政支出结构,对于无效过时的财政支出进行适当缩减或取消,更好集中财力保障国家重大战略任务以及“三保”支出需要。另一方面,可以完善并创新财政支出方式,发挥政府投资引导带动作用,调动社会资本投资积极性。例如通过推广政府和社会资本合作(PPP)、贴息、税收优惠、贷款担保等方式,激励和引导社会资本参与市场化程度较高的公共服务领域,减轻地方政府支出压力。
五、持续推进重点领域风险化解,防范外部冲击
会议提出要“有效防范化解重点领域风险,牢牢守住不发生系统性风险底线”,特别是房地产与地方中小金融机构领域。当前,房地产调控的目标仍然是促进行业止跌回稳,会议提出“持续用力推动房地产市场止跌回稳,加力实施城中村和危旧房改造,充分释放刚性和改善性住房需求潜力”,更多稳地产政策有望加快落地。9月底以来出台的房地产增量政策已初步见效,房价触底迹象显现,销售回暖带动房企资金流边际改善,但由于与经济景气度相关性更高的商业营业用房和办公楼开发投资尚未止跌,在严控增量要求下房地产投资与新开工降幅仍在走扩,稳地产仍需政策进一步呵护。相较出台增量政策,对现有政策的执行与落实或为下阶段工作重点。一方面,“新增实施100万套城中村改造和危旧房改造”有望加快落地并带动相关投资增长,通过货币化安置方式提高居民改造意愿,有助于快速形成购房需求,后续老旧住房改造规模有进一步扩容的可能,推动销售持续回暖。另一方面,推动房地产止跌回稳的核心逻辑仍然是推动供需相对平衡,需求端预计会进一步放开北京上海核心一线城市的限制性政策,通过一线城市带动全国市场止跌企稳,建议全面取消限购限贷、进一步降低房贷利率、提高公积金贷款额度等,推动购房需求稳定释放;供给端,会议提出“合理控制新增房地产用地供应,盘活存量用地和商办用房,推进处置存量商品房工作”,建议通过加大收储力度以及货币化安置等方式加快去库存。目前收储还面临结构性供需失衡、成本收益不匹配、双向激励机制不健全等难点,建议由中央主导商品房收储,地方用好用足保障性住房再贷款和专项债等支持政策,满足广大中低收入人群的住房需求,同时支持地方政府回收符合条件的闲置存量土地,发挥土地储备“蓄水池”功能。
化解地方中小金融机构风险方面,会议提出“稳妥处置地方中小金融机构风险,央地协同合力打击非法金融活动”。我们建议可采取以下四点举措:一是多措并举妥善处置中小金融机构的不良资产,比如发挥AMC的作用;二是积极推进中小金融机构的重组整合;三是引导完善内部治理和内控;四是完善补充资本金渠道,如通过专项债支持中小银行补充资本等。
尽管会议没有提及地方政府债务风险,但化债仍是当前非常重要的工作。当前化债政策思路已从“在化债中发展”转向“在发展中化债”, 11月财政部出台了“6+4+2”组合拳并快速落地,成为近年来力度最大的化债措施,将大幅减轻地方流动性压力、降低付息成本,激发经济活力、腾挪发展空间,对于重构激励体系、转变地方行为模式及预期也具有重要意义。后续来看,地方政府需进一步平衡好“稳增长”与“防风险”的关系,坚持在发展中化债。短期要继续落实完善“一揽子化债”各项措施,加强货币财政政策配合、平滑大规模政府债券的发行冲击,重点关注增量资金的投向和效率、避免腾挪出的空间再度被浪费,同时注重做大分母、加大积极财政政策力度。中长期来看,地方债务问题本质上是宏观问题,不仅需要“及时雨”,还应有“长效药”,要深化新旧动能转换,推进结构性改革。在此过程中需着重理顺央地关系,深化财税体制改革、增强地方自主财力,同时理清政府与市场的边界,将有效市场与有为政府结合,做好项目与融资的匹配。另外,要建立完善政府资产负债表,确保增量债务规模、结构与社会经济发展需要相适应,促进经济、财政、债务良性循环。
会议指出当前“外部环境变化带来的不利影响加深”,近期的政治局会议和中央经济工作会议都特别提出要“防范化解外部冲击”,意味着当前我国面临的外部压力有所加大,在大国博弈加剧、地缘政治复杂的大趋势下,应该重视外部贸易摩擦对出口以及外循环的影响。今年以来,伴随发达国家补库存、全球半导体周期回升,叠加美欧加征关税下的“抢出口”影响,1-11月我国出口金额累计同比增长5.4%,成为今年经济增长的重要支撑。但全球经济增长放缓,特朗普上台可能采取的关税政策以及美国以去风险为基调,联合盟友采取了诸多对华的限制性措施,包括设置管制壁垒、设立芯片四方联盟(Chip4)的反华联盟、产能转移与替代等,或加剧我国外贸条件的恶化,同时全球产业链重构下,美西方通过政策手段试图削弱或替代中国产能,都可能对外需带来负面冲击。为降低外部冲击的不利影响,一方面需要通过“扩大高水平对外开放”来“稳外贸、稳外资”,推进制度型对外开放,探索与一般性国际规则接轨,进而引导国际规则的转变;另一方面以科技创新引领新质生产力发展,打造自主可控的产业链供应链,推进重点领域强链补链。
六、推动标志性改革举措落地见效,支撑中长期经济增长
二十届三中全会通过的300多项重要改革举措要在2029年完成,2025年或率先推动标志性改革措施落地,有助于支撑中长期经济增长。会议提出“发挥经济体制改革牵引作用,推动标志性改革举措落地见效”,明年或在经济体制改革、产业升级转型、财税体制改革、资本市场投融资综合改革等方面有新的改革举措落地。
国企改革方面,会议强调“高质量完成国有企业改革深化提升行动”,未来要推动国有企业向关系国家安全、国民经济命脉和国计民生的重要行业和关键领域布局,为实现国家战略发挥更大作用。同时,还可推动央国企合并重组,优化资源配置,提高经营效率,提升企业竞争力,以更好地应对国际挑战。民营企业方面,虽然民营企业在经济发展中发挥了“56789”的作用,但由于在融资、市场竞争、市场准入等方面仍有门槛,限制了民营企业的发展空间。结合《民营经济促进法》的出台,未来应着力改善民营企业经营环境,拓展民营企业发展空间,提振民间资本投资预期,激发民营企业内生动力。此外,还要加快要素市场化改革,畅通要素流通渠道,充分发挥市场在资源配置中的决定性作用,提升劳动、资本、土地、知识、技术、管理、数据等要素的配置效率。
会议再次强调“要以科技创新引领新质生产力发展,建设现代化产业体系”。因地制宜发展新质生产力,有助于充分利用不同地区的资源禀赋,整合科技资源,加强科技创新,提升全要素生产率。近年来,我国形成了高端装备、新能源汽车、光伏等一批优势产业,新一代信息技术、新材料、低空经济、新型储能等新兴产业发展向好。但是面对未来可能升级的“科技战”,我们需积极应对高科技产业“卡脖子”挑战。未来应加速改造提升传统产业,培育壮大新兴产业,布局建设未来产业,以“卡脖子”行业为重点,着力发展集成电路、工业母机、医疗装备、仪器仪表、基础软件、工业软件、先进材料等相关产业链,强化企业作为创新主体的重要作用,深化科技创新和产业创新融合,提升科技成果转化效率,加速“卡脖子”行业国产化进程。同时,还要加强新领域新赛道制度供给,建立未来产业投入增长机制,完善相关战略性产业发展政策和治理体系,加快形成同新质生产力更相适应的生产关系,促进各类先进生产要素向发展新质生产力集聚。
2023年12月中央经济工作会议提出“要谋划新一轮财税体制改革”,二十届三中全会对深化财税体制改革做出了具体部署,此次会议提出“统筹推进财税体制改革,增加地方自主财力”,后续需扎实有效推动各项改革任务落实,增强地方自主财力。税收收入是地方自主财力的重要来源,当前地方税收入主要依赖增值税、所得税等共享税,且央地按固定比例分成,从财力保障及征管效率出发,目前仍需延续以共享税为主的地方税体系,建议适当提高地方分享比例,可探索逐步优化共享税风向方式,如将共享税“一刀切”固定比例分享方式调整为差异化比例分享机制,可基于各地承担的事权与支出责任情况设定各地共享税分享比例,提高地方财权与事权的匹配程度。同时,建议分品目、分步骤稳妥实施消费税征收后移,并稳步下划地方,考虑到征管难度,可重点探索研究汽车、成品油消费税改革。此外,近年来税收乏力下非税收入快速增长,虽能在一定程度上补充地方财力但不利于营商环境,建议加强非税管理规范性,严防不规范征收现象,同时,探索国有资产保值增值路径,推动国有资本增厚收益,增强非税收入的透明性和稳定性。还可适时推进费改税,今年已全面实施水资源费改税试点,后续可在更多领域推进,如把城市维护建设税、教育费附加、地方教育附加合并为地方附加税等。
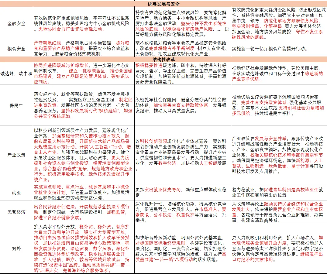
表3:2022-2024中央经济工作会议内容对比
责编:李文玉 | 审核:李震 | 监审:万军伟
