花花牛、新飞在列!河南省消费名品评选结果公示
大河财立方
2024-12-03 16:02:17

【大河财立方消息】12月3日消息,根据工信部分级打造中国消费名品方阵有关要求,按照河南省分级打造工作部署,经企业(政府)申报,地市审核,专家评审,河南省工信厅公示了2024年河南省消费名品方阵拟入选结果。公示期自2024年12月2日-12月9日。

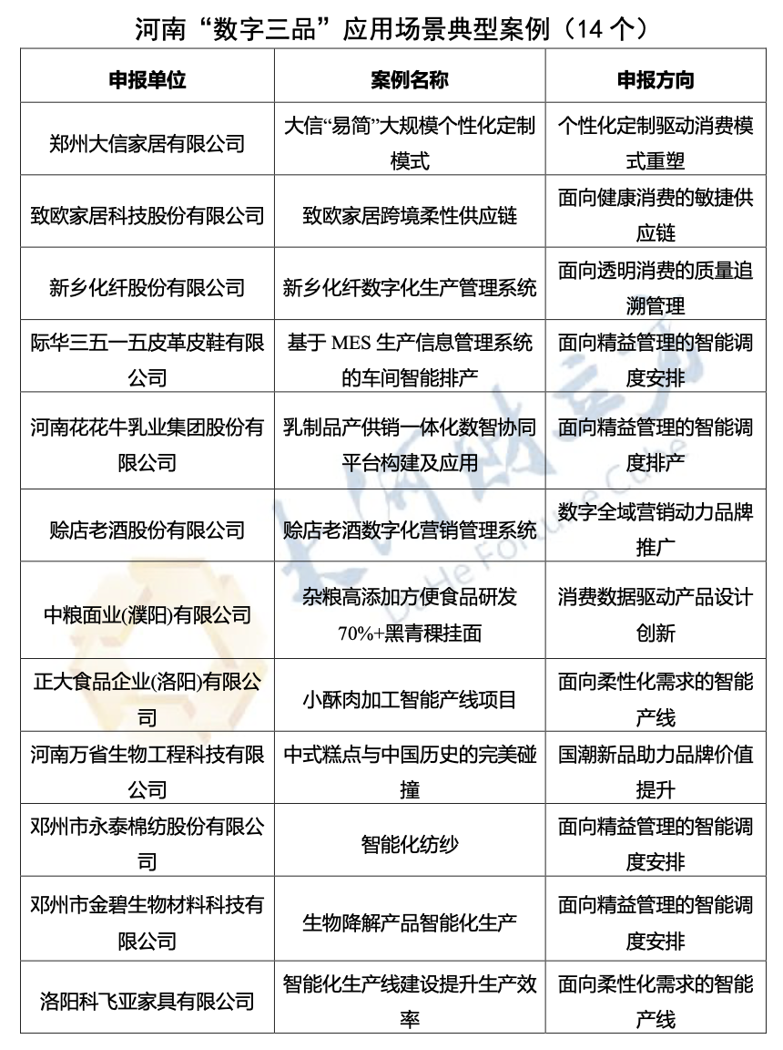
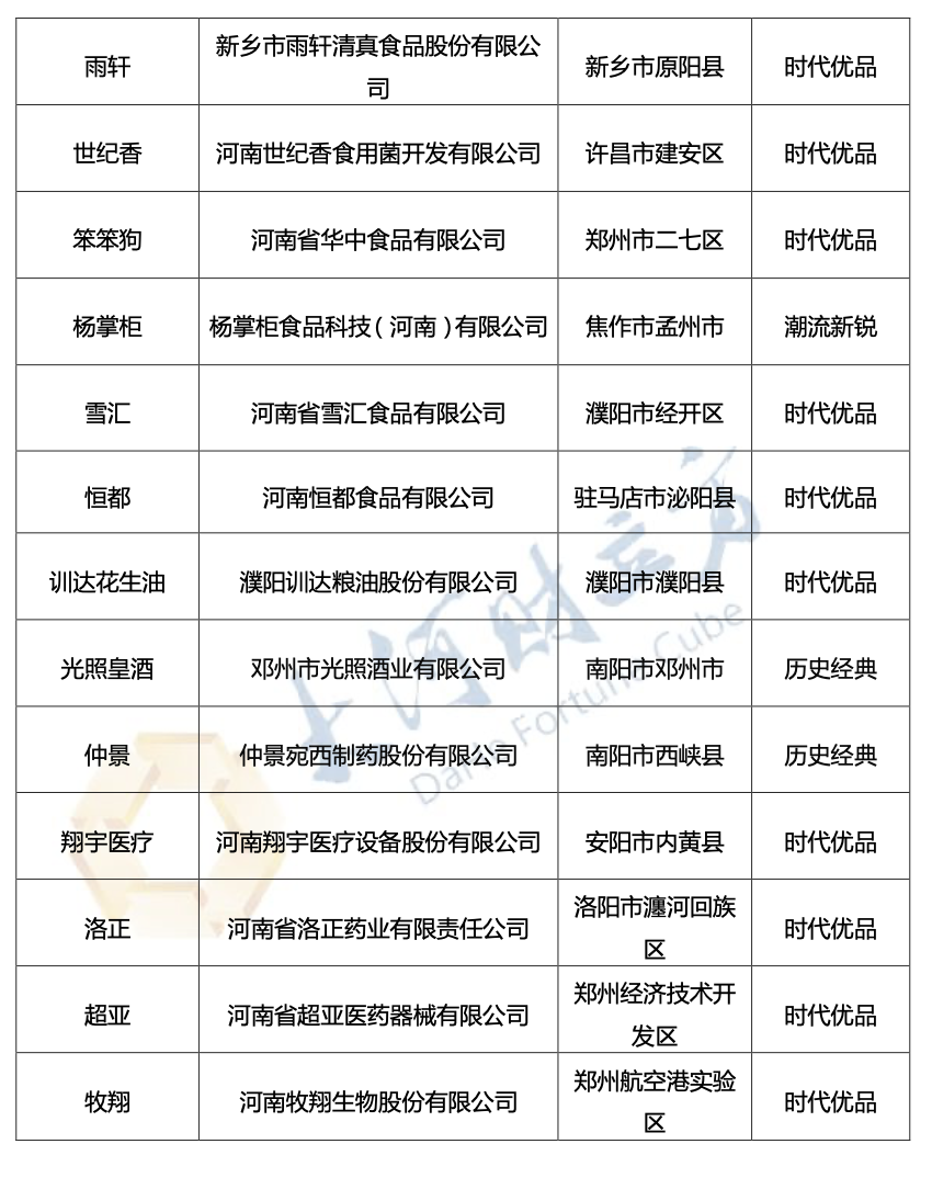
这包括,清丰家居、温县调味料、伊滨钢制家具等7个区域品牌;花花牛、淇花、怀山堂、燃喵咖啡、新飞、翔宇医疗等47个企业品牌;郑州大信家居有限公司、新乡化纤股份有限公司、河南花花牛乳业集团股份有限公司、中粮面业(濮阳)有限公司等企业的14个“数字三品”应用场景典型案例

实习编辑:陈星冉 | 审核:李震 | 监审:万军伟


相关推荐