国泰君安、海通证券合并案新进展!市场监管总局批准
大河财立方
2024-12-03 10:01:07

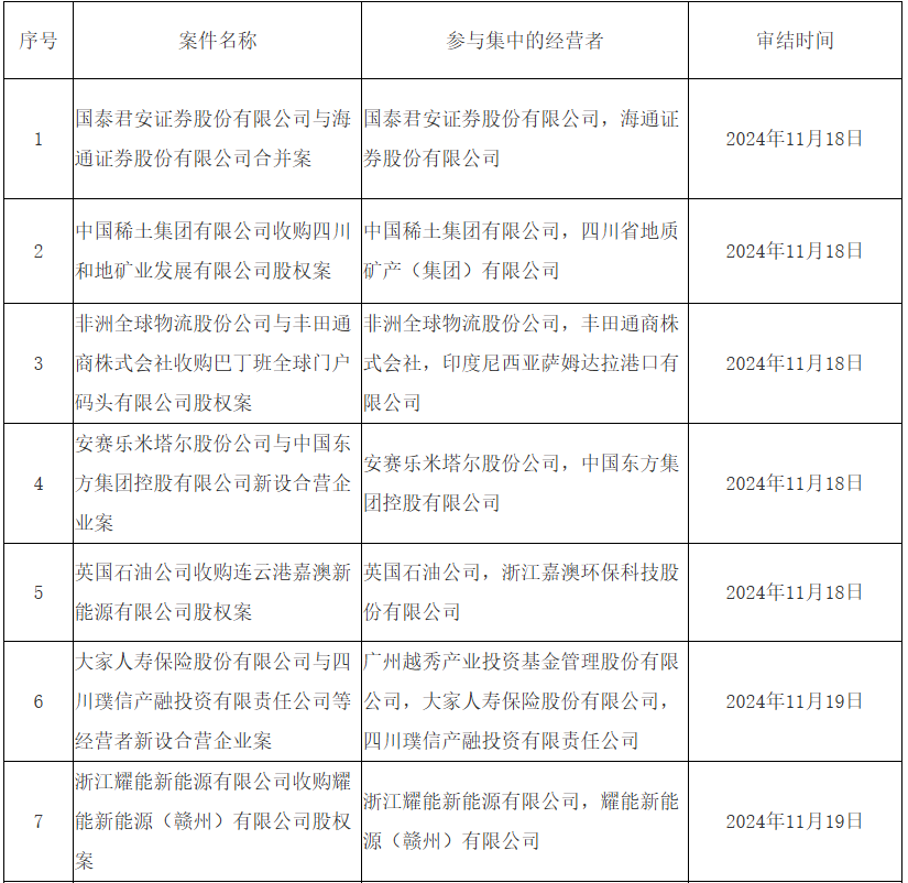
【大河财立方消息】12月3日,国家市场监督管理总局发布11月18日—11月24日无条件批准经营者集中案件列表,其中包括国泰君安证券与海通证券合并案、中国稀土集团收购四川和地矿业发展有限公司股权案等。


 

责编:史健 | 审核:李震 | 监审:万军伟


相关推荐