贷款资金流入限制性领域,四川一村镇银行被罚65万元
大河财立方
2024-11-26 16:51:05

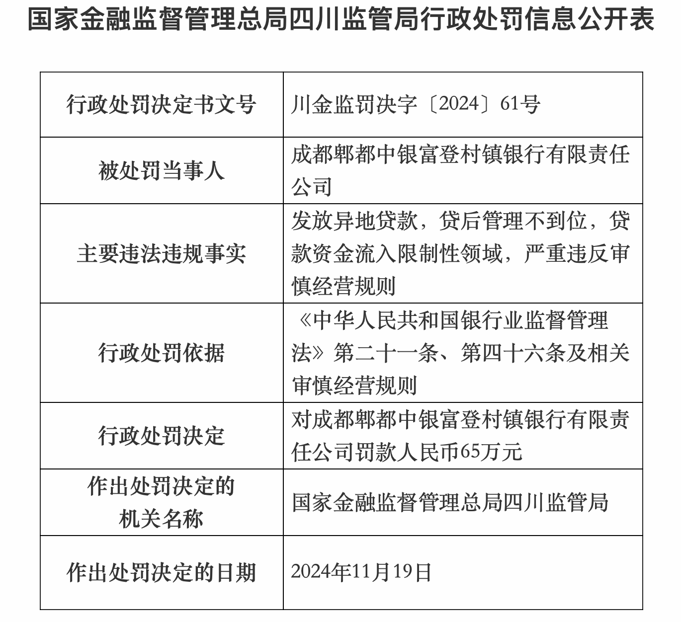
【大河财立方消息】11月26日,国家金融监督管理总局四川监管局行政处罚信息公开表显示,成都郫都中银富登村镇银行有限责任公司,因发放异地贷款,贷后管理不到位,贷款资金流入限制性领域,严重违反审慎经营规则的事项被罚65万元。

实习编辑:陈星冉 | 审核:李震 | 监审:万军伟


相关推荐