石家庄汇融农村合作银行被罚70万元
大河财立方
2024-11-25 17:16:00

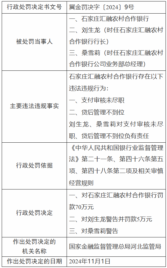
【大河财立方消息】11月25日,国家金融监督管理总局河北监管局披露的行政处罚信息公开表显示,石家庄汇融农村合作银行因支付审核未尽职、贷后管理不到位,被罚款70万元。

时任石家庄汇融农村合作银行行长刘生龙对上述行为负有责任被监管给予警告并罚款5万元。时任石家庄汇融农村合作银行公司业务部总经理桑雪莉被给予警告。

责编:陶纪燕 | 审核:李震 | 监审:万军伟


相关推荐