
【大河财立方消息】11月19日,华夏、华泰柏瑞、易方达、嘉实、南方、华安等多家基金管理人官网显示,将旗下大型宽基股票ETF管理费率、托管费率分别调降至0.15%、0.05%。包括6只规模超千亿元的股票ETF,其中华泰柏瑞沪深300ETF单只规模接近4000亿元。
其中,华夏基金公告称,旗下华夏上证50ETF、华夏上证50ETF联接、华夏上证科创板50成份ETF、华夏上证科创板50成份ETF联接、华夏中证红利质量ETF、华夏中证红利质量ETF发起式联接、华夏中证1000ETF 、华夏中证1000ETF发起式联接等8只产品宣布降费,调整后管理年费率和托管年费率分别将至0.15%、0.05%。
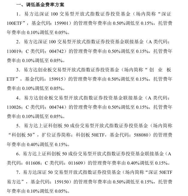
同日,易方达基金发布公告宣布,旗下易方达深证100ETF及其联接基金、易方达创业板ETF及其联接基金、易方达上证科创50ETF及其联接基金、易方达深证50ETF及其联接基金合计8只产品调低费率,上述产品年管理费率由0.50%调低至0.15%,托管费年费率由0.10%调低至0.05%。
南方基金公告称,旗下中证500ETF、中证1000ETF、科创50ETF南方、科创100ETF南方、中证2000ETF、深证主板50ETF南方、南方中证500ETF联接(LOF)、南方中证1000ETF发起式联接、南方上证科创板100ETF联接等9只产品宣布降费。调整后管理年费率和托管年费率分别将至0.15%、0.05%。Wind数据显示,截至目前,南方基金旗下的中证500ETF规模超千亿元,中证1000ETF也在500亿元以上。
据统计,相关股票ETF规模合计超过1.3万亿元,涉及沪深300、上证50、中证500、中证1000、科创板50等核心宽基指数。业内人士表示,以当前规模测算,每年可为投资者降低持有成本超过50亿元。
责编:刘安琪 | 审核:李震 | 监审:万军伟
