近日,由深圳市破产事务管理署申报的全国首个个人破产领域地方标准——《个人破产申请前辅导服务规范》(简称《规范》)正式发布。
市场分析指出,《规范》的实施对进一步丰富个人破产制度改革试点经验,高质量推进“智慧+个人破产事务管理标准化试点”(国家级标准化试点项目)工作均具有重要意义。
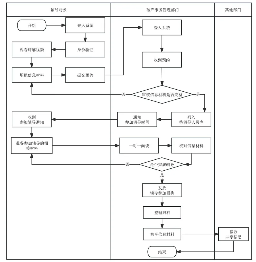
提供标准化个人破产申请前辅导服务指引
2023年5月,深圳市破产事务管理署申报的《个人破产申请前辅导服务规范》被列入深圳市地方标准计划项目,经过标准起草、公开征求意见、专家技术审查、修改完善等程序,近日《规范》正式发布,并从2024年10月1日起正式实施。
记者了解到,《规范》旨在为个人破产申请前辅导工作提供指导,不作为任何准入的前置条件,仅供参考使用。该文件汇集了深圳市破产管理署在个人破产申请前辅导服务中的丰富实践经验,并吸纳了行业专家的宝贵建议;在深入研究国内外相关标准和文献的基础上,系统规范了个人破产申请前辅导服务流程及相关要点,为个人破产申请前辅导工作提供了明确的技术指导,确保了服务流程的科学性、实用性、专业性和有效性。
具体来看,《规范》规定了个人破产申请前辅导服务的基本原则、组织机构要求、人员配备要求、设施设备要求、服务流程、服务内容、预约登记、预约审核、辅导排期、组织辅导、发放回执、档案管理、信息共享、服务评价与改进等内容。
个人破产申请前辅导服务流程
如服务流程,《规范》规定了个人破产申请前辅导服务的整体工作流程,包括预约登记、预约审核、辅导排期、组织辅导、发放回执、档案管理、信息共享等。
为国家推进破产制度改革提供“深圳经验”
个人破产制度改革试点是中央赋予深圳的重大任务。试行个人破产制度是中央支持深圳建设中国特色社会主义先行示范区、实施综合授权改革试点的重要举措。
2021年3月,在《深圳经济特区个人破产条例》实施的同时,内地首家破产事务管理机构——深圳市破产事务管理署挂牌成立。深圳在全国率先构建起“人民法院裁判+政府机构管理+管理人执行+社会公众监督”四位一体的破产办理体系。与此同时,个人破产制度在深圳“破冰”运行,帮助“诚实而不幸”的债务人获得“经济重生”。
作为内地首家破产事务管理机构,深圳市破产管理署承担着先行先试、示范引领的重要任务,制定本文件,对深圳个人破产制度改革的工作经验进行总结升华,能够进一步发挥辐射带动效应和先行示范作用,为国家推进破产制度改革提供“深圳经验”。
解决破产申请难题
然而,破产免责与老百姓心中朴素的“欠债还钱,天经地义”观念存在一定冲突,若不能严格规范审查个人破产申请,个人破产制度或成“老赖”逃废债的“避风港”,进而引发矛盾纠纷。
在《深圳经济特区个人破产条例》实施初期,不少申请人不能正确理解个人破产制度、不能准确判断自己是否符合申请条件,抱着“破产便是免债”或者“试一试”的心态向人民法院提交个人破产申请,给人民法院审查工作造成了较大压力。
为切实推动解决个人破产申请难、申请审查效率低、申请填报不规范等问题,2022年5月,深圳市破产管理署、深圳破产法庭分别发布《关于开展个人破产申请前辅导的公告》和《关于加强个人破产申请与审查工作的实施意见》,联合创建了国内首个破产申请前辅导制度。
自2022年6月起,申请人应先参加市破产管理署组织的申请前辅导并取得参加回执,方可向人民法院提出个人破产申请。申请前辅导是集“普法宣传+面谈调查+申请指导”等多种功能于一体的综合性服务,可以有效缩短人民法院审查周期,提升人民法院审查效率,解决申请人的个人破产申请难题。
业内人士分析指出,《规范》旨在为破产事务管理部门提供一套标准化的个人破产申请前辅导服务指引。通过该文件的实施,将有效解决申请人在个人破产申请过程中遇到的难题,并有效提高辅导服务的质量和效率。此外,《规范》的实施还将有助于形成可供全国复制、借鉴和推广的个人破产事务管理经验。
责编:陈玉尧 | 审核:李震 | 监审:万军伟
