
【大河财立方消息】10月7日,中信建投研报指出,面对当前经济形势的新变化,我国三大金融监管机构在9月24日国新办新闻发布会宣布了一系列金融支持政策,中央也在9月26日政治局会议上确定了新的政策基调,随后各部委和地方政府陆续出台了多项政策措施予以落实。政策重点包括降准降息、降低存量房贷利率、创新货币政策工具、引导中长期资金入市等。
展望未来政策趋势,财政政策方面预计将采取渐进式扩张策略,通过增(提前)发(特别、超长期)国债、减税降费等方式推出财政增量政策。货币政策方面仍有进一步降准降息空间,也存在推出更多创新型货币政策工具的政策可能。房地产市场政策预计将更加注重精准发力和预期管理,以响应中央政治局会议提出的“促进房地产市场止跌回稳”的指导方针。
面对当前经济形势的新变化,中国人民银行、国家金融监督总局、中国证监会三大金融监管机构在9月24日的国新办新闻发布会宣布了一系列金融支持政策,中央也在9月26日的政治局会议上确定了新的政策基调,随后各部委和地方政府陆续出台了多项政策措施予以落实。政策重点包括降准降息、降低存量房贷利率、提高保障性住房再贷款央行出资比例、创新货币政策工具、引导中长期资金入市、建立支持小微企业融资协调的工作机制、优化中小微企业续贷工作、全力促进房地产市场止跌回稳、对六家大型商业银行增加核心一级资本、要求上市公司做好市值管理、鼓励发展创业投资、加快推进消费品以旧换新等。此外,国务院新闻办公室将于2024年10月8日(星期二)上午10时举行新闻发布会,请国家发展改革委主任郑栅洁和副主任刘苏社、赵辰昕、李春临、郑备介绍“系统落实一揽子增量政策 扎实推动经济向上结构向优、发展态势持续向好”有关情况,并答记者问。
一、政策梳理
(一)中央层面:更新判断,加大逆周期调节力度
9月26日,中共中央政治局会议分析研究当前经济形势,部署下一步经济工作。本次会议针对当前经济运行新形势和宏观政策、房地产市场、资本市场等核心问题作出明确回应,对当前经济问题的判断出现较大变化,同时推进短期问题解决和长期结构改革。和7月政治局会议的表述相比,9月政治局会议明显有以下几方面边际变化:一是对当前经济形势及主要问题有了新的判断。相较于7月政治局会议认为“重点领域风险隐患仍然较多,新旧动能转换存在阵痛”,9月政治局会议认为“防范化解重点领域风险取得积极进展”,但同时“当前经济运行出现一些新的情况和问题”,表明在防风险领域取得阶段性成果后,政策重心或更加聚焦到所谓“新的情况和问题”,这可能在外部环境上体现为欧美对我国出口的进一步打压给后续订单持续增长带来的压力,在内部环境上体现为7月、8月多项经济数据低于市场预期,反映出我国消费、投资、就业、资本市场等方面均存在较大下行压力。二是宏观政策更加强调推出增量政策和加大逆周期调节力度。此次9月政治局会议对于完成全年经济社会发展目标任务表述为“努力完成全年经济社会发展目标任务”,相较于之前“坚定不移”的表述有所调整,这也意味着中央政策层面对于实现全年5%的GDP经济增长目标难度有了更充分的认识,若还是按照既定的政策力度和节奏,或将难以完成全年经济社会发展目标任务,因此此次会议提出要“加力推出增量政策,进一步提高政策措施的针对性、有效性”,并且强调“要加大财政货币政策逆周期调节力度,保证必要的财政支出”、“要发行使用好超长期特别国债和地方政府专项债”、“要降低存款准备金率,实施有力度的降息”。三是提高了对房地产市场和资本市场行情表现的重视程度。7月政治局会议对房地产市场和资本市场表述仍是将重点放在“防风险”上,而此次9月政治局会议则对房地产市场和资本市场的行情表现给予了更多关注。房地产市场方面,此次会议首次提出“止跌回稳”的要求,并且在供给端提出“商品房建设要严控增量、优化存量、提高质量,加大‘白名单’项目贷款投放力度,支持盘活存量闲置土地”,在需求端提出“要回应群众关切,调整住房限购政策,降低存量房贷利率”。资本市场方面,此次会议更加关注资本市场流动性问题,提出“努力提振资本市场,大力引导中长期资金入市,打通社保、保险、理财等资金入市堵点”以及“支持上市公司并购重组,稳步推进公募基金改革,研究出台保护中小投资者的政策措施”。四是扩内需的思路有所转变。在消费方面,此次会议提出“要把促消费和惠民生结合起来”,并且要“提升消费结构”、“培育新型消费业态”,这更多的是从收入分配和消费结构等中长期角度来考虑消费刺激政策。在投资方面,与今年4月、7月政治局会议强调“激发民间投资活力”不同,此次会议强调了要“更好发挥政府投资带动作用”。五是明确帮助企业渡过难关,为民营企业发展营造良好环境。此次会议提出“要帮助企业渡过难关,进一步规范涉企执法、监管行为。要出台民营经济促进法,为非公有制经济发展营造良好环境”,会议向企业特别是民营企业传递了更加善意的信号,反映出中央政策层面对民营部门的积极关注和支持。通过优化监管框架,企业将在法律保护下更高效地运营,减少对执法不确定性的担忧,从而能够更集中精力于业务拓展。这将有助于构建一个公平、透明的法律环境和稳定可预测的营商环境,确保企业权利得到有效保护。六是强调兜牢民生底线,突出保就业的重要性。此次会议提出“重点做好应届高校毕业生、农民工、脱贫人口、零就业家庭等重点人群就业工作,加强对大龄、残疾、较长时间失业等就业困难群体的帮扶”。在会议前一天(9月25日),中央和国务院发布《关于实施就业优先战略促进高质量充分就业的意见》,部署拓展高校毕业生等青年就业成才渠道、保障平等就业权利等二十四条举措,这是新时代以来首次从中央层面出台的促就业指导性文件。连续两天中央层面重要文件和会议相继强调了保障民生和就业的紧迫性和重要性,体现了中央对稳定就业、促进社会和谐与经济发展的高度重视。
在9月26日中央政治局召开后不久,9月29日国常会学习政治局会议的精神,并研究部署一揽子增量政策的落实工作,特别强调对于一揽子增量政策落实工作各部门要有明确责任分工,提出“每一项政策都要明确责任分工,加快出台实施的节奏,条件相对成熟的政策要马上推出,需要进一步细化完善的政策要抓紧做好相关工作、成熟一批推出一批。各部门要不避难、不推责,形成强大的工作合力。同时,要根据形势变化,及时研究新的增量政策。要深入开展调查研究,注重听取各方面意见,不断优化完善政策举措。要加强政策解读,更好地凝聚共识、增强信心。”
(二)部委层面:积极落实,迅速推出系列增量政策
自9月中下旬起,各部委密集出台了一系列政策措施,旨在全方位支持经济回暖。这些政策涵盖了货币政策、房地产市场、资本市场、投资消费、企业融资等多个领域,力图通过逆周期调节来稳定经济增长。在货币政策方面,中国人民银行宣布降低存款准备金率和政策利率,释放长期流动性约1万亿元,并可能进一步下调存款准备金率。此外,央行还计划降低存量房贷利率,减轻借款人的利息支出,同时统一首套房和二套房的房贷最低首付比例,以刺激房地产市场。在房地产市场方面,住建部提出将以夯实基础、深化改革为主线,全力促进房地产市场止跌回稳。在资本市场方面,创设了新的货币政策工具来支持股票市场的稳定发展,包括证券、基金、保险公司互换便利,以及股票回购、增持专项再贷款等。在投资消费方面,发改委提出要加快落实已有政策措施,加力推进“两重”建设和“两新”工作,更快更多形成实物工作量,以提振消费为重点扩大国内有效需求,加大对实体企业的精准支持。在企业融资方面,金管总局提出将进一步打通中小微企业融资的堵点和卡点,一方面会同国家发改委建立支持小微企业融资协调的工作机制,另一方面优化无还本续贷政策,将续贷对象由原来的部分小微企业扩展至所有小微企业,并将续贷政策阶段性扩大到中型企业。在财政政策方面,预计将进一步发力,可能通过增加赤字、发行特别国债、加快专项债发行使用进度等方式,为经济提供更多支持。这些政策的出台,显示了中国政府对当前经济形势的高度重视,以及在内外部环境变化下,通过政策组合拳来稳定经济、提振市场信心的决心。随着这些政策的逐步落地,预计将对经济回暖产生积极影响。
(三)地方层面:学习贯彻,快速推动相关政策落实落地
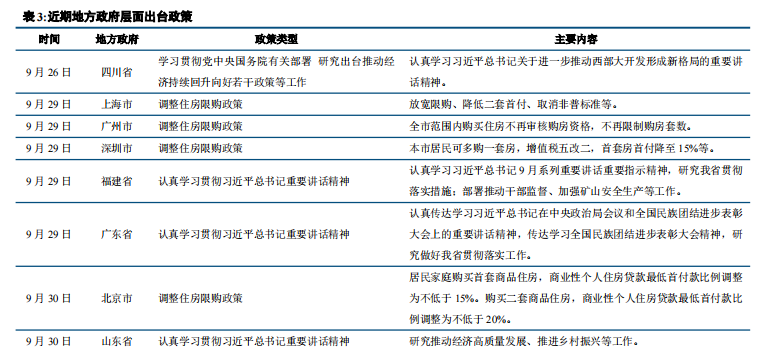
近期,地方政府认真学习贯彻中央和各部委政策,积极出台了一系列政策落实举措,集中体现在对房地产市场政策的调整优化。四大一线城市和部分省市相继对住房限购政策进行调整放松。国庆节前,北上广深四个一线城市调整住房限购等政策措施。广州作为一线城市中首个全面取消限购的城市,对本市户籍、非户籍居民家庭和单身人士在全市范围内购买住房的,不再审核购房资格,不再限制购房套数;上海调整了非户籍居民购买外环外住房所需缴纳社保或个税年限,从“购房之日前连续缴纳满3年及以上”调减为“购房之日前连续缴纳满1年及以上”,并提升了持《上海市居住证》且积分达到标准分值群体的购房待遇。深圳取消了外围区域的限购,核心区也大幅降低限购门槛,并取消了限售。同时,首套住房商业性个人住房贷款最低首付款比例调整为15%,二套住房为20%。北京对非户籍家庭购买五环外住房所需缴纳社保或个税年限由5年调整为2年,五环内则由5年调整为3年,同时优化了个人住房贷款政策。此外,国庆节前重庆、四川、广东、湖北、云南等10余个省(自治区、直辖市)出台了省级层面促进房地产市场健康发展的政策文件。武汉、南昌、合肥、广元等50余个城市出台了本市房地产市场优化政策。据住房城乡建设部介绍,截至10月4日,已有20余个省(自治区、直辖市)130余个城市,组织开展了金秋促销季、住(房)博会、云展厅、直播看房等多种形式的线上、线下商品房促销及同步宣传、政策解读等活动。此外,中国房地产业协会向全行业发出开展“百城千企商品房促销活动”倡议书。这些政策的出台,旨在促进房地产市场的稳定,满足居民的合理住房需求,并推动经济的平稳增长。随着政策的逐步实施,预计房地产市场将逐步回暖。
二、出台背景
近期各项政策密集出台,主要基于落实前期会议精神、国内经济数据表现不佳、国际货币政策转向宽松等三方面背景。一是落实前期三中全会、政治局会议等要求。今年的二十届三中全会和4月、7月政治局会议都强调了经济稳增长的重要性,要求加大宏观政策调节力度,深化改革开放,优化经济结构,推动高质量发展,并且对经济工作都做出具体部署。其中,二十届三中全会较为少见的对当前经济形势进行了着重描述和部署,但这一点与2008年十七届三中全会较为类似(之后推出四万亿刺激计划)。此外,今年7月政治局会议强调,要坚定不移实现全年经济社会发展目标。二是国内经济出现新的问题,下行压力较大。国家统计局新闻发言人刘爱华在9月14日的国新办发布会上指出,尽管8月份经济运行总体平稳,高质量发展仍在稳步推进,但也要看到,国际环境更趋复杂严峻,不稳定、不确定、难预料因素在增多,并且从7月、8月数据来看,国内需求不足等问题还在显现,新旧动能转换存在阵痛,部分行业企业经营还面临困难。例如8月社会消费品零售额和工业生产额分别同比增长2.1%和4.5%,增速低于市场预期值2.5%和4.8%;7月、8月的固定资产投资累计同比增长3.6%、3.4%,增速低于市场预期的3.9%、3.5%;8月失业率为5.3%,较上月增加了0.1个百分点,1-8月平均失业率为5.2%;8月工业企业利润同比大幅下滑至-17.8%;物价修复偏慢、房地产市场和股市都在承压,市场主体信心不足。从房地产行业来看,1-8月,房地产开发投资下降10.2%,商品房销售面积下降18%,商品房销售额下降23.6%,房屋新开工面积下降22.5%。根据宏观经济学家、上海财经大学校长刘元春基于7月和8月的数据预测,三季度GDP增速可能在4.6%左右,这意味着要实现全年增长目标,四季度的增速需达到5.3%。因此,为了确保年度目标的实现,需要全面加大逆周期调整政策的力度和加快政策节奏。三是外部经济政策宽松,国内政策空间打开。由于欧美经济持续疲软和通胀问题逐渐可控,全球货币政策全面转型走向宽松,如美联储9月18日宣布降息50个基点,降息幅度超出市场预期。在维持人民币汇率稳定的前提下,我国获得了更大的政策空间。在此背景下,我国适时采取了降准和降息等措施,以增加市场流动性,降低企业融资成本,进而支持实体经济的稳健发展。
三、政策解读
总体来看,9月24日以来高密度出台的政策是远超市场预期的,具体体现为以下四大亮点,即诚意足、力度大、全方位、创新多。一是诚意足。近期政策展现出了足够的诚意,央行、金管总局、证监会三大金融部委通过降准降息、降低存量房贷利率、提高保障性住房再贷款央行出资比例、创新货币政策工具、引导中长期资金入市等政策,用真金白银确保了对关键领域和重点环节的支持。二是力度大。此次政策力度之大超出市场预期,这也符合9月政治局会议要求的“加大逆周期调节力度”。例如,央行将公开市场7天期逆回购操作利率下调0.2个百分点至1.5%,这是近四年来最大的单次降息幅度,通过市场化的利率调控机制,带动各类市场基准利率下降,降低企业和居民的融资成本;央行下调金融机构存款准备金率0.5个百分点,释放长期流动性约1万亿元,支持实体经济发展。三是全方位。此次一揽子政策覆盖了经济的多个领域,旨在促进经济的全面发展。在房地产方面,政策旨在稳定房地产市场,促进房地产市场“止跌回稳”,提出了降低房贷利率和首付比例的措施,以减轻居民购房负担。各大一线城市对住房限购政策的放松以及重点城市的房地产市场优化政策均大幅改善了市场信心。在资本市场方面,央行创新货币政策工具,推出了8000亿专项资金助力资本市场,并且如果效果好还可以有后续多轮,大幅提振A股信心。在民生方面,政府加大了对基本公共服务的投资,提高了社会保障水平,确保了民生的稳定和改善。四是创新多。央行创新性地推出了两项政策工具来支持资本市场,包括证券基金保险公司“互换便利”工具和股票回购、增持专项再贷款工具。这些货币政策工具旨在增强金融机构的股票增持能力,并通过商业银行向上市公司和主要股东提供贷款,支持回购和增持股票,从而稳定股市。此外,这次一揽子政策在预期管理方面取得了很好的成效,央行出台降准、降息预期引导、创新货币政策工具的多轮预告等预期管理措施,为市场提供了清晰的政策方向和预期。
随着这些政策的实施,市场反应积极,A股市场连续多日上涨,成交量明显增加,显示出市场对政策的正面反应和对经济稳定增长的信心。在9月24日至9月30日的5个交易日内,上证指数上涨21.37%,深证成指上涨30.26%,创业板指数上涨42.12%。在节前最后一天的9月30日,上证指数涨破3300点,三大股指涨幅均超8%,创业板指、科创50、北证50涨幅均超15%,A股成交额26125亿元破历史新高。在国庆期间,外围市场的表现也充分展现出全球资本对中国资产的热捧。过去一周,港股恒生指数涨幅超过10%,恒生科技指数涨幅超过17%;A50涨幅超过14%,且在周五夜盘依然保持将近1%的强势。在美国上市的三倍做多中国ETF单周涨幅超过35%。反映中概股表现的纳斯达克中国金龙指数和万得中概股100指数9月涨幅分别为29.60%和31.09%,超出同期美股三大指数25个百分点以上,且在最近一周分别继续上涨11.85%和12.36%。
四、未来政策展望
从总基调来看,预计今年四季度及明年两会前的政策将保持持续放松。9月政治局会议提出要“切实增强做好经济工作的责任感和紧迫感。要抓住重点、主动作为,有效落实存量政策,加力推出增量政策,进一步提高政策措施的针对性、有效性。”并且强调“要加大财政货币政策逆周期调节力度”,为了努力完成全年经济社会发展目标任务,未来还将可能在各个方面推出新的增量政策。
在财政政策方面,近期一揽子提振经济政策陆续落地后,金融政策已经率先宽松,财政政策将如何“接力”成为市场、学界关注的焦点。《经济日报》10月5日指出,“期待后续金融政策能够与财政政策等强化联动、协同发力,就投资者关心、市场关切的紧要问题精准对焦,及时落地一批针对性强、操作性好的改革办法,合力呵护市场平稳健康运行”。近期财政部数据显示,今年前8个月的全国一般公共预算支出同比增长1.5%,低于预期的全年增长速度,经济下行压力加大背景下,要保持年初预算力度,财政增量政策必须跟上。未来宽财政的方向可能为扩赤字、增发国债和特别国债、减税降费、安排财政补贴促进消费等。在财政刺激的规模上,预计不会立即大规模扩张,而是会采取渐进式策略,分批稳步扩张,以更好解决我国面临的结构性问题。考虑到去年增发国债在1万亿元的水平,而本轮提振经济政策强调要加力增效,预计初期扩张规模为增发2万亿元左右的国债,用于支持消费品的以旧换新、加强社会保障福利以及帮助地方政府偿还债务,后续视国内经济数据表现而决定财政是否继续扩张以及扩张节奏和力度。由于增发国债涉及调整预算,需要全国人大常委会的批准,因此10月份即将召开的第十四届全国人大常委会第十二次会议将成为一个关键时间窗口。按过往经验,全国人大常委会通常在10月下旬举行,例如去年的会议在10月24日闭幕,批准了增发国债和中央预算调整方案。此外,也可以期待年底或明年年初的增发超长期特别国债,超长期特别国债用于推动大规模设备更新和消费品以旧换新的额度还有上调空间,这是用好超长期特别国债的一个重要发力点。释放出财政政策要加大力度、提高效能的积极信号,和货币政策更加紧密联合起来,联动房地产和资本市场等领域新部署,有望更好地形成促进经济向好的政策合力。
在货币政策方面,今年四季度预计还将有降准降息的空间。央行行长潘功胜表示,本轮降准后,银行业平均存款准备金率约为6.6%,该水平与国际主要经济体央行相比还有一定空间。年底前根据流动性情况“可能进一步调降存款准备金率0.25至0.5个百分点。”与此同时,为了促进经济稳增长,四季度降息的可能性依然存在。央行在9月27日已经实施了降准0.5个百分点,同时下调了公开市场7天期逆回购操作利率0.2个百分点,从1.70%调整为1.50%。这一举措能够有效降低企业和居民的融资成本,刺激消费和投资需求,改善经济增长动能。此外,央行还可能针对特定问题,继续推出创新型货币政策工具,实现精准施策。
在房地产政策方面,预计今年四季度的房地产市场政策将更加注重精准发力和预期管理,以响应中央政治局会议提出的“促进房地产市场止跌回稳”的指导方针。在当前经济形势下,房地产市场的稳定对宏观经济的平稳运行具有重要意义。首先,可以预见的是,一线城市的限购政策将继续有针对性地放松。例如,近期已有城市如广州全面取消了限购,而深圳、上海、北京也不同程度地放松了相关限购政策。这些调整旨在为市场提供更多的灵活性,同时避免过快放松导致市场波动。其次,政策将更加注重预期管理,强调“止跌回稳”而非“止跌回升”,意味着政策将更加注重稳定市场,避免过度刺激。政策表述的这种微妙变化反映了管理层对市场稳定的重视,以及对市场健康发展的长期承诺。同时,房地产政策将与财政政策和货币政策更紧密地配合施策。例如,可能会降低央国企收购商品房用作保障性住房的再贷款利率;或者通过发行超长期特别国债等财政扩张政策提供资金支持,用于支持大规模设备更新和消费品以旧换新,这不仅有助于促进消费,也将间接支持房地产市场的稳定健康发展。最后,超长期特别国债的发行可能成为推动房地产市场回暖的重要工具。预计未来将有更多资金用于支持大规模设备更新和消费品以旧换新,这不仅有助于促进消费,也将间接支持房地产市场的稳定。
(1)既有政策落地效果及后续增量政策出台进展不及预期,地方政府对于中央政策的理解不透彻、落实不到位。(2)经济增速放缓,宏观经济基本面下行,经济运行不确定性加剧。(3)近期房地产市场较为波动,市场情绪存在进一步转劣可能,国际资本市场风险传染也有可能诱发国内资本市场动荡。(4)土地出让收入大幅下降导致地方政府债务规模急剧扩大,地方政府债务违约风险上升。(5)地缘政治对抗升级风险,俄乌冲突不断,国际局势仍处于紧张状态。
责编:史健 | 审核:李震 | 监审:万军伟
