编制虚假财务资料,幸福人寿山西分公司被罚款21万元
大河财立方
2024-09-25 09:34:11

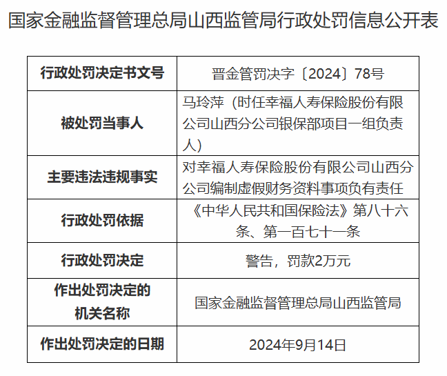
【大河财立方消息】9月25日,国家金融监督管理总局山西监管局披露的行政处罚信息公开表显示,幸福人寿保险股份有限公司山西分公司因编制虚假财务资料,被监管责令改正,并处以罚款21万元。

同时,两名相关责任人对上述行为负有责任被罚。罚单显示,时任幸福人寿保险股份有限公司山西分公司银保部项目一组负责人马玲萍和时任幸福人寿保险股份有限公司山西分公司银保部项目二组负责人武晓虎均被给予警告,并分别罚2万元。

责编:陶纪燕 | 审核:李震 | 监审:万军伟


相关推荐