9月5日晚,中国资本市场、证券行业迎来具有标志性意义的重大事件。国泰君安、海通证券双双发布公告:同步停牌谋划重大资产重组。
本次国泰君安证券、海通证券的合并,是新“国九条”实施以来头部券商合并重组的首单,也是中国资本市场史上规模最大的A+H双边市场吸收合并、上市券商A+H最大的整合案例。
按照2023年数据计算,国泰君安证券、海通证券合并后新机构的总资产、归母净资产将分别达1.68万亿元、3300亿元,均处于行业首位,证券业“超级航母”呼之欲出。
国泰君安、海通证券
拟筹划重大资产重组
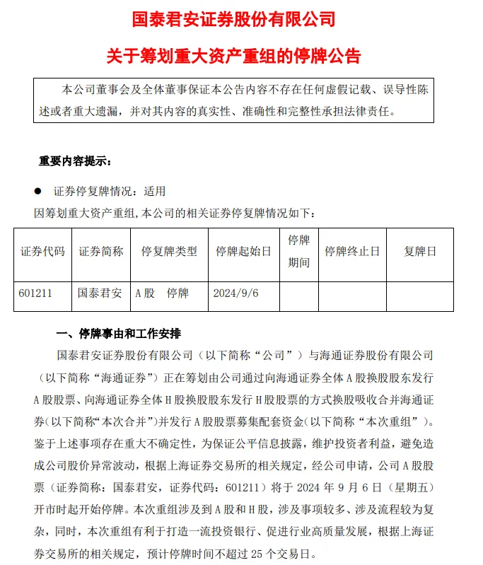
9月5日晚,国泰君安、海通证券双双发布停牌公告,拟筹划重大资产重组,股票明日起停牌。
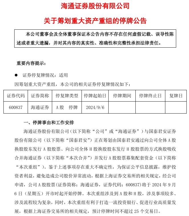
公告显示,国泰君安证券股份有限公司与海通证券股份有限公司正在筹划由国泰君安证券通过向海通证券全体A股换股股东发行A股股票、向海通证券全体H股换股股东发行H股股票的方式换股吸收合并海通证券并发行A股股票募集配套资金。
鉴于上述事项存在重大不确定性,为保证公平信息披露,维护投资者利益,避免造成股价异常波动,根据上海证券交易所的相关规定,经申请,国泰君安、海通证券A股股票将于2024年9月6日(星期五)开市时起开始停牌。
公告称,本次重组涉及A股和H股,涉及事项较多、涉及流程较为复杂,同时,本次重组有利于打造一流投资银行、促进行业高质量发展,根据上海证券交易所的相关规定,预计停牌时间不超过25个交易日。
公告显示,本次重组及正式交易文件需提交双方各自董事会、股东大会审议,并经有权监管机构批准后方可正式实施。截至目前,本次重组的具体合作方案以双方进一步签署的交易文件为准。本次重组尚需履行必要的内部决策程序,并需经有权监管机构批准后方可正式实施,能否实施尚存在不确定性。
证券业“超级航母”呼之欲出
近期,中央和相关部门多次强调推动头部证券公司做优做强。
去年10月底召开的中央金融工作会议提出要“加快建设金融强国”“培育一流投资银行和投资机构”“支持国有大型金融机构做优做强”;
今年4月,国务院发布新“国九条”,提出“支持头部机构通过并购重组、组织创新等方式提升核心竞争力”;
中国证监会也集中出台相关配套政策文件,明确“到2035年形成2至3家具备国际竞争力与市场引领力的投资银行和投资机构”的目标。
在政策引导下,今年以来中小券商整合步伐明显加快,但头部券商合并此前尚停留在“传闻”阶段。本次国泰君安证券、海通证券的合并,是新“国九条”实施以来头部券商合并重组的首单,也是中国资本市场史上规模最大的A+H双边市场吸收合并、上市券商A+H最大的整合案例,涉及多业务牌照与多家境内外上市挂牌子企业,属于重大无先例的创新事项。
按照2023年数据测算,国泰君安证券、海通证券合并后新机构的总资产、归母净资产将分别达1.68万亿元、3300亿元,均处于行业首位,证券业“超级航母”呼之欲出。
优势互补 重塑头部券商竞争格局
国泰君安、海通证券均为国内历史悠久、规模排名靠前的综合类证券公司,成功跨越了中国资本市场发展的全部历程与各个周期。
其中,国泰君安证券是由均创设于1992年的国泰证券和君安证券通过新设合并、增资扩股,于1999年8月组建成立,综合实力长期保持行业前三;海通证券成立于1988年,是国内最早成立的证券公司中唯一未被更名、合并的大型证券公司。
今年6月,上海市委书记陈吉宁调研国泰君安证券,要求公司加快向具备国际竞争力和市场影响力的投资银行迈进。
业内人士表示,国泰君安证券、海通证券同为大型综合性券商,在业务结构、数字科技、合规风控、科创金融、国际布局等方面各具特色。本次合并符合两家公司的战略发展方向,既有利于双方共享专业能力和客户资源,增强客户服务能力,提升集约管理水平与运营效率;也有利于推动优势互补,完善重点领域、重点产业、重点区域布局,全面提升抗风险能力,增强核心竞争力,更好履行职责使命,提升服务实体经济能级。
打造与上海国际金融中心
地位相匹配的一流投行
国泰君安证券、海通证券合并的一项重要背景是两家券商同属上海国资。公开资料显示,国泰君安证券实际控制人为上海国际集团有限公司,海通证券第一大股东为上海国盛(集团)有限公司。
纵观全球经济金融史,投资银行的发展始终与国家现代化进程、国际金融中心建设紧密相连,全球主要国际金融中心均拥有一批具有显著国际影响力的金融机构。
目前,上海致力于成为新一代国际金融中心,围绕强化全球资源配置功能,加快构建更具国际竞争力的金融市场体系、机构体系、基础设施体系、产品体系。在此背景下,培育深耕本土、具有国际竞争力的一流投资银行势在必行。
《上海市贯彻〈国有企业改革深化提升行动方案(2023-2025年)〉的实施方案》明确提出要“支持头部证券公司加强业务创新、集团化经营、并购重组,打造一流投资银行”;十二届上海市委五次全会提出要“深入推进国企改革深化提升行动”“紧紧围绕‘五个中心’建设加大改革开放突破力度”。
业内表示,本次合并重组有利于整合上海金融国资优势资源,打造一家与上海国际金融中心地位相匹配的一流投资银行,有效健全完善上海国际金融中心的要素体系,增强上海国际金融中心竞争力影响力,推动上海走出一条中国特色的国际金融中心建设之路,更好地服务建设金融强国的战略目标。
责编:王时丹 | 审核:李震 | 监审:万军伟
