中建七局获批注册15亿元中票
大河财立方
2024-08-28 12:36:38

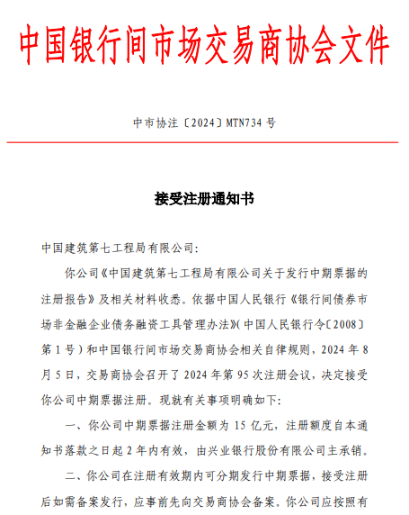
【大河财立方消息】8月28日消息,中国建筑第七工程局有限公司获批注册15亿元中期票据,注册时间为2024年8月8日,注册额度2年内有效,由兴业银行主承销。

中国建筑第七工程局有限公司是国内一流的投资建设综合产业集团,位居河南省建筑行业前列,河南省百强企业第4位,注册资本90亿元。被评为全国先进基层党组织、全国文明单位、国家级质量安全管理先进单位、全国优秀施工企业、“AAA”级信用示范企业,3A级长期主体信用评级。

责编:刘安琪 | 审核:李震 | 监审:万军伟


相关推荐