
【大河财立方消息】7月30日消息,商丘市铁路投资有限公司日前发布招标公告,选聘5家承销商负责公司债券发行事宜。招标截止时间为8月20日9时30分。
商丘市铁投公司拟非公开发行规模不超过25亿元私募(长债)的公司债券,期限不超过10年,债券承销费率不超1.5‰。
本次招标为选聘债券发行的承销商,将负责提供债券中报发行及承销服务,并负责发行公司债券过程的全部工作。工作内容包括但不限于:公司债券申报材料的编制、报批、后续的发行承销且余额包销、备案工作及债券本息的代理兑付等相关事宜。
投标人要求设定融资方案,组建项目专业工作团队,统筹协调债券受托管理人、会计师事务所、律师事务所、信用评级机构等所有中介机构的各项工作,制作申报材料,进行市场询价及发行。
2024年3月19日,经中诚信国际综合评定,发行人主体信用评级为AA,评级展望为稳定。
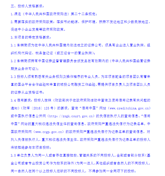
附投标人资源要求:
扫描二维码,获取更多商机
责编:史健 | 审核:李震 | 监审:万军伟
