
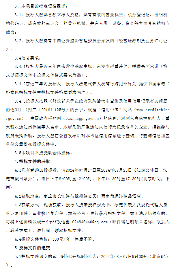
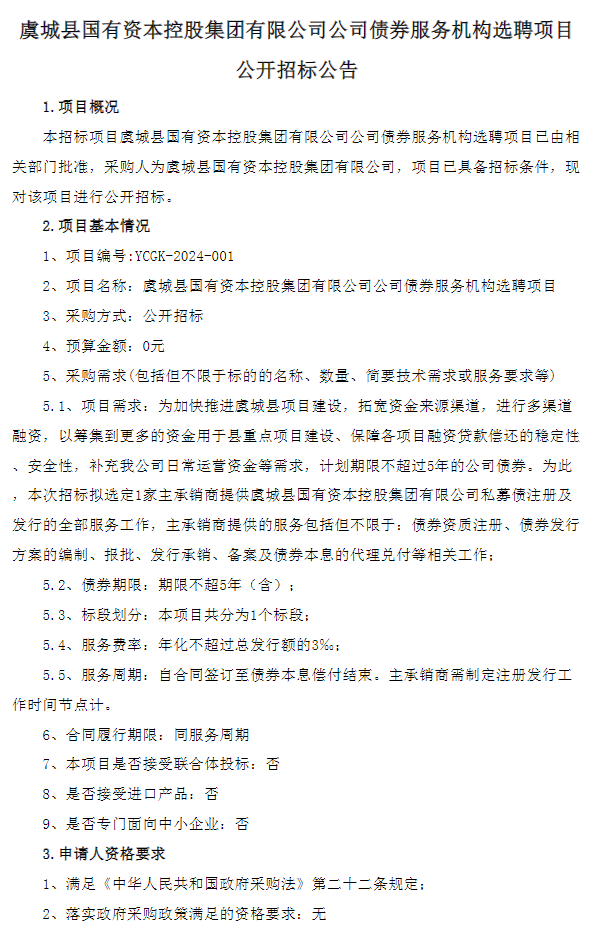
【大河财立方消息】7月17日消息,虞城县国有资本控股集团(以下简称虞城国控集团)就公司债券服务机构选聘项目公开招标。
虞城国控集团称,为加快推进虞城县项目建设,拓宽资金来源渠道,进行多渠道融资,以筹集到更多的资金用于县重点项目建设、保障各项目融资贷款偿还的稳定性安全性,补充公司日常运营资金等需求,计划发行期限不超过5年的公司债券。
本次招标虞城国控集团拟选定1家主承销商,提供虞城国控集团私募债注册及发行的全部服务工作,主承销商提供的服务包括但不限于:债券资质注册、债券发行方案的编制、报批、发行承销、备案及债券本息的代理兑付等相关工作。
据虞城县融媒体中心,虞城国控集团是经虞城县委县政府批准成立的国有资产运营公司,资产规模115亿元,主要从事虞城县内城中村改造、园区基础设施建设和园区运营等业务。按照国有资本运营公司定位,虞城国控集团以股权投资运营为主业,坚持项目为王,致力产业倍增,形成了电镀产业园、豫健健康产业园、食品工业园、电商物流园等产业发展格局,聚焦战略新兴产业、新材料、食品加工、现代物流等产业领域投资布局。
据悉,虞城国控集团目前尚未在公开市场发债。2024年3月6日,大公国际资信评估有限公司确定虞城国控集团AA主体信用评级,评级展望为稳定。
扫描二维码,获取更多商机
责编:陈玉尧 | 审核:李震 | 监审:万军伟
