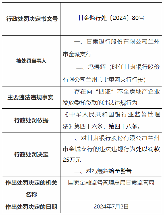
甘肃银行被罚25万元,因向“四证”不全房企发放委托贷款
大河财立方
2024-07-09 14:49:39

【大河财立方消息】7月9日消息,国家金融监督管理总局甘肃监管局日前披露的行政处罚信息公开表显示,甘肃银行股份有限公司兰州市金城支行因存在向“四证”不全房地产企业发放委托贷款的违法违规行为 ,被罚款25万元。

同时,对时任甘肃银行股份有限公司兰州市七里河支行行长冯煜辉给予警告。

责编:王时丹 | 审核:李震 | 监审:万军伟


相关推荐
下载