
【大河财立方消息】日前,山东省工业和信息化厅等部门联合印发《山东省锂电池产业高质量发展行动方案》。到2025年,全省锂电池产业规模突破1000亿元。做强一批龙头企业、打造一批产业地标,涵盖正负极材料、隔膜、电解液、电芯及电池制造、终端应用、拆解回收等的产业链条初步形成。
其中提到:
支持济南、青岛以新能源整车企业需求为依托,带动周边电池组装和原料生产企业配套发展,加快锂电池在新能源汽车等领域创新应用。
支持枣庄、济宁发挥锂电池制造龙头项目的引领带动作用和虹吸效应,全面布局锂电池和储能项目,拉动上中下游全产业链共融发展,建设打造国内领先的锂电池制造基地。
鼓励锂电生产企业与国内汽车、消费电子等锂电应用企业通过签订长单、技术合作等方式建立长效合作机制,保障供应、合作共赢。
指导企业开拓中亚、非洲、欧盟等国际市场,通过开展总部拜访、举办境外展会、境外对接洽谈会等多种方式助力企业找订单、扩出口。
山东省锂电池产业高质量发展行动方案
根据工业和信息化部有关文件精神,为抢抓能源电子产业发展机遇,引导锂电池产业加快技术进步和转型升级,推动高质量发展,制定本行动方案。
一、发展目标
以特色化、规模化、国际化为发展方向,聚力攻坚锂电池关键核心技术,优化产业布局,强化基础能力,加强与新能源汽车、储能、消费电子等领域协同配套,提升产业链供应链韧性,打造具有一定竞争力锂电池产业高地。
到2025年,全省锂电池产业规模突破1000亿元。做强一批龙头企业、打造一批产业地标,涵盖正负极材料、隔膜、电解液、电芯及电池制造、终端应用、拆解回收等的产业链条初步形成。锂电池材料共性技术研发创新能力,以及磷酸铁锂、三元锂等主流产品循环寿命、能量密度、安全性能等加快提升。
到2027年,做优一批产业特色,锂电池产业链条进一步完善,固态电池、钠电池等新产品研发与产业化取得突破,锂电池回收利用体系基本完备,构建绿色、高效、智能的锂离子电池产业生态。
二、重点领域
(一)扩大消费类电池品类。推出一批安全性高、能量密度大、充电速度快、体积小、可定制的锂电池产品,满足可穿戴设备、智能音箱、无人机等高度集成化、功能多样化、小型轻便化消费类电子产品的电池需求。
(二)提升动力类电池质量。强化磷酸铁锂电池、锰酸锂电池和三元材料电池等产品供给能力,提高产品寿命、提升纯电续航能力、增强使用安全性、降低制造成本,满足电动汽车、电动列车、电动自行车等动力市场需求。
(三)优化储能类电池性能。优化储能电池产品性能,进一步提升容量、循环寿命、充放电稳定性、高低温性能等指标,满足复杂环境下的电力储能、家用储能、工业储能等需求。
(四)提高锂电池材料配套水平。支持有关市依托高端化工产业基础,布局锂电池正极、负极、电解液、隔膜、关键辅材等配套材料的研发制造,突破新型材料制备技术,支撑锂电池产品性能提升和生产效率优化。
(五)强化系统开发及关键部件攻关。积极布局能量存储单元(电芯)、电池管理系统、配电单元等锂电池系统开发,以及智能传感器、电源管理芯片、光通信芯片、计算芯片、数字信号处理芯片等关键部件研发,提升电池系统精细化管理能力和关键零部件自给能力。
三、重点任务
(一)实施创新能力提升行动
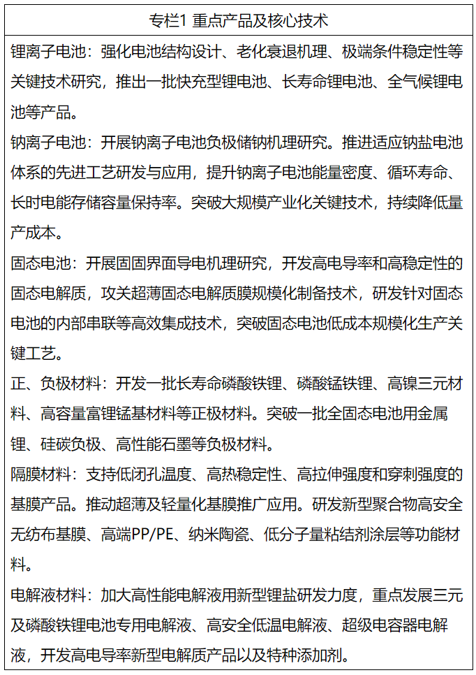
1.突破关键性核心技术。支持企业积极参与制造业重点产业链高质量发展行动、产业基础再造重点攻关任务。加快突破锂电池、钠电池等核心技术,支持开发“充电快、高比能、长寿命、高安全、宽温域、易回收”的先进产品,推动固态电池、钠电池等规模化生产。加强新型材料研发制造,提升先进系统集成、电池系统精细化管理水平。
2.建强高能级创新平台。强化锂电领域科技创新平台建设,推动企业技术中心、研发中心、制造业创新中心、产业研究院等创新载体梯队培育建设。依托骨干企业、高校、科研院所,布局建设一批高水平研究中心、重点实验室、创新实践基地等创新平台,引导加快新型电池、关键设备、系统集成等技术研发储备,加强科研成果共享,加速成果转化。
3.布局引领性标准和知识产权。充分发挥标准对锂离子电池产业发展的引领规范作用,积极参与国家锂电池标准化技术体系建设。鼓励企业参与或主导制定国际国内行业标准,提高行业发展话语权。开展锂电池产品专利转化、科技成果评价等工作,强化国际知识产权风险预警,加强海外知识产权纠纷应对指导。
(二)实施产业融合集聚行动
1.做强锂电池制造基地。支持济南、青岛以新能源整车企业需求为依托,带动周边电池组装和原料生产企业配套发展,加快锂电池在新能源汽车等领域创新应用。支持枣庄、济宁发挥锂电池制造龙头项目的引领带动作用和虹吸效应,全面布局锂电池和储能项目,拉动上中下游全产业链共融发展,建设打造国内领先的锂电池制造基地。
2.做优锂电池材料配套。支持东营、烟台、威海、泰安、德州、滨州等地区,加快提升锂电池正负极材料、锂盐、电解液、隔膜等关键材料的生产供应和配套能力,打造要素完备、特色突出、创新引领的锂电池材料产业配套带。
3.做精锂电池区域品牌。推动有条件的市加快锂电池产业集群化、规模化发展,打造一批具有区域特色的锂电产业基地和园区,形成资源高度集聚、分工协作紧密的制造业集群。培育壮大枣庄“中国新能源电池名城”、泰安“泰山锂谷”等产业聚集品牌。
(三)实施市场主体培育行动
1.做强骨干企业实力。集中要素资源支持行业优势明显、核心竞争力强、辐射带动作用大的骨干企业,打造一批带动性强、掌握行业话语权、具有国内国际竞争力的领军企业。鼓励中小企业强化创业创新,聚焦特色做优做专,着重培育一批锂电池行业专精特新“小巨人”、制造业单项冠军等优质企业。以大规模设备更新工作为契机,引导企业导入先进生产模式、更新设备、优化工艺,推动企业数字化转型。
2.激发中小企业活力。引导锂电池龙头企业向中小企业开放创新资源要素、共享产能资源,着力形成协同、高效、融合的大中小企业融通创新生态。开展锂电领域“融链固链”行动,围绕龙头企业需求,通过“揭榜挂帅”“赛马”等方式引导中小企业参与产学研联合攻关,提升中小企业创新水平。
3.推进重点项目建设。加快推进锂电在建重点项目建设,推动早投产、早达效。编制锂电池产业链补链强链项目清单,谋划实施一批重点项目,形成“引进一个、跟进一批、带动一片”的放大效应。推动符合条件的锂电池项目进入全省数字经济重点项目库,做好土地、用能、环境等方面要素保障。
(四)实施应用市场开拓行动
1.强化应用推广。加强锂电池与钠电池、燃料电池、超级电容器等多类型新型电池复合应用,实现技术优势互补,提升整体解决方案性能,促进产业多元化发展。大力开展锂电池创新产品应用推广,打造“消费电子升级”“交通工具电动化”“风光储一体化”融合推进模式,扩大锂电终端产品市场应用规模。
2.积极开拓市场。鼓励锂电生产企业与国内汽车、消费电子等锂电应用企业通过签订长单、技术合作等方式建立长效合作机制,保障供应、合作共赢。指导企业开拓中亚、非洲、欧盟等国际市场,通过开展总部拜访、举办境外展会、境外对接洽谈会等多种方式助力企业找订单、扩出口。引导企业借助公共海外仓开展品牌宣传、展示销售、售后服务,积极构建海外营销网络。
(五)实施产业环境优化行动
1.建设公共服务平台。强化国家锂电池产品质量检验检测中心(山东)等公共服务平台建设,提升检测能力和水平。培育锂离子电池行业孵化平台,强化咨询、开发、试验、推广、认证服务,推动优质企业培育和创新成果转化。
2.培育产业促进机构。鼓励行业协会、研究机构等发挥桥梁纽带作用,紧贴市场需求和行业发展需要,强化政产学研合作和产业上下游融通对接,及时发布产业态势、配套需求、行业预警等信息,引导行业加强自律。
3.推动行业规范发展。深入实施《锂离子电池行业规范条件》,加快产业转型升级和结构调整,推动行业技术进步和规范发展。做好运行情况监测分析,及时研判苗头性倾向性潜在性问题,研究提出有针对性的政策措施,持续推动行业健康发展。
4.支持产业绿色发展。鼓励企业积极布局电池回收,构建自循环的供应链闭环,突破电池高效回收拆解、梯次和再生利用技术,提高锂电池产品再生料使用比例,提升资源循环利用效率。鼓励企业使用绿色电力,支持企业展开绿色制造认证,创建近零碳或零碳工厂。积极参与电池碳足迹核算标准与方法研究,探索建立电池产品碳排放管理体系。
四、保障措施
(一)加强组织领导。发挥“链长制”工作推进机制作用,加强部门协同和省市上下联动,协调解决锂电池产业发展中的重大问题,协同推进重大项目建设、重点产品攻关,营造良好的产业发展氛围。引导企业严格落实安全生产主体责任,提升锂电池行业本质安全和生产安全。强化全省产业发展的统筹布局,引导地方结合自身产业基础、资源禀赋和市场空间,有序推进产业发展,坚决避免盲目招商和低水平重复建设,严防产能过剩。
(二)加大政策支持。用足用好省、市相关政策措施,积极争取国家攻关任务等项目。发挥省新旧动能转换基金、数字经济发展专项基金等作用,引导社会资本加大对锂电池产业的资金投入。加快锂电池行业创新产品推广应用,扩大市场占有率。
(三)深化交流合作。搭建国际锂电交流合作平台,高水平举办枣庄国际新能源电池产业发展大会、“好品山东 鲁贸全球”等活动,利用好跨国公司领导人峰会、港澳山东周等国际合作平台,强化锂电领域技术、人才、资本、标准等国际合作。
责编:王时丹 | 审核:李震 | 监审:万军伟
