浙江永康农商行被罚140万元,因贷款“三查”不到位等
大河财立方
2024-07-03 17:19:12

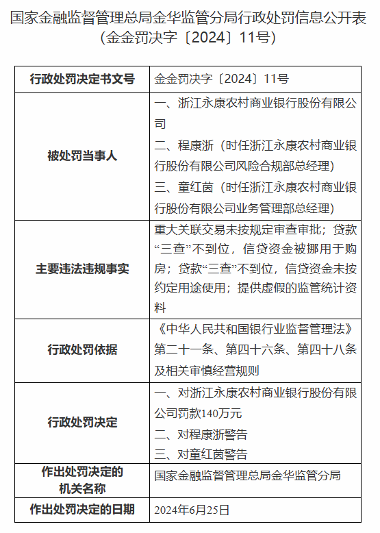
【大河财立方消息】7月3日消息,国家金融监督管理总局金华监管分局日前发布的行政处罚信息公开表显示,浙江永康农村商业银行股份有限公司因重大关联交易未按规定审查审批;贷款“三查”不到位,信贷资金被挪用于购房;贷款“三查”不到位,信贷资金未按约定用途使用;提供虚假的监管统计资料,被罚140万元。

同时,时任浙江永康农村商业银行股份有限公司风险合规部总经理程康浙,时任浙江永康农村商业银行股份有限公司业务管理部总经理童红茵被予以警告。

 

责编:刘安琪 | 审核:李震 | 监审:万军伟


相关推荐
下载