重庆富民银行被罚180万元,涉信贷资产非洁净出表等
大河财立方
2024-06-24 14:43:00

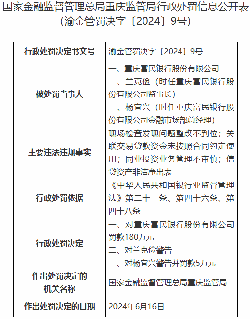
【大河财立方消息】6月24日消息,重庆富民银行股份有限公司因现场检查发现问题整改不到位、关联交易贷款资金未按照合同约定使用、同业投资业务管理不审慎、信贷资产非洁净出表等违法违规事实,日前被国家金融监督管理总局重庆监管局处罚款180万元。时任该行金融市场部总经理杨宜兴被警告并罚款5万元;时任该行监事长兰克俭被警告。

见习编辑:李文玉 | 审核:李震 | 监审:万军伟


相关推荐
下载