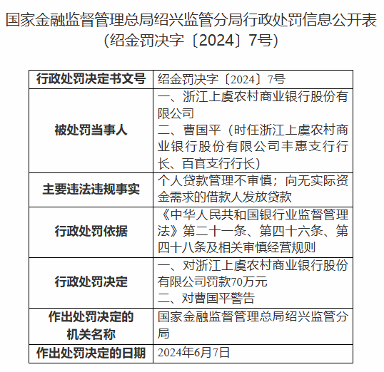
浙江上虞农村商业银行被罚70万元,因个人贷款管理不审慎
大河财立方
2024-06-18 16:17:43

【大河财立方消息】6月18日,国家金融监督管理总局绍兴监管分局日前发布行政处罚信息公开表显示,因个人贷款管理不审慎;向无实际资金需求的借款人发放贷款,浙江上虞农村商业银行股份有限公司被处罚款70万元。

时任浙江上虞农村商业银行股份有限公司丰惠支行行长、百官支行行长曹国平被予以警告。

责编:刘安琪 | 审核:李震 | 监审:万军伟


相关推荐
下载