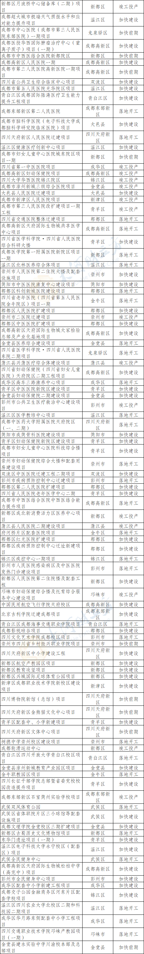
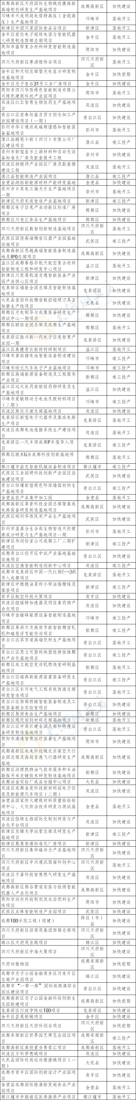
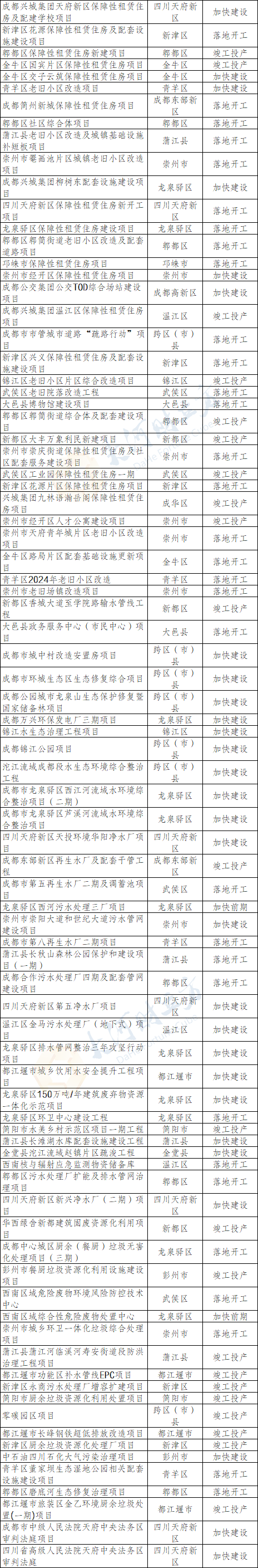
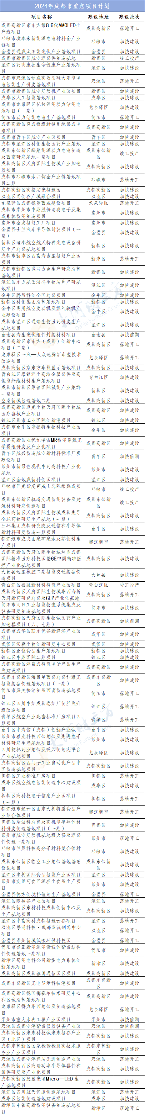
成都市公布884个重点项目计划 | 清单
大河财立方
2024-06-06 12:53:46

【大河财立方消息】6月6日,成都市发展改革委公布2024年成都市重点项目计划。

该计划共涉及项目884个,包括成都高新区京东方第8.6代AMOLED生产线项目等落地开工项目、成都市新都区航空零部件制造基地等竣工投产项目、成都市龙泉驿区亿纬锂能动力储能电池项目(一期)等加快建设项目。

责编:王时丹 | 审核:李震 | 监审:万军伟


相关推荐
下载