公募行业出现人才流动可谓常态,但高管扎堆离任的情况,还是很少见。
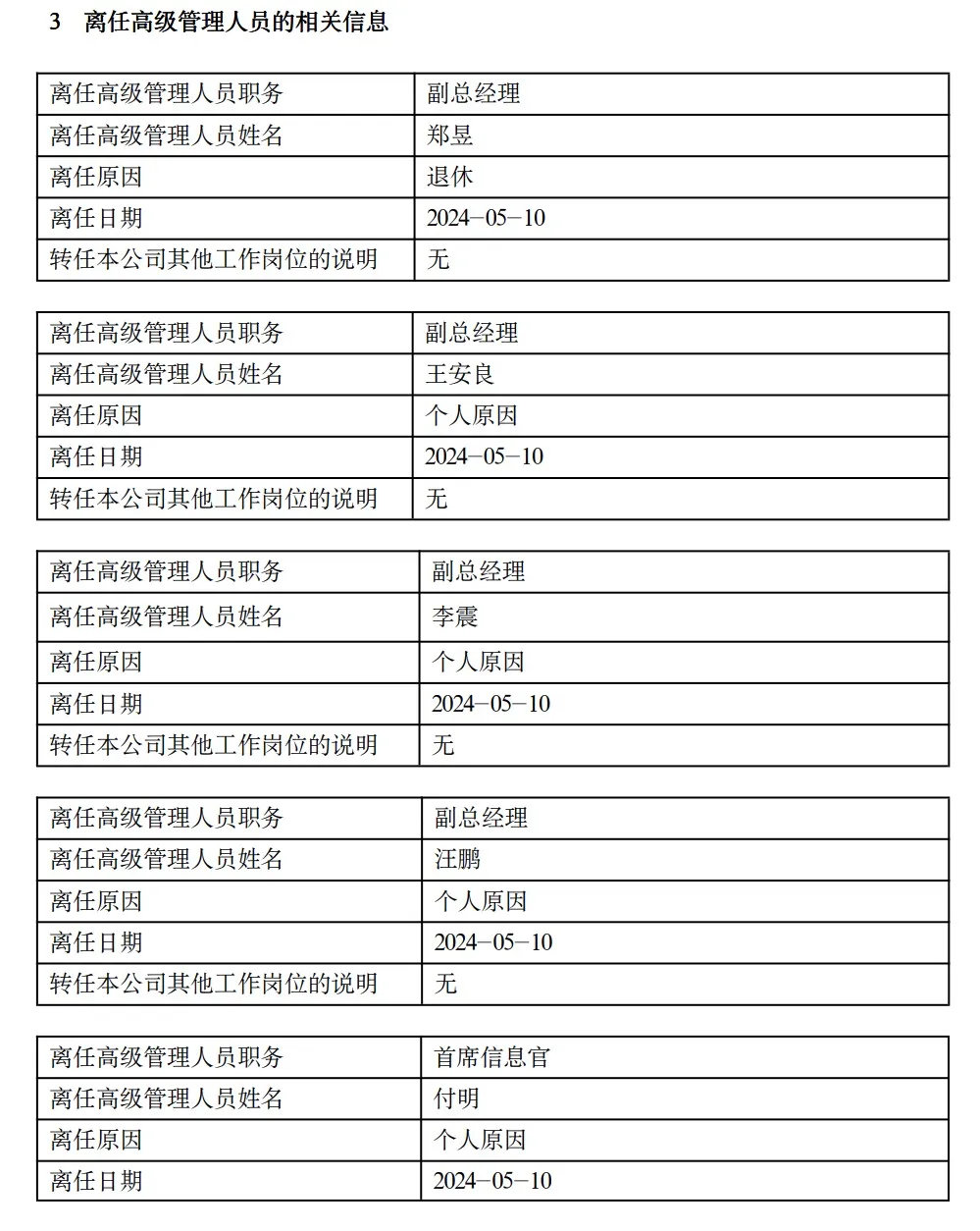
记者注意到,5月11日,江信基金一口气发布了5名高管的离任公告,其中包括4名副总经理和1名首席信息官。除1人离任原因是“退休”,其余都是因“个人原因”离任,引发行业关注。
公开资料显示,江信基金注册成立于2013年初,第一大股东是持股30%的国盛证券。成立以来,江信基金的高管和基金经理一直都比较稳定,但从2022年底开始,该公司原总经理初英、焦毛相继离开,2023年又有多位基金经理离职,团队稳定性被打破。如今更是一天之内5名高管离任,实数业内罕见。
到底发生了什么?
一天内5名高管离任
根据江信基金公告,5名高管的离任时间都是5月10日。其中郑昱、王安良、李震、汪鹏在离任前都是江信基金的副总经理,郑昱的离任原因是“退休”,其他3人则因个人原因而离开;另一名离任高管是江信基金的首席信息官付明,离任原因也是“个人原因”。
与这些高管离任信息同步发布的,是江信基金现任总经理原亮代任首席信息官的消息,原亮本人也是去年10月才升任江信基金总经理。
公开资料显示,江信基金于2013年1月28日注册成立。从股权结构来看,其控股股东为国盛证券,持股30%;其余四家股东分别为金麒麟投资有限公司、安徽恒生阳光控股有限公司、鹰潭聚福投资管理有限合伙企业和鹰潭红石投资管理有限合伙企业,分别持有17.5%的股份,不过目前四家公司的股权状态均显示为冻结。
虽然成立已有11年时间,但江信基金的发展却始终停滞不前。尤其是在近年来公募基金行业驶入发展快车道、大量券商系基金突飞猛进的背景下,同为券商系的江信基金管理规模却始终没有进展,甚至一度出现倒退。
早在2015年底,江信基金的管理总规模就已经接近30亿元大关了,但后续迟迟没有向上突破,截至今年一季度末也仅有28.53亿元,在157家公募持牌机构中排在第142位。
由于江信基金第一大股东国盛证券是上市公司——国盛金融控股集团股份有限公司(以下简称国盛金控)的全资子公司,我们也可以从国盛金控披露的财务数据中一览江信基金的经营状况。
Wind数据显示,2023年江信基金营业收入1668.50万元,净亏损4569.50万元,盈利水平在有公开数据的公募基金公司中排在倒数。
更严峻的是,这已经是2020年以来,江信基金连续第四年出现亏损。虽然去年的亏损额相比2022年有所减少,但营收却出现明显下滑,较2022年同期下降18.50%。国盛金控在年报中表示,主要由于本期专户业务规模大幅减少,营业收入较上年同期减少。
已近7年未发新产品
Wind数据显示,江信基金最新成立的基金产品是江信增利,成立于2017年8月。也就是说,公司已经有近7年时间未发新基,哪怕是在公募基金大发展、新基金如雨后春笋般成立的2020、2021等年份也没有任何动作。
目前,江信基金旗下共有9只公募基金产品,包括2只混合型基金、6只债券型基金和1只货币型基金,而这2只主动权益产品都已沦为迷你基。
这9只产品由3名基金经理管理,其中最资深的高鹏飞担任基金经理的年限为3.54年,3人的平均年限更是仅有1.57年,在基金经理任职年限逐渐缩短的当下,也显著低于行业水平。
之所以出现这样的情况,与此前该公司基金经理的集中离任有很大关系。
记者查阅发现,2023年以前该公司的高管和基金经理团队整体都比较稳定,几乎没有集中变动。但从2023年到今年年初,该公司竟然有6名基金经理离任。其中有离职的,也有不再管理产品的,基金经理阵容来了个“大换血”,这对公司核心投研能力和产品业绩的冲击可想而知。
几乎同期,江信基金的高管团队也发生巨震。2022年底,江信基金元老、从创立之初就担任该公司总经理的初英离职,焦毛接棒出任总经理;但仅仅不到一年时间,焦毛也离职了,由副总经理原亮任总经理一职。2023年4月,江信基金原督察长、已任职超过8年的严命有离职。如今,包括4位副总经理在内的5名高管在同一天官宣离任,放在任何一家公司都将产生地震式的影响。
据悉,此前曾有业内人士指出,股东方国盛金控这些年的实控人持续更迭,导致旗下江信基金新发基金存在较多障碍,也因此错过了发展黄金期。而此次为何会出现多名高管集体离任的情况,每经记者多次致电江信基金,截至发稿尚未联系上该公司,后续我们也将持续关注。
责编:陶纪燕 | 审核:李震 | 监审:万军伟
