
【大河财立方 记者 张克瑶】近年来,随着新能源汽车渗透率不断提升,越来越多的人驾驶新能源汽车成为出行日常。大河财立方记者发现,为缓解游客的续航焦虑,目前河南大多数景区已标配充电站。不过,受油车占位影响,个别景区停车场充电站未得到充分利用。
“五一”假期,河南省共接待国内游客6168.1万人次,旅游收入354.2亿元。其中,接待游客人次居前五位的景区分别是:银基国际旅游度假区、清明上河园、云台山、万岁山、龙门石窟。营业收入居前五的景区分别是:银基国际旅游度假区、云台山、郑州方特欢乐世界、清明上河园、只有河南·戏剧幻城。
格局研究所新能源首席观察员王道森表示,目前绝大多数景区都会在停车场或者周边布局充电站,既有景区自营,也有外部合作,以满足部分驾驶新能源汽车的游客的充电需求。
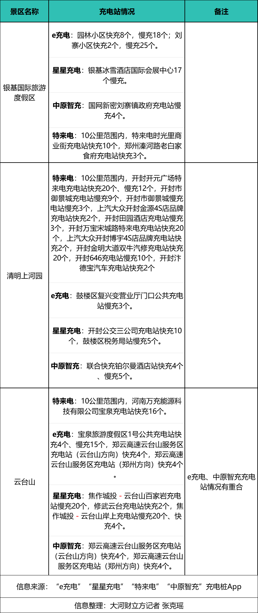
大河财立方记者以银基国际旅游度假区、清明上河园、云台山三大热门景区为例,在“e充电”“星星充电”“特来电”“中原智充”充电桩App梳理上述景区周边充电站情况。
其中,银基国际旅游度假区周边共有6个充电站,快充、慢充电桩数量分别为23个、64个;清明上河园周边共有14个充电站,快充、慢充电桩数量分别为80个、50个;云台山周边7个充电站,快充、慢充电桩数量分别为34个、55个。
建业文旅品牌相关负责人介绍,只有河南·戏剧幻城充电桩64个、电影小镇有20多个,合作方分别是国网、铁塔。“五一”假期期间,只有河南·戏剧幻城和电影小镇充电桩利用率分别为60%、80%,原因在于油车占位,这也是游客对景区充电服务的反馈之一。
上述负责人认为,短期内,上述两大景区暂不考虑增加充电桩数量,一是基本能够满足游客充电需求,二是景区用电线路操作难度大。
在王道森看来,对于投资方而言,充电基础设施的使用频次跟投资回报期直接相关,景区充电设施的使用波动很大,平时景区人少,使用频次低,节假日又出现高峰,因此缺乏投资吸引力。
然而,也有业内人士表示,景区充电需求并非刚需,中短途游客基本上会满电出发,往返路程大概率没有续航焦虑,长途游客则会在高速服务区、市区等地及时补能,景区充电对双方只是补充。
责编:史健 | 审校:张翼鹏 | 审核:李震 | 监审:万军伟
