
【大河财立方消息】4月11日,中科曙光公告称,上交所4月11日下发关于对公司的监管工作函,处理事由为就公司董事亲属短线交易事项明确监管要求,涉及对象包括上市公司、董事、监事、高级管理人员。
当晚,中科曙光公告称,公司于近日收到公司董事长李国杰出具的《关于亲属短线交易的情况说明及致歉函》,获悉李国杰的配偶张蒂华于2023年3月3日至2024年3月14日期间通过集中竞价交易方式买卖公司股票,根据相关规定,上述交易构成短线交易。截至公告披露日,张蒂华已将本次短线交易所得收益58.98万元全额上交至公司。
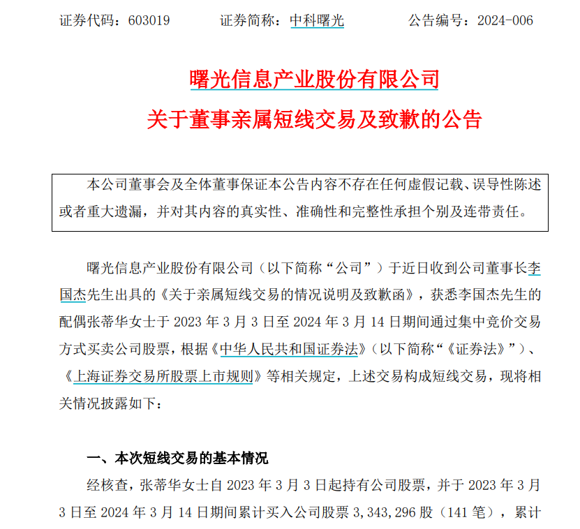
经核查,张蒂华自2023年3月3日起持有公司股票,并于2023年3月3日至 2024年3月14日期间累计买入公司股票3343296股(141笔),累计成交金额合计153669067.94 元;累计卖出公司股票3342596股(91笔), 累计成交金额合计154417295.06 元;扣除交易佣金、印花税等税费后累计收益 589779.30 元。截至本公告日,张蒂华尚持有公司股票700股。
公告称,张蒂华未能正确理解短线交易的相关法律、法规规定,不存在主观故意违规情况。其交易期间未征询李国杰意见,也未告知上述交易行为,系个人根据证券市场已公开的信息并基于个人判断而独立作出的投资行为,李国杰不知悉其证券账户交易情况,不存在因获悉内幕信息而交易公司股票的情形,也不存在利用内幕信息谋求利益的目的。
张蒂华已认识到本次违规交易的严重性,对因本次短线交易行为给市场和投资者带来的不良影响向广大投资者致以诚挚的歉意。李国杰对于未能对其亲属及时尽到督促义务、未能及时发现其亲属买卖公司股票深表自责。
此前中科曙光发布的2023年业绩快报显示,报告期内,公司实现营业收入143.54亿元,较上年同期增长10.35%;利润总额21.84亿元,较上年同期增长14.62%;归属于上市公司股东净利润18.38亿元,较上年同期增长19.00%,归属于上市公司股东的扣除非经常性损益的净利润12.71亿元,较上年同期增长10.43%。
责编:陶纪燕 | 审核:李震 | 监审:万军伟
