宁波银行台州分行被罚90万元
大河财立方
2024-04-07 10:29:46

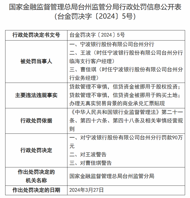
【大河财立方消息】4月7日,据国家金融监督管理总局台州监管分局披露,宁波银行股份有限公司台州分行因3项违法违规行为被罚款90万元。

罚单显示,因贷款管理不审慎,信贷资金被挪用于股权投资;贷款管理不审慎,信贷资金被挪用于购买土地;办理无真实贸易背景的商业承兑汇票贴现等违法违规事实,宁波银行台州分行被罚款90万元。

同时,时任宁波银行股份有限公司台州分行临海支行客户经理王波、时任宁波银行股份有限公司台州分行业务经理曹佳琪被予以警告。

责编:陶纪燕 | 审核:李震 | 监审:万军伟


相关推荐
下载