河南证监局将对22家证券基金经营机构开展现场检查 | 名单
大河财立方
2024-04-03 11:42:43

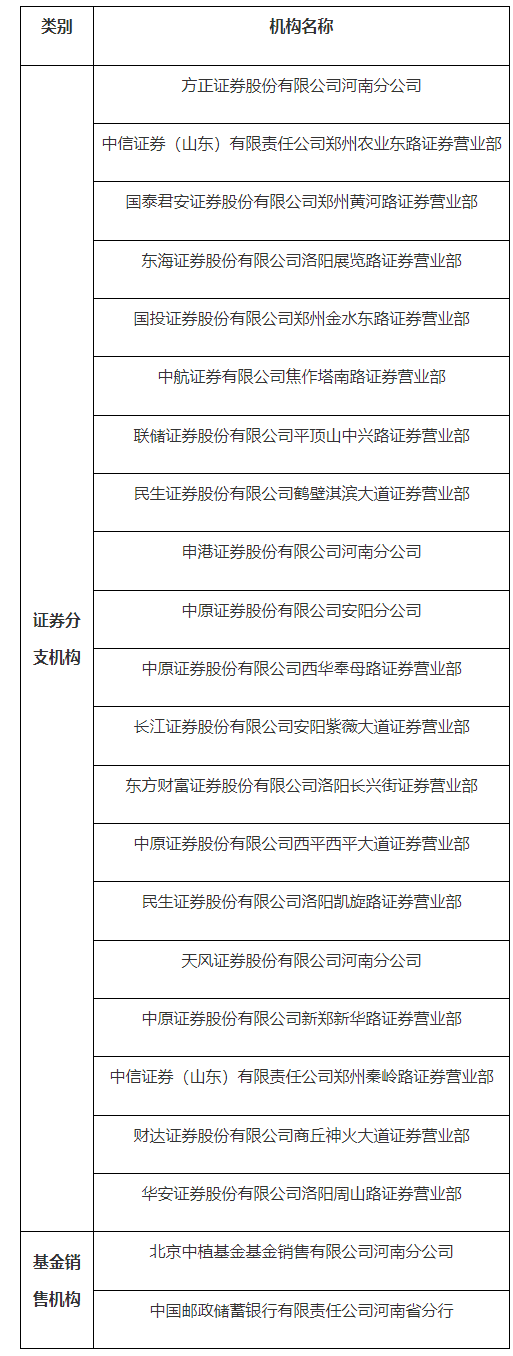
【大河财立方消息】4月3日,河南证监局公示2024年辖区证券基金经营机构现场检查对象“双随机”抽取结果,包括方正证券河南分公司、北京中植基金基金销售有限公司河南分公司、邮储银行河南省分行、天风证券河南分公司等22家证券基金经营机构。

下一步,河南证监局将按随机抽取结果依法依规开展现场检查工作。

责编:陈玉尧 | 审核:李震 | 监审:万军伟


相关推荐
下载