
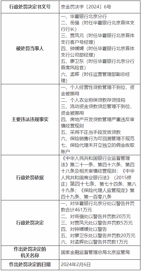
【大河财立方消息】2月18日消息,国家金融监督管理总局北京监管局日前披露的行政处罚决定书显示,华夏银行北京分行因多项违法违规事实,被予以警告并罚款合计461万元。
经查,华夏银行北京分行存在以下主要违法违规事实:
一、个人经营性贷款管理不到位,资金被挪用;
二、个人农业担保贷款存贷挂钩;
三、流动资金贷款贷后管理不到位,资金被挪用;
四、房地产开发贷款管理严重违反审慎经营规则;
五、采用不正当手段发放贷款;
六、保险销售行为可回溯管理不规范;
七、保险代理未开立独立的佣金收取账户。
根据相关法律法规,国家金融监督管理总局北京监管局对华夏银行北京分行予以警告并罚款合计461万元。
时任华夏银行北京首体支行行长岳强被警告并罚款20万元;时任华夏银行北京首体支行客户号经理贾凤元被警告并罚款5万元;时任华夏银行北京首体支行公司部经理钟媛媛被警告;时任华夏银行北京分行首席风险官廖卫东被警告并罚款20万元;时任运营管理部副总经理孟晖被警告并罚款1万元。
见习编辑:李文玉 | 审核:李震 | 监审:万军伟
