2月8日,河南省人民政府办公厅印发《加速客流培育提升郑州航空港站综合效益行动方案》。其中提到,积极争取各类中央资金支持航空港区发展,支持更多符合条件项目按规定申请省、市两级财政资金,支持用足用好地方政府专项债券、政策性开发性金融工具。
主动向金融机构、民间资本等推介符合条件的项目,吸引更多社会资本采用承包方受业主委托等模式参与车站综合效益提升重点项目建设。
引导银行业金融机构积极发挥中长期贷款稳经济作用,按照市场化、法治化原则为符合条件的项目提供信贷资金支持。
支持符合条件的项目参与“险资入豫”项目对接推介,鼓励符合条件的项目发行基础设施领域不动产投资信托基金。
加速客流培育提升郑州航空港站综合效益行动方案
为加速郑州航空港站客流培育,加快周边腹地开发,推进高铁物流和空铁联运发展,提升枢纽综合效益,巩固航空港区发展能级,按照铁路高质量发展要求,制定本行动方案。
一、总体要求
(一)指导思想。以习近平新时代中国特色社会主义思想为指导,全面贯彻党的二十大和二十届二中全会精神,立足新发展阶段,完整、准确、全面贯彻新发展理念,紧抓构建新发展格局战略机遇,以深化供给侧结构性改革为主线,以推动铁路高质量发展为主题,以培育发展枢纽经济为牵引,坚持问题导向和目标导向,坚持“远近结合、标本兼治,综合施策、久久为功”,加快补齐功能短板,完善集疏网络,加速客流培育,推进腹地开发,全面提升郑州航空港站运输服务质量和整体效益,利用空铁双枢纽集成优势,加快发展高铁物流和空铁联运,构建“天地”融合、客货兼具的多功能复合型高铁枢纽,为我省打造具有国际影响力的枢纽经济先行区提供坚实支撑。
(二)发展目标。到2027年,郑州航空港站综合效益提升取得显著成效。
1.车站客流加速培育。郑州航空港站列车开行方案持续优化,运输产品丰富多元,服务水平显著提升,交通运输与旅游融合加快发展,长途客运和旅游集散功能稳定发挥,枢纽能级大幅提升,力争车站日均发送旅客达到3万人次以上。
2.服务范围持续扩大。郑州航空港站集疏运体系加快成形,连通车站的高速公路、国省干线、轨道交通网络不断向周边延伸,不同交通方式衔接水平和协同效率显著增强,车站通达性大幅提升,基本实现以车站为中心半小时多路径快速直达。
3.高铁货运加快发展。郑州航空港站物流基础设施逐步完善,平台公司和物流企业广泛入驻,周边偏好型产业加快集聚,高铁货运开行网络逐步扩大,组织模式不断创新,物流产品不断丰富,车站示范引领作用成效显著,力争年货运发送量达到5000吨以上。
4.空铁联运实现突破。郑州航空港站空铁联运设施逐步完善,与郑州新郑国际机场直通作业体系基本建立,制度标准加快兼容,运输服务不断延伸,转换效率更加高效,联运产品丰富多样,力争空铁联运年客运量达到20万人次以上。
5.腹地开发初具规模。郑州航空港站周边城市功能区基本建成,配套服务设施持续完善,“站城融合”取得较大进展,人口集聚能力、产业发展能级大幅提升,对航空港区发展支撑作用显著增强。力争车站周边5公里范围内城市开发强度达到30%。
6.枢纽经济成效显著。郑州航空港站周边高铁、空港等枢纽偏好型产业加快集聚,总部经济、楼宇经济率先突破,商贸会展、文化交流、现代物流、新能源汽车等业态加速发展,航空港区对全省枢纽经济先行区的支撑力和贡献力显著增强。力争培育2个千亿级和8个百亿级枢纽偏好型产业集群。
到2035年,郑州航空港站智能高效的功能设施和四通八达的集疏运体系全面建成,车站运营服务质量达到一流水平,客流达到全国特等车站平均水平,空铁联运和高铁物流发展水平全国领先,航空港区成为带动我省打造具有国际影响力枢纽经济先行区的重要引擎。
二、重点任务
(一)完善车站功能,打造综合枢纽。
1.加快“四个中心”建设。建成投用高铁物流、空铁换乘、旅游集散和长途客运“四个中心”一期工程,完善配套服务设施,启动二期工程建设,完善车站高铁运输延伸功能,打造现代综合交通枢纽。(责任单位:郑州市政府、航空港区管委会、中国铁路郑州局集团)
2.引入城际轨道交通线路。结合车站功能定位,加快新一轮中原城市群(河南)城际铁路建设规划报批,推动郑州航空港站经登封至洛阳城际铁路和S2线贾鲁河至登封段项目建设,开展航空港区至开封城际铁路、郑州经许昌驻马店至信阳城际铁路等线路规划研究,补齐车站城际铁路枢纽功能短板。(责任单位:省发展改革委、郑州市政府、航空港区管委会、中国铁路郑州局集团、省铁建投集团)
3.完善枢纽车站配套设施。优化提升车站西广场景观、照明、标识等服务设施,适时启动东广场配套设施建设。结合城际铁路及高铁物流发展需要,逐步完善城际动车所、动车修造基地、高铁物流基地等配套基础设施。(责任单位:省发展改革委、郑州市政府、航空港区管委会、中国铁路郑州局集团、省铁建投集团)
(二)加快腹地发展,巩固客流支撑。
1.提升航空港区发展能级。出台《新阶段郑州航空港经济综合实验区高质量发展规划》,加快北港总部经济和现代服务业发展区、中部航空枢纽港和国际贸易会展区、南部数字创意产业园和先进制造业集聚区等片区发展,重点聚焦中原医学科学城、科创城、会展城、汽车城和国际陆港等开发建设,全面提升航空港区发展能级,强化车站客流支撑能力。(责任单位:郑州市政府、航空港区管委会、省发展改革委、工业和信息化厅、住房城乡建设厅、商务厅)
2.提升城市人口承载能力。围绕郑州航空港站加快推进以公共交通为导向的开发,布局建设道路、供电、供水、污水、燃气、供热、信息通讯等城市基础设施,加快完善医疗、教育、金融、餐饮、休闲、娱乐等公共服务设施,有序推进“城市大脑”和智慧城市物联感知体系建设,优化蓝绿网络系统等城市生态空间,打造“站城一体、宜居宜业、智慧绿色”的高铁新城。(责任单位:郑州市政府、航空港区管委会、省住房城乡建设厅)
3.打造高铁出行核心目的地。加快郑州航空港站周边新国际会展中心、建筑业总部基地、丝路商品交易中心、国际会议中心、大数据中心、职教培训中心、创业孵化中心、郑州国际陆港等项目建设,加快商贸流通、国际会展、平台经济、电子商务、数字经济等新业态集聚发展,提升车站周边产业发展能级,增强人流、物流、资金流、信息流集聚能力。(责任单位:郑州市政府、航空港区管委会、省发展改革委、工业和信息化厅、商务厅)
(三)完善集疏体系,扩大服务范围。
1.加快进港进站公路体系建设。建成投用迎宾大道、滨河西路、冀州路,启动辛赵路和新G107郑州境(S312至S225段)快速化改建工程,打造车站“两横、两纵、两半环”集疏网络和“三快一主”高架系统,提升车站可达性。谋划建设站区周边规划二路、三路和会展六路、七路、八路等城市道路,推动车站东西区域融合发展。加快尉氏县、新郑市等周边区域至航空港区的衔接道路建设,提升至郑州航空港站通行能力。(责任单位:郑州市政府、航空港区管委会、省交通运输厅、住房城乡建设厅)
2.完善轨道交通集疏运系统。加快推进轨道交通S3线项目前期工作,积极开展轨道交通S4线、地铁11号线前期规划研究,适时启动项目建设,逐步完善进站轨道交通网络,有效缩短站城时空距离。优化郑州主城区经郑州新郑国际机场至航空港站城际铁路、地铁城郊线运营组织,加快推进铁路与城市轨道交通安检互信。开展许昌东至许昌北连接线研究,推动郑州航空港站引入京广高铁。(责任单位:郑州、许昌市政府,航空港区管委会、省发展改革委、铁建投集团、中国铁路郑州局集团)
3.优化车站中短途客运集疏服务。增加长途客运开行线路,加密郑州航空港站至登封市、巩义市、新密市的客运班次,开通至新郑市、郑州市经开区、郑州市管城区、长葛市、禹州市、鄢陵县、许昌市建安区、尉氏县、通许县、杞县、开封市祥符区等地的长途或旅游巴士,强化沿线乡镇、景区等站点设置,提升车站集聚辐射能力。增加途经车站的城市公交线路,提升车站与周边功能区、居住区、高校及用工企业联通水平。研究推动形成郑州主城区、航空港区、新郑市、中牟县等公交一张网,探索开行郑州航空港站至尉氏县等毗邻地方公交线路。(责任单位:省交通运输厅,郑州、开封、许昌市政府,航空港区管委会)
(四)强化客流培育,加快客流增长。
1.优化列车开行和停靠方案。增加车站至北京、西安和上海方向的始发列车,增加至重庆、济南、南京等方向高铁列车的停站次数,增加郑州航空港站始发和经停列车车次,提高列车开行密度。适当增加短途城际列车,有效扩大郑州新郑国际机场客运辐射范围。(责任单位:中国铁路郑州局集团、省铁建投集团)
2.强化车站票务营销。创新推出团体票、计次票、定期票、空铁联程票等优惠产品,优化完善高铁票价体系。加大与周边劳动密集型企业的对接力度,抢抓会展交流、企业进驻等有利契机,强化团体票营销。完善车站商业购物、文化体验等功能设施,提升车站数字化水平,营造舒适便捷的乘车环境。(责任单位:中国铁路郑州局集团、航空港区管委会)
3.加快交通运输与旅游融合发展。加强车站与郑州黄河风景区、少林寺、殷墟、龙门石窟、红旗渠等旅游景区合作,广泛开辟“高铁+文旅”精品路线,积极推行持高铁票享景区门票打折等优惠措施。依托郑州航空港站探索开行高铁、城际等旅游专列,探索直通景区的服务配套举措,打造中原旅游“第一站”。(责任单位:郑州市政府、航空港区管委会、中国铁路郑州局集团、省发展改革委、文化和旅游厅)
(五)强化空铁联动,发挥组合效益。
1.提升联运保障能力。推动铁路和民航运输企业、属地政府、物流企业等共同组建空铁联运物流平台,作为空铁联运实施主体。谋划建设车站至郑州新郑国际机场航站区旅客捷运系统、车站至郑州新郑国际机场南货运区货运专用铁路,加快冀州路、金陵大道等货运道路建设,畅通空铁双枢纽客货运联系。(责任单位:郑州市政府、航空港区管委会、省发展改革委、中国铁路郑州局集团、省机场集团、铁建投集团)
2.加快旅客联程联运。在郑州新郑国际机场、郑州航空港站及周边高铁站互设空铁联运服务专区,为联程旅客提供转换衔接、票务咨询、提前值机、行李托运等延伸服务。开通免费摆渡车,实现空铁便捷换乘。加强机场航班、高铁列车时刻衔接,加大“机票+高铁票”一站式购票优惠力度,创新推出“食住行、联票制、空铁通”等联运产品。(责任单位:郑州市政府、航空港区管委会、省发展改革委、中国铁路郑州局集团、省机场集团、铁建投集团)
3.推进货物空铁联运。在郑州新郑国际机场货运区和郑州航空港站建设货物转运中心,完善空铁联运功能,强化货物集拼、中转分拨、包装转运等服务对接,推进制定空铁联运装备、装载单元、信息平台、组织管理标准,构建航空和高铁物流直通作业体系,搭建国际航空货运与国内高铁物流相结合的空铁快运网络。吸引大型物流集成商、平台货运企业在郑州先行先试,探索开展空铁联运业务,逐步扩大空铁联运服务种类和运输规模。(责任单位:郑州市政府、航空港区管委会、省交通运输厅、中国铁路郑州局集团、省机场集团、铁建投集团)
(六)发展高铁物流,培育关联产业。
1.提升高铁物流保障能力。推动组建合资高铁物流平台公司,加强与国内大型物流企业的运营合作,提升高铁快运集货能力。积极参与国家高铁物流发展顶层设计、标准制定和设备研发,研究制定加快高铁物流发展的专项支持政策。加强与国家有关部委沟通衔接,争取更多政策和资金支持。加快郑州航空港高铁多式联运项目建设,适时启动高铁物流基地建设,逐步完善高铁物流配套基础设施。(责任单位:郑州市政府、航空港区管委会、省发展改革委、中国铁路郑州局集团、省铁建投集团)
2.加快高铁物流发展。采用高铁确认列车、动车组预留车厢和图定列车高铁快运柜、非乘车空间等多种方式,积极开辟郑州航空港站至国内主要经济区的高铁快运线路,加快增加高铁物流作业车次和运件数量。研究试点开辟郑州航空港站至国内其他地区的高铁货运专列直达运输线路。(责任单位:中国铁路郑州局集团、省铁建投集团、发展改革委、郑州市政府、航空港区管委会)
3.加快枢纽偏好型产业集聚。大力发展冷链生鲜、保税、电商、供应链、特色产品分拨等现代物流产业,支持现代物流和供应链企业在航空港区做大做强。加快电子信息产业园、新材料产业园区建设,巩固提升电子信息、未来网络、智能终端等产业优势。加快航空港区医药、医工、医疗、医学、医研“五医”循环发展,吸引科研机构、高校和高端医疗器械、生物医药企业在航空港区集聚。积极开展枢纽经济先行区试点示范,争创国家物流枢纽经济示范区。(责任单位:郑州市政府、航空港区管委会、省发展改革委、工业和信息化厅、商务厅)
三、政策措施
(一)加强资源要素保障。将城市开发、产业发展、集疏运体系、空铁联运、高铁物流等基础设施项目纳入郑州市和航空港区国土空间规划,优先安排项目建设用地指标。强化项目建设所需能源、材料、人才、技术等其他要素资源储备,集中力量保障重点片区开发和重点项目建设。积极争取将城际铁路、市域(郊)铁路、轨道交通线路等纳入国家规划,推动早日具备启动实施条件。建立多部门参与的项目联审联批制度,开辟“绿色”通道,加快郑州航空港站综合效益提升重点项目审批。(责任单位:郑州市政府、航空港区管委会、省发展改革委、自然资源厅)
(二)拓宽项目资金渠道。积极争取各类中央资金支持航空港区发展,支持更多符合条件项目按规定申请省、市两级财政资金,支持用足用好地方政府专项债券、政策性开发性金融工具。主动向金融机构、民间资本等推介符合条件的项目,吸引更多社会资本采用承包方受业主委托等模式参与车站综合效益提升重点项目建设。引导银行业金融机构积极发挥中长期贷款稳经济作用,按照市场化、法治化原则为符合条件的项目提供信贷资金支持。支持符合条件的项目参与“险资入豫”项目对接推介,鼓励符合条件的项目发行基础设施领域不动产投资信托基金。(责任单位:省发展改革委、财政厅、人行河南省分行、金融监管总局河南监管局、河南证监局、省地方金融监管局、郑州市政府、航空港区管委会)
(三)完善支持引导政策。加强与国家发展改革委、国家铁路局、国铁集团等部委和单位的沟通衔接,争取更多枢纽建设、客流提升、产业落地方面政策支持。紧跟国家高铁物流发展趋势和政策导向,争取以郑州航空港站为试点加快发展高铁物流。研究制定加快高铁物流、空铁联运和交旅融合发展的专项支持政策,促进车站枢纽功能高效发挥。通过落实现有税收优惠、费用减免、财政补贴、完善配套等支持政策,鼓励各类会展商、商贸企业、旅行社等在车站及周边开展业务,吸引各类物流集成商、平台公司、高校、科研机构和生物医药、新能源汽车等企业入驻物流园区、工业园区、科教城、智造城,加快各类枢纽偏好型产业项目落地。(责任单位:郑州市政府、航空港区管委会、省发展改革委、工业和信息化厅、交通运输厅、商务厅、文化和旅游厅、中国铁路郑州局集团、省铁建投集团)
四、组织保障
(一)加强组织领导。省发展改革委要会同郑州市政府、航空港区管委会、省有关部门及铁路运输企业等建立郑州航空港站综合效益提升协调推进机制,下设城市开发、基础设施、高铁货运、空铁联运等工作专班,加强统筹协调和实施调度,定期组织召开联席会议,及时研究解决重大问题,形成齐抓共管、密切协作的工作合力,重大情况及时向省政府报告。
(二)强化工作落实。郑州市政府、航空港区管委会要切实担负属地责任,加大周边城市开发、配套设施建设、偏好型产业培育等推进力度。中国铁路郑州局集团要承担车站运营管理主体责任,积极落实客流培育、高铁物流发展等相关任务。省发展改革委要积极做好统筹协调工作,加强督促指导、建立工作台账、明确时间节点,推动各项任务落实。省有关部门要切实做好实施保障工作,压实工作责任、强化跟踪服务。
(三)严格监督评价。省发展改革委要会同省有关部门建立方案实施考核评价机制,加强跟踪指导和动态监测,对发展目标、重点任务、重大政策等落实情况定期开展评估和协调督促,对协调推进不力、任务落实缓慢的单位进行通报批评。适时组织对方案进行调整,持续优化相关支持政策,加强重点项目滚动实施。
(四)强化宣传引导。要加强宣传引导和舆论监测,及时回应社会关切。要综合运用各类媒体、平台宣传解读方案的新思路新举措,充分调动企业和群众积极性、主动性、创造性,有效动员和凝聚各方力量,共同推进方案实施。
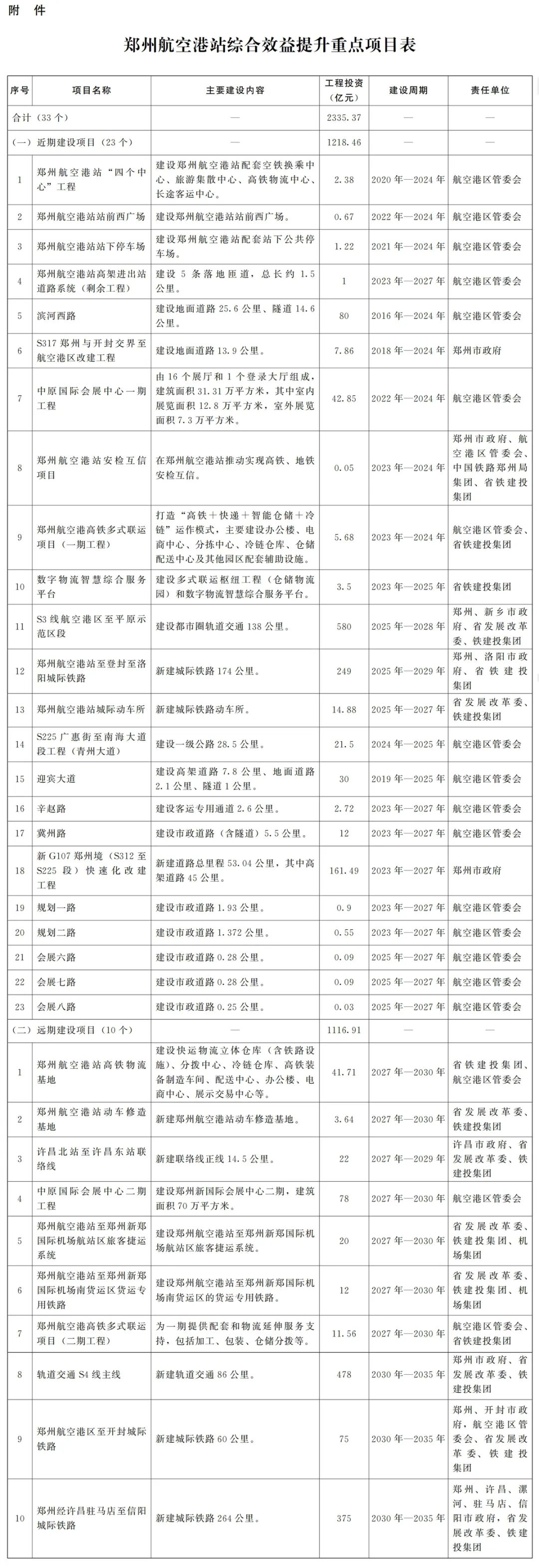
附件:郑州航空港站综合效益提升重点项目表
责编:刘安琪 | 审核:李震 | 监审:万军伟
