
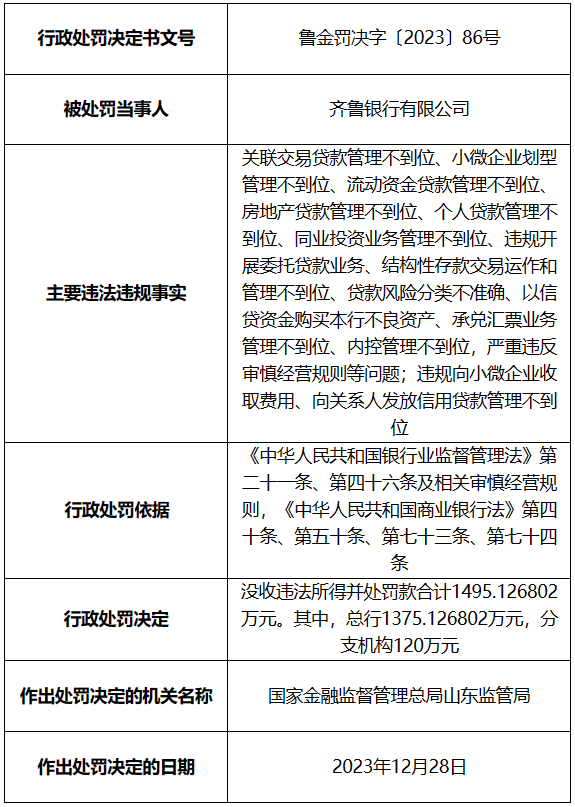
【大河财立方消息】1月10日消息,国家金融监督管理总局山东监管局日前披露行政处罚决定书,齐鲁银行因多项违法违规事实,被罚没合计1495.126802万元。
经查,齐鲁银行存在以下违法违规事实:
关联交易贷款管理不到位、小微企业划型管理不到位、流动资金贷款管理不到位、房地产贷款管理不到位、个人贷款管理不到位、同业投资业务管理不到位、违规开展委托贷款业务、结构性存款交易运作和管理不到位、贷款风险分类不准确、以信贷资金购买本行不良资产、承兑汇票业务管理不到位、内控管理不到位,严重违反审慎经营规则等问题;违规向小微企业收取费用、向关系人发放信用贷款管理不到位。
根据相关法律法规,国家金融监督管理总局山东监管局对齐鲁银行没收违法所得并处罚款合计1495.126802万元。其中,总行1375.126802万元,分支机构120万元。
时任齐鲁银行行长助理、副行长陶文喆,对齐鲁银行关联交易贷款管理不到位、流动资金贷款管理不到位、同业投资业务管理不到位,严重违反审慎经营规则等问题负有责任,被予以警告并处罚款5万元;
时任齐鲁银行营业管理部总经理韩明磊,对齐鲁银行授信资金用途审核不审慎,严重违反审慎经营规则负有责任,被予以警告;
时任齐鲁银行济南山大路支行行长贾镔,对齐鲁银行同业投资业务管理不到位,严重违反审慎经营规则负有责任,被予以警告。
齐鲁银行网站显示,该行成立于1996年6月6日,是全国首批、山东省首家设立并引进境外战略投资的城商行。布局根植济南,立足山东,辐射天津、河南、河北;拥有14家分行、200家营业网点、16家村镇银行,员工4700余人;对外投资济宁银行、德州银行,是山东城商行联盟第一大股东。2021年6月18日,齐鲁银行在上交所正式挂牌上市。
见习编辑:李文玉 | 审核:李震 | 监审:万军伟
