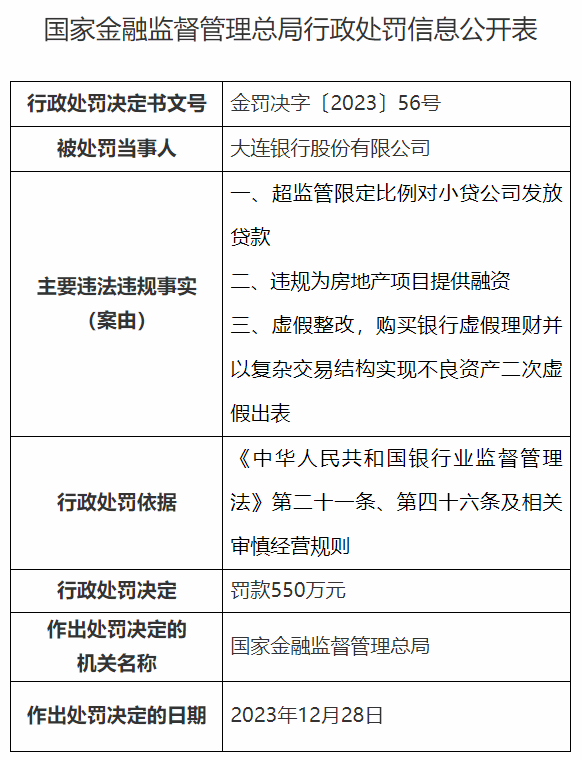
【大河财立方消息】12月29日消息,国家金融监督管理总局对大连银行开出550万元罚单。
行政处罚决定书显示,大连银行存在3项主要违法违规事实:超监管限定比例对小贷公司发放贷款;违规为房地产项目提供融资;虚假整改,购买银行虚假理财并以复杂交易结构实现不良资产二次虚假出表。
大连银行官网显示,该公司是中国东方资产管理股份有限公司控股子公司。
截至2022年末,大连银行资产总额4721亿元,各项贷款余额2517亿元,各项存款余额3016亿元。在2023年7月出版的英国《银行家》杂志全球前一千家大银行排名中,大连银行位列第328位。

责编:陈玉尧 | 审核:李震 | 监审:万军伟