
【大河财立方消息】12月29日消息,国家金融监督管理总局濮阳监管分局、国家金融监督管理总局周口监管分局日前共披露3张行政处罚决定书,中国人民财产保险股份有限公司西华支公司、沈丘支公司、濮阳市华龙支公司因多项违法违规事实,合计被罚60万元。
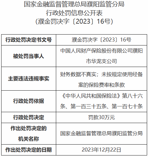
其中,行政处罚决定书濮金罚决字〔2023〕16号显示,中国人民财产保险股份有限公司濮阳市华龙支公司因财务数据不真实、未按规定使用经备案的保险费率和条款,被国家金融监督管理总局濮阳监管分局处罚款30万元。
时任中国人民财产保险股份有限公司濮阳市华龙支公司经理陈晓飞对此负有责任,被予以警告并处罚款2万元。
行政处罚决定书周金罚决字〔2023〕39号显示,中国人民财产保险股份有限公司西华支公司因财务数据不真实,被国家金融监督管理总局周口监管分局处罚款15万元。
时任中国人民财产保险股份有限公司西华支公司农险部经理张贺对此负有责任,被予以警告并处罚款1万元。
行政处罚决定书周金罚决字〔2023〕40号显示,中国人民财产保险股份有限公司沈丘支公司因未如实记录保险业务事项,被处罚款15万元。
时任中国人民财产保险股份有限公司沈丘支公司农险部经理王鹏对此负有责任,被予以警告并处罚款1万元。
见习编辑:李文玉 | 审核:李震 | 监审:万军伟
