规模不足300亿的格林基金,在同一天内提拔三名副总。
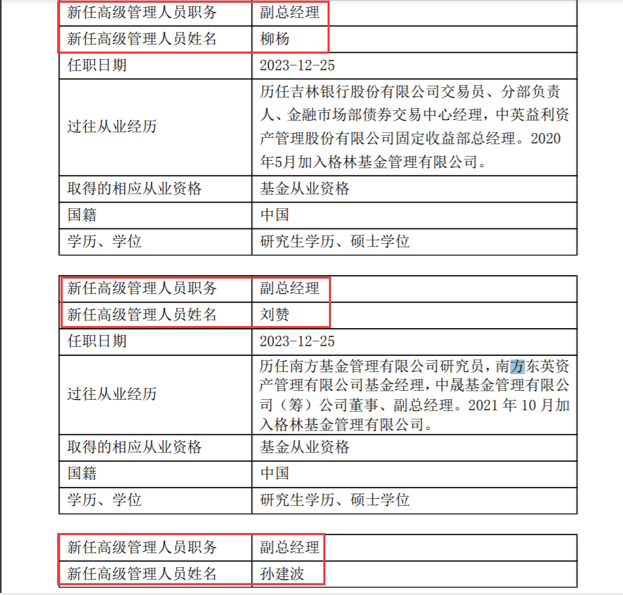
根据格林基金12月27日公告,经董事会审议通过,柳杨、刘赞、孙建波于12月25日起出任公司副总经理。其中,孙建波刚于2023年9月加盟格林基金,但有着逾20年资本市场投研经历,且曾在2010年力压王亚伟夺得当年偏股基金冠军。
券商中国记者发现,包括3位新任副总在内,格林基金副总人数已达到了7位,不仅在中小公募,即便是在全市场公募中都并不多见。格林基金成立于2016年11月,截至目前管理规模268.58亿元,在全市场公募结构中排名101位。截至目前,格林基金旗下10只混合基金2023年以来有9只出现亏损,其中6只亏损幅度超过10%,格林创新成长A和格林伯锐A年内亏损超过20%,这两只基金近三年亏损甚至超过了40%。
一名新任副总曾是公募冠军
根据格林基金公开信息,三名新任副总当中,杨柳和刘赞加盟格林基金已有时日。
其中,柳杨于2020年5月加入格林基金,任总经理助理、固定收益部总监、基金经理。此前曾任吉林银行交易员、分部负责人、金融市场部债券交易中心经理以及中英益利资产管理股份有限公司固定收益部总经理。截至目前,杨柳管理规模约为46亿元。
刘赞于2021年10月加入格林基金,任格林基金公募投资决策委员会委员、基金经理,历任南方基金研究员,南方东英资产管理有限公司基金经理,中晟基金管理有限公司(筹)公司董事、副总经理。截至目前,刘赞管理规模约为0.52亿元。
相比之下,孙建波于2023年9月才加盟格林基金,但孙建波在资本市场从业经验更为丰富。
孙建波历任中国人保信托投资公司业务经理,中国银河证券高级投资经理,中信基金基金经理,华夏基金策略分析师,华商基金投资管理部总经理、总经理助理兼投资总监,上海景林资产管理有限公司投资经理,北京乾和私募基金管理有限公司投资经理、执行董事。最为市场称道的是,孙建波曾在2010年与庄涛、梁永强共同管理的华商盛世成长,凭借37.77%的收益力压王亚伟管理的华夏大盘精选,成为当年偏股基金冠军。
除上述新任高管外,格林基金高管团队还包括王拴红(董事长)、高永红(总经理)、孙会(督察长)、马文杰(副总经理、首席信息官)、黄鲲(副总经理)、龙元伟(副总经理)、孙九正(副总经理)等人。
董事长没有金融从业经历
格林基金成立于2016年11月,注册资本2亿元,由河南省安融房地产开发有限公司100%持股,是为数不多的地产背景的公募基金。
根据Wind数据统计,在格林基金历史上,曾有过两任副总离任,史彦刚和韩东霞分别于2020年4月和2020年8月离任,任期分别为2年10个月和5个月。总经理高永红和董事长王拴红均为2017年2月上任至今。
总经理高永红曾有过格林期货总经理,格林大华期货总经理经历,但董事长王拴红的个人经历主要集中于高校等方面,和金融从业或金融管理基本没有直接关系。公开信息显示,王拴红历任九届全国青联委员、河南省青联副主席、中国期货业协会理事、中国科学院数学与系统控制国家重点实验室顾问、中国科学院管理学院研究生导师、北京航空航天大学MBA导师。
截至目前,格林基金管理规模268.58亿元,在全市场公募结构中排名101位。其中,非货基金规模262.20亿元,有255.40亿元为债券型基金。从历史规模变化情况来看,格林基金成立于2016年底,直到2020年三季度末管理规模只有30亿元出头。但到了2020年底,格林基金规模一举突破100亿元,到2021年三季度末规模突破200亿元。
截至目前,格林基金一共有27只基金,其中有16只债券基金和1只货币基金,10只混合基金。截至12月27日,10只混合基金2023年以来有9只出现亏损,其中6只亏损幅度超过10%,格林创新成长A和格林伯锐A年内亏损超过20%,这两只基金近三年亏损甚至超过了40%。另外,16只债券基金中有3只2023年出现亏损,格林泓景A年内亏损达到7.26%。
上述27只基金由13位基金经理管理,13位基金经理的平均从业年限为3.19年,低于行业的平均年限4.33年。其中,有9位基金经理从业年限不足4年。
偏债混基录得两位数亏损
需要指出的是,包括本次上任的三名副总在内,格林基金目前副总人数达到了七位。这一副总数量不仅在中小公募里属于突出,即便是放眼全市场同样也较为突出。
从过往经历来看,本次新任三名副总多是投研出身,龙元伟和孙九正则是渠道或市场营销出身。比如,龙元伟曾任万家基金渠道经理、渠道服务部上海区域总部总监、渠道服务部副总监、专户业务一部总监、零售业务部总监。另外,首席信息官马文杰,曾有过格林期货总经理助理,格林大华期货总经理助理,中国期货业协会信息技术部主任,中国期货业协会信息技术专业委员会委员,中国期货业协会互联网金融专业委员会委员等履历。
在今年9月孙建波加盟格林基金时,市场一度投来不少关注,一来是孙建波有着丰富投研从业经验和过往辉煌业绩,二来是格林基金将孙建波招致麾下,引来不少猜测:格林基金接下来会如何发力投资?
近年来,公募领域持续有着“投优则仕”案例,比如2023年以来就有嘉实基金姚志鹏、安信基金张翼飞、天治基金许家涵、汇丰晋信基金陆彬、长城基金张勇等基金经理履新公司副总经理。但并非所有新任副总都有着出色业绩。
截至目前,本次出任格林基金副总经理的杨柳任职年限为6.24年,为年限第二长基金经理,仅次于基金经理李会忠8.77年的任职年限。但从过往业绩来看,杨柳阶段性业绩并不算亮眼。以他管理的格林鑫悦一年持有A为例,该基金是一只偏债混合基金,从2021年6月管理至今亏损13.88%,回报排名在803只同类产品中位居763位;他管理规模最大的格林泓景A自2021年5月至今亏损6.85%,在583只同类基金中排名490名。
责编:刘安琪 | 审核:李震 | 监审:万军伟
