红星资本局11月25日消息,昨日晚间,中国证券投资基金业协会(简称“中基协”)修订发布了《基金从业人员管理规则》(下称“《管理规则》”)及配套规则和《证券期货经营机构投资管理人员注册登记规则》(下称“《注册登记规则》”)。
《注册登记规则》对基金经理注册提出了明确要求,并列举了14种情形不得注册为基金经理,包括“产品处于募集期、封闭期内主动离职”的情形。《管理规则》则针对执业行为规范,明确基金从业人员不得有六项禁止行为,包括不得利用职务便利谋取不正当利益、不得炫富。
红星资本局梳理发现,今年以来,已有基金经理在封闭期内离任引发基民不满,其中有的基金在基金经理任职期内没有实现正收益。年内还有多名基金经理利用职务便利获取相关基金的未公开信息遭到证监会处罚,罚款金额有的高达上千万元,涉及头部公募基金公司。另外,近年来随着基金行业高薪事件不断引发舆情,监管也就相关薪酬话题对机构予以了提醒。
不得随意离职
基金经理封闭期离职曾引发基民不满
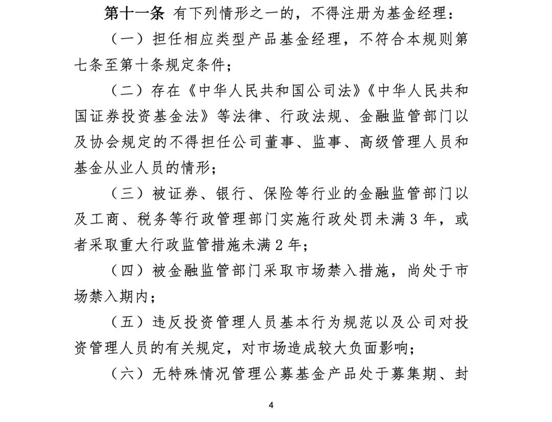
《注册登记规则》中对于基金经理的申请注册,明确列出了十四条不得注册为基金经理的情况,其中有几点值得关注。
分别是,(六)无特殊情况下管理公募产品处于募集期、封闭期内主动离职,且离职时间未满24个月(含静默期);(七)未配合公司妥善完成工作移交或者无特殊情况管理公募基金产品未满1年主动离职,且离职时间未满18个月(含静默期);(八)短期内频繁变换任职单位,即最近1家任职单位为公募基金管理人,3年内变换任职单位2次以上;或者最近1家任职单位非公募基金管理人,3年内变换任职单位3次以上。
申请基金经理注册时,拟聘任基金经理需要承诺:无特殊情况不在公募基金产品募集期、封闭期(公开募集基础设施证券投资基金除外)以及管理公募基金产品1年内主动离职。拟聘任基金经理应当亲笔书写个人承诺,在承诺中明确不少于1年的最短任职期限,并签名。
对于基金经理的变更,《注册登记规则》明确,有“基金经理管理的公募基金产品处于募集期内”“基金经理管理现有已成立公募基金产品处于封闭期内”“基金经理管理现有已成立公募基金产品未满1年”情形之一的,不予办理变更手续。
红星资本局注意到,今年以来,已有基金经理在封闭期内离任,其中有的基金在该基金经理任职期内没有实现正收益。封闭期内由于赎回受限,持有人无法在第一时间进行调仓,只能被动接受基金经理离职给基金带来的影响。
7月11日,大成基金谢家乐因个人原因离任大成北交所两年定开混合,留下6月28日才管理该基金的朱倩独自管理。据大成基金公告,相关离任事宜已按规定在中基协办理注销手续。尽管从谢家乐6月份同时卸任4只基金的动作看,离职似乎早有预兆,但基金经理在基金封闭期离职仍引发了基民不满。资料显示,大成北交所两年定开混合成立于2021年11月23日,截至谢家乐离职当天,A、C份额累计收益分别为-25.56%、-26.05%。
7月21日,基金经理李洋同时离任朱雀碳中和三年持有、朱雀匠心一年持有2只基金。其中,朱雀碳中和三年持有基金于2022年9月成立,运作不足一年,还尚在封闭期内,李洋离任后,该基金由总经理梁跃军单独管理。截至7月21日,朱雀碳中和三年持有自成立以来的净值下跌超过7%,跑输沪深300指数。李洋离任事宜已按规定在中基协办理变更手续和注销手续。
不得利用职务便利谋利
年内已有基金经理被罚
《管理规则》针对执业行为规范,明确基金从业人员不得有六项禁止行为,其中前两条涉及“滥用职权”、“输送不正当利益”。具体包括,滥用职权,玩忽职守,不按照规定履行职责,欺骗、误导、不公平对待投资者的行为;任何形式的商业贿赂,输送不正当利益,利用职务便利为本人或者利益相关人谋取不正当利益的行为。
红星资本局注意到,今年来,已有多名基金经理利用职务便利获取相关基金的未公开信息遭到证监会处罚,罚款金额有的高达上千万元,涉及头部公募基金公司。
11月10日,证监会河北监管局发布的行政处罚决定书显示,时任华夏基金基金经理助理、基金经理夏某龙,利用职务便利获取相关基金的未公开信息,实际控制“张某”证券账户并利用获取的未公开信息进行证券交易,其行为构成公募基金管理人的从业人员利用未公开信息从事相关交易活动的违法行为。河北监管局决定,对夏某龙责令改正,没收违法所得约530.78万元,并处以约530.78万元的罚款,合计罚没1062万元。
从华夏基金以往披露的相关信息来看,这名被罚的基金经理个人信息与夏云龙高度一致。今年3月,华夏基金公告称,夏云龙自3月3日起因个人原因离任其管理的所有基金产品。此前2月21日,华夏景气驱动成立,但夏云龙管理该基金10天后离任,引发市场猜测。
今年7月,证监会浙江监管局发布的行政处罚决定书显示,刘炜在浙商基金因职务便利知悉与基金交易有关的研究报告、投资策略、交易标的、交易时间等未公开信息,同时控制他人账户与基金进行趋同交易。根据监管决定,刘炜被处以30万元罚款。资料显示,刘炜于2021年2月加入浙商基金,2021年6月担任浙商沪港深精选的基金经理,2022年9月浙商基金宣布刘炜因个人原因离任,该基金在其管理期间亏损超过43%。
不得奢靡炫富
此前有证监局要求基金公司上报薪酬方案
《管理规则》还明确规定,基金从业人员不得有“奢靡炫富、拜金主义、享乐主义和极端个人主义的行为”。
红星资本局注意到,近年来,随着基金行业高薪事件不断引发舆情,监管也就相关薪酬话题对机构予以了提醒。
去年5月,为加快推进公募基金行业高质量发展,证监会发布了《公开募集证券投资基金管理人监督管理办法》(简称“《办法》”)及其配套规则,从“准入-内控-经营-治理-退出-监管”全链条完善了公募基金管理人监管要求,
《办法》第23条明确,公募基金管理人应当建立科学的薪酬管理制度和考核机制,合理确定薪酬结构,规范薪酬支付行为,绩效考核应当与合规和风险管理等相挂钩,严格禁止短期考核和过度激励,建立基金从业人员和基金份额持有人利益绑定机制。
截图自《公开募集证券投资基金管理人监督管理办法》
去年6月,为规范基金管理公司绩效考核与薪酬管理行为,健全公募基金行业长效激励约束机制,中基协制定并发布了《基金管理公司绩效考核与薪酬管理指引》(简称“《指引》”),部分内容与《办法》一致,并在其基础上有更详细的说明。
《指引》对薪酬结构、薪酬支付、绩效考核、薪酬内控管理、自律管理等内容进行了明确,部分要点包括:绩效薪酬的递延支付期限、递延支付额度应当与基金份额持有人长期利益、业务风险情况保持一致,递延支付期限不少于3年,递延支付速度应当不快于等分比例;高管、主要业务部门负责人应当将不少于当年绩效薪酬的20%购买本公司管理的公募基金,基金经理应当将不少于当年绩效薪酬的30%购买本公司管理的公募基金,并应当优先购买本人管理的基金。
《指引》还对考核长期化有详细表述,其中提到,董事会对经理层的考核,公司对投研、销售等关键岗位的考核,应当结合长期投资业绩、投资者长期投资收益、合规与风险管理、职业道德水平等情况,不得将规模排名、管理费收入、短期业绩等作为薪酬考核的主要依据。
据上海证券报报道,去年5月,深圳证监局已经两次召集基金公司高管口头传达薪酬改革方案,并在5月18日第三次正式下发了相关通知,要求基金公司在5月30日前报送完善薪酬激励约束机制的落实方案。通知内容显示,上报内容包括薪酬管理的决策机构、健全薪酬管理制度、流程相关安排以及完善薪酬考核指标等等。
责编:王时丹 | 审核:李震 | 监审:万军伟
