
【大河财立方消息】11月17日,国家金融监管总局上海监管局披露的行政处罚信息显示,上海银行股份有限公司因涉嫌32项违法违规事实,总计被罚款1380万元。
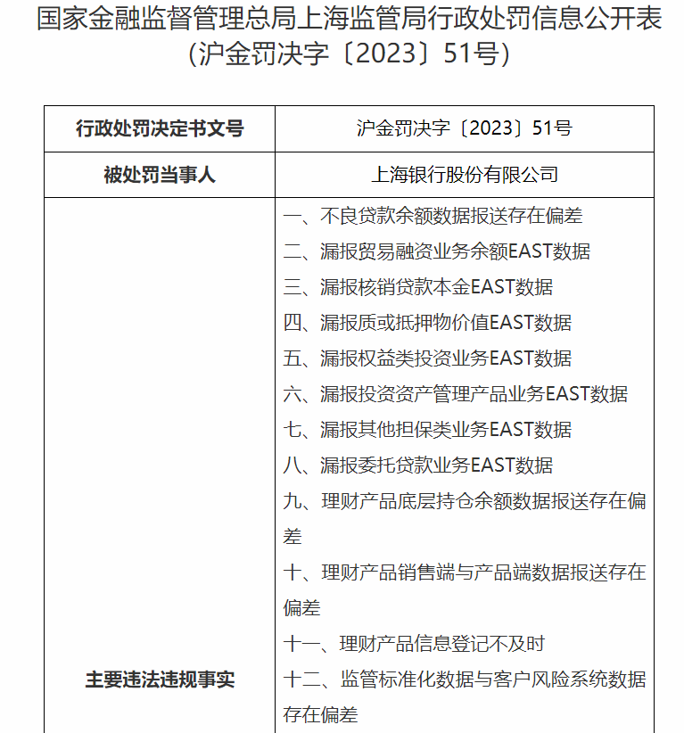
其中,51号罚单显示,上海银行主要存在以下违法违规事实:
一、不良贷款余额数据报送存在偏差;
二、漏报贸易融资业务余额EAST数据;
三、漏报核销贷款本金EAST数据;
四、漏报质或抵押物价值EAST数据;
五、漏报权益类投资业务EAST数据;
六、漏报投资资产管理产品业务EAST数据;
七、漏报其他担保类业务EAST数据;
八、漏报委托贷款业务EAST数据;
九、理财产品底层持仓余额数据报送存在偏差;
十、理财产品销售端与产品端数据报送存在偏差;
十一、理财产品信息登记不及时;
十二、监管标准化数据与客户风险系统数据存在偏差;
十三、EAST系统《个人客户关系信息》表漏报;
十四、EAST系统《表外授信业务》垫付情况存在偏差;
十五、EAST系统《信贷资产转让》表错报;
十六、EAST系统《对公信贷业务借据》表错报;
十七、EAST系统《个人信贷业务借据》表关联错误;
十八、虚假受托支付,贷款资金长期滞留借款人账户;
十九、小微企业划型不准确。
根据相关法律法规,国家金融监管总局上海监管局对上海银行责令改正,并处罚款共计690万元。
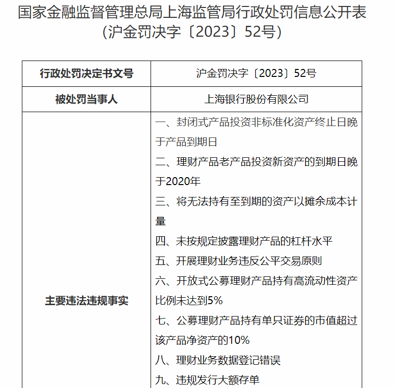
此外,52号罚单显示,上海银行还存在以下违法违规事实:
一、封闭式产品投资非标准化资产终止日晚于产品到期日;
二、理财产品老产品投资新资产的到期日晚于2020年;
三、将无法持有至到期的资产以摊余成本计量;
四、未按规定披露理财产品的杠杆水平;
五、开展理财业务违反公平交易原则;
六、开放式公募理财产品持有高流动性资产比例未达到5%;
七、公募理财产品持有单只证券的市值超过该产品净资产的10%;
八、理财业务数据登记错误;
九、违规发行大额存单;
十、为保理业务提供流动资金贷款管理严重不审慎;
十一、委托贷款资金来源审核严重不审慎;
十二、委托贷款违规用于购买理财;
十三、违规向委托贷款借款人收取手续费。
根据相关法律法规,国家金融监管总局上海监管局对上海银行责令改正,并处罚款共计690万元。
10月27日,上海银行披露的三季报显示,2023年前三季度,上海银行实现营业收入392.73亿元,同比下滑5.76%;实现归属于母公司股东的净利润173.45亿元,同比增长1.03%。
截至2023年9月末,上海银行资产总额30591.14亿元,较上年末增长6.27%;不良贷款率1.21%,较上年末下降0.04个百分点;拨备覆盖率290.02%
责编:史健 | 审核:李震 | 监审:万军伟
