浙江龙港农商行被罚140万,涉个贷资金违规流入房地产市场等
大河财立方
2023-11-15 17:22:10
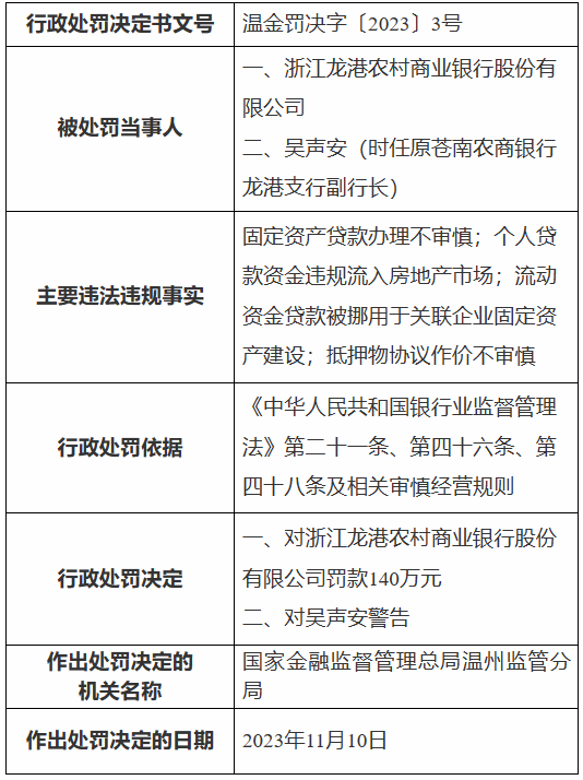
存在固定资产贷款办理不审慎、个人贷款资金违规流入房地产市场、流动资金贷款被挪用于关联企业固定资产建设的违法违规事实
【大河财立方消息】11月15日消息,浙江龙港农村商业银行因固定资产贷款办理不审慎、个人贷款资金违规流入房地产市场、流动资金贷款被挪用于关联企业固定资产建设、抵押物协议作价不审慎,日前被国家金融监督管理总局温州监管分局处罚款140万元;时任原苍南农商银行龙港支行副行长吴声安被予以警告。

实习编辑:李文玉 | 审核:李震 | 监审:万军伟