虚报贷款数据,邯郸银行被罚50万元
大河财立方
2023-11-14 18:26:20

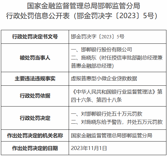
【大河财立方消息】11月14日消息,邯郸银行因虚报普惠型小微企业贷款数据,日前被国家金融监督管理总局邯郸监管分局处罚款50万元;施晓东时任授信审批部副总经理兼普惠金融部总经理,被予以警告并处5万元罚款。

实习编辑:李文玉 | 审核:李震 | 监审:万军伟


相关推荐
下载