
【大河财立方消息】10月30日,工行、农行、中行、建行、交行、邮储银行六大国有银行集体公告,积极响应中国银行业协会《关于调整银行部分服务价格提升服务质效的倡议书》有关号召,调整部分服务价格,进一步加大减费让利力度。
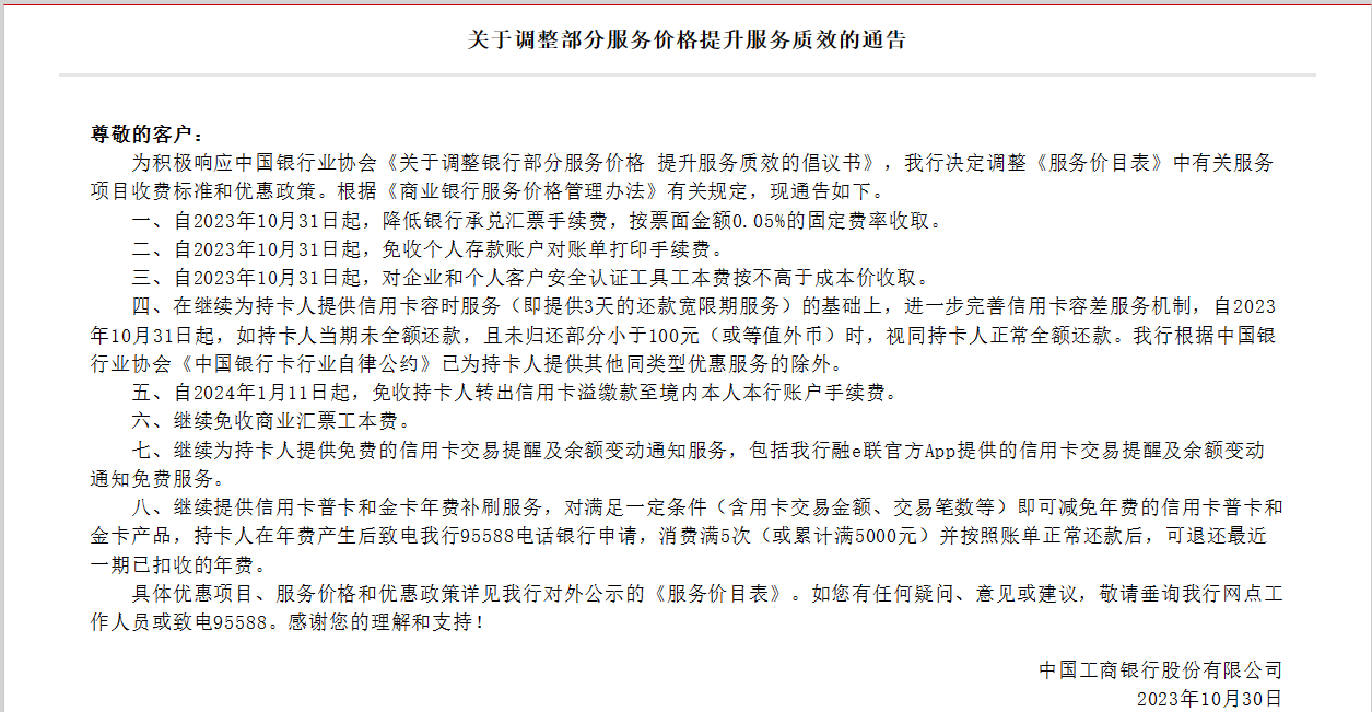
工商银行:调整部分服务价格提升服务质效
工商银行在公告中表示,为积极响应中国银行业协会《关于调整银行部分服务价格 提升服务质效的倡议书》,决定调整《服务价目表》中有关服务项目收费标准和优惠政策,具体如下:
一、自2023年10月31日起,降低银行承兑汇票手续费,按票面金额0.05%的固定费率收取。
二、自2023年10月31日起,免收个人存款账户对账单打印手续费。
三、自2023年10月31日起,对企业和个人客户安全认证工具工本费按不高于成本价收取。
四、在继续为持卡人提供信用卡容时服务(即提供3天的还款宽限期服务)的基础上,进一步完善信用卡容差服务机制,自2023年10月31日起,如持卡人当期未全额还款,且未归还部分小于100元(或等值外币)时,视同持卡人正常全额还款。我行根据中国银行业协会《中国银行卡行业自律公约》已为持卡人提供其他同类型优惠服务的除外。
五、自2024年1月11日起,免收持卡人转出信用卡溢缴款至境内本人本行账户手续费。
六、继续免收商业汇票工本费。
七、继续为持卡人提供免费的信用卡交易提醒及余额变动通知服务,包括我行融e联官方App提供的信用卡交易提醒及余额变动通知免费服务。
八、继续提供信用卡普卡和金卡年费补刷服务,对满足一定条件(含用卡交易金额、交易笔数等)即可减免年费的信用卡普卡和金卡产品,持卡人在年费产生后致电我行95588电话银行申请,消费满5次(或累计满5000元)并按照账单正常还款后,可退还最近一期已扣收的年费。
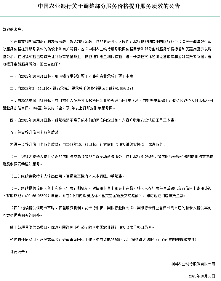
农业银行:在继续实施已有减费让利政策的基础上,推出惠企利民措施
农业银行公告中表示,积极响应中国银行业协会《关于调整银行部分服务价格提升服务质效的倡议书》有关号召,对《中国农业银行服务收费价格目录》部分金融服务价格标准和优惠措施予以调整公示,在继续实施已有减费让利政策的基础上,积极推出惠企利民措施,进一步减轻实体经济经营成本和金融消费者负担,着力提升金融服务质效。具体如下:
一、自2023年10月31日起,取消银行承兑汇票工本费和商业承兑汇票工本费。
二、自2023年3月11日起,银行承兑汇票承兑手续费按票面金额的0.05%收取。
三、自2023年10月31日起,在目前个人免费打印起始日距业务办理当日1年(含)内对账单基础上,暂免收取个人打印起始日距业务办理当日,1年至3年以内(含)及3年以上打印对账单服务费。
四、自2023年10月31日起,继续按照不高于成本价的标准向企业和个人客户收取安全认证工具工本费。
五、综合提升信用卡服务质效
为进一步提升信用卡服务质效,自2023年10月31日起,针对信用卡服务继续实施以下优惠服务:
(一)继续为持卡人提供免费的信用卡交易提醒及余额变动通知服务,包括我行掌银APP、微信服务号等免费的信用卡交易提醒及余额变动通知服务。
(二)继续免收持卡人转出信用卡溢缴款至境内本人本行账户手续费。
(三)继续提供信用卡普卡和金卡年费补刷机制。对信用卡普卡和金卡产品,持卡人在年费产生后致电我行信用卡客服热线(客服热线:400-66-95599)申请,并在2个月内消费达标(含交易金额及交易笔数),即可返还相应年费金额。
(四)继续提供信用卡容时、容差服务机制。发卡行根据中国银行业协会《中国银行卡行业自律公约》已为持卡人提供其他同类型优惠服务的除外。
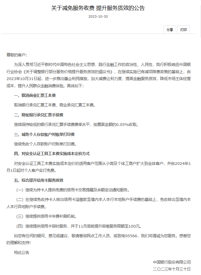
中国银行:加大减费让利力度,提高金融服务质效
中国银行在公告中表示,积极响应中国银行业协会《关于调整银行部分服务价格提升服务质效的倡议书》,在继续实施已有减项降费政策的基础上,自2023年10月31日起,进一步推出惠企利民措施,加大减费让利力度,提高金融服务质效,降低市场主体经营成本,提升人民群众金融消费体验。具体如下:
一、取消商业汇票工本费
取消银行承兑汇票工本费、商业承兑汇票工本费。
二、降低银行承兑汇票手续费
继续保持较低的银行承兑汇票手续费费率水平,按票面金额的0.05%收取。
三、减免个人存款账户对账单打印费
继续免收个人存款账户对账单打印费。
四、对安全认证工具工本费实施成本定价方式
对安全认证工具工本费实施成本定价的适用客户范围从小微及个体工商户扩大到全体客户,并自2024年1月1日起对个人客户实行免费。
五、综合提升信用卡服务质效
(一)继续为持卡人提供免费的信用卡交易提醒及余额变动通知服务。
(二)在继续免收持卡人转出信用卡溢缴款至境内本人本行本地账户手续费的基础上,免收转出至境内本人本行异地账户手续费。
(三)继续提供信用卡年费补刷机制。
(四)继续提供信用卡容时服务,并于11月底前提升容差服务限额至100元。
建设银行:加大优惠力度,助力美好生活
建设银行在公告中表示,积极响应行业倡议,持续推动商业汇票工本费、银行承完汇票手续费、个人存款账户对账单打印费、安全认证工具工本费、信用卡等降费举措落到实处,不断提升客户服务体验、降低市场主体经营成本。具体如下:
交通银行:提升人民群众金融服务体验,持续提高服务实体经济质效
交通银行公告中表示,积极响应中国银行业协会发布的《关于调整银行部分服务价格提升服务质效的倡议书》有关号召,对《交通银行服务收费名录》部分服务价格标准及优惠措施予以调整公示,在继续执行现有优惠减免政策的基础上,进一步加大减费让利力度,降低市场主体经营成本,提升人民群众金融服务体验,持续提高服务实体经济质效。具体如下:
一、取消商业承兑汇票工本费,继续免收银行承兑汇票工本费。
二、取消银行承兑汇票承兑手续费按期限分档计费方式,调整为费率按照不超过票面金额0.05%收取。
三、继续实施个人存款账户所有期限对账单打印费免费优惠政策。
四、安全认证工具工本费对全体企业和个人客户按照不高于成本价收取。原小微企业和个体工商户三年优惠期限(2021年9月30日-2024年9月30日)调整为长期,动态令牌工本费继续对全部个人实施免收优惠。
邮储银行:加大服务优惠力度,降低市场主体经营成本
邮储银行在公告中表示,积极响应中国银行业协会发布的《关于调整银行部分服务价格提升服务质效的倡议书》有关号召,对《中国邮政储蓄银行服务价目表》部分服务价格标准及优惠措施予以调整公示,在继续执行现有优惠减免政策的基础上,进一步加大服务优惠力度,降低市场主体经营成本,提升人民群众金融服务体验,持续提高服务实体经济质效。具体如下:
一、自2023年10月31日起,取消商业汇票工本费,免收银行承兑汇票工本费和商业承兑汇票工本费。
二、自2023年11月30日起,取消银行承兑汇票承兑手续费按期限分档计费方式,费率调整为票面金额的0.05%。
三、自2023年10月31日起,实施个人存款账户所有期限对账单打印费免费优惠政策。
四、自2023年10月31日起,安全认证工具工本费对全体企业和个人客户按照不高于成本价收取。
实习编辑:李文玉 | 审核:李震 | 监审:万军伟
