
【大河财立方 记者 程昭华 韩东琳】风头正劲的减肥药赛道再现警示。10月17日,博瑞生物董事长袁建栋因“亲身试药减重30斤”,收到江苏证监局警示函。
这份警示函源于10月12日,袁建栋在“大咖解读GLP-1全产业链系列交流会”电话会议上发布个人试用公司在研产品BGM0504注射液相关情况。袁建栋称,自己在安全性方面没有太大担心,试药约两个月,体重从91公斤降到76公斤,效果非常明显。
此前因马斯克的公开表态,GLP-1受到资本市场热捧,减肥药概念股攀升明显。“袁建栋亲自试药”无疑给迎风而上的减肥药概念添了把火。Wind数据显示,10月12日至10月17日,博瑞医药股价上涨35.73%,股价涨幅位列减肥药概念股首位。
立方舆情通系统显示,“博瑞医药董事长试药”相关信息共计9678篇次,传播速度约每天1381篇次。截至发稿,全网互动声量(转发量、评论量、阅读量之和)452.74万。对比个股变动及事件传播情况可以看出,“董事长亲身试药”话题成功引起了投资者对博瑞医药的关注。然而,股价大涨后,博瑞医药却迎来一纸警示函。
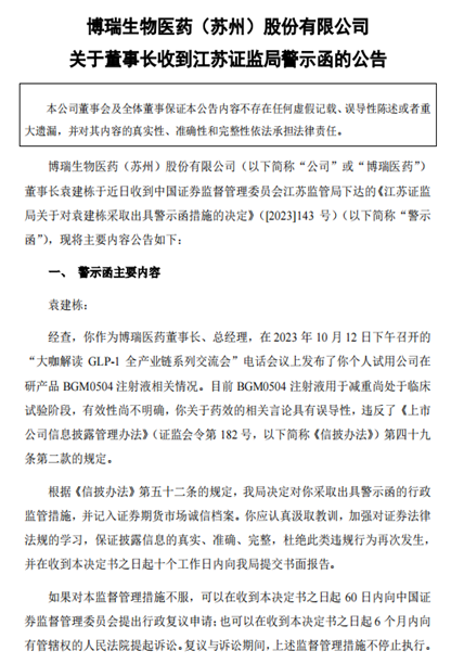
警示函称,BGM0504注射液目前用于减重尚处于临床试验阶段,有效性尚不明确,袁建栋相关言论具有误导性,违反了《上市公司信息披露管理办法》规定。对此,江苏证监局决定对袁建栋采取出具警示函的行政监管措施,并记入证券期货市场诚信档案。
从舆情管理的角度来看,袁建栋作为博瑞医药董事长,个人试药行为本身可以理解。但是,其“对安全性方面没有太大担心”“效果非常明显”等言论容易引发争议。个体情况不能代表大众,袁建栋未明确试药过程是否配合节食、运动等相关要素,也未公开其临床阶段相关数据。药物效果、反应本就因人而异,袁建栋个人“对安全性方面没有太大担心”不能证明BGM0504注射液具备足够的安全性。
立方舆情通认为,董监高作为上市公司的关键先生,其言行举止代表公司,更容易被投资者、公众聚焦。博瑞医药未公开临床试验数据以证实该药物的实效性与安全性,袁建栋却在交流会上直言安全有效。这侧面表现出袁建栋作为博瑞医药董事长未明确区分个人边界和公众边界,该行为也反映出博瑞医药企业声誉风险管理的漏洞。
假如,袁建栋在交流会上强调,试药效果仅代表个人情况,不能说明临床试验成果,后续试验相关数据将对公众予以公告。那么,市场对其“蹭热点炒作股价”的讨论量或有减弱。
或许,董事长以身试药是其考虑到市值管理,所做的“冒险”,借减肥药东风拉升股价。立方舆情通发现,博瑞医药蹭热点早有前例。新冠疫情期间,博瑞医药曾表示已批量生产出瑞德西韦原料药。随后,该公司股价有所攀升。对此,江苏证监局下发警示函称,批量生产实际为药品研发中小试、中试等批次的试验性生产,而非已完成审批并开始正式规模化、商业化生产销售瑞德西韦原料药和制剂。
减肥药安全有效、批量生产瑞德西韦原料药,博瑞医药前后两次遭监管部门“打假”,折射出该公司在对外信披流程中的舆情盲点。立方舆情建议,上市公司在对外信披过程中,主观上不应带有目的性,需客观平实地公布试验数据、临床资料等信息,从源头避免蹭热点质疑。此外,公司相关部门对董监高等关键人物对外发声进行系统性审查,避免因其言论不当引发舆情讨论。
责编:陈玉尧 | 审校:陈筱娟 | 审核:李震 | 监审:万军伟
