
【大河财立方消息】10月13日,郑州市住房保障和房地产管理局公布了郑州市第七批人才公寓配租方案,包括4个项目,共计6792套房源,定于10月18日08:00将房源上线“郑州市保障性租赁住房(人才公寓)系统”进行配租。
具体如下:
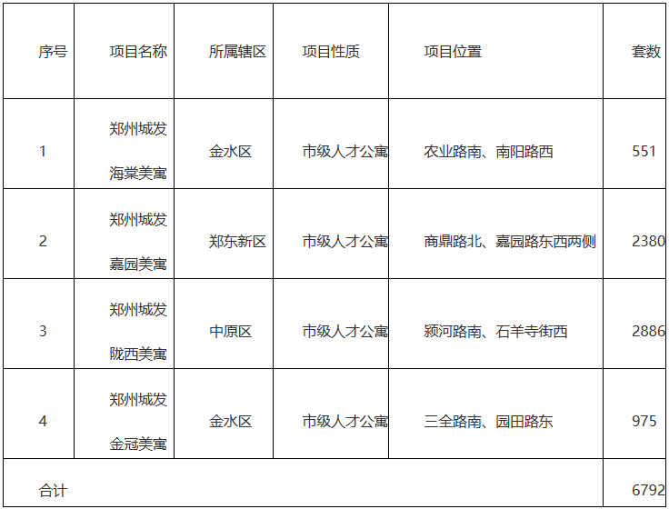
一、配租项目
(一)郑州城发海棠美寓
郑州城发海棠美寓位于金水区南阳路西、农业路南,紧邻地铁站3号线南阳新村站B口,交通便捷、配套齐全。该项目共551套房源,分布在1号楼2单元3-31层;户型为29-74㎡,均为一室户型,平均租金28元/㎡/月;物业费2.8元/㎡/月,物业服务单位为康桥悦生活服务集团有限公司;水费5.95元/吨,电费0.87元/度。
项目配备智能门锁、独立卫浴、床、衣柜、书桌、洗衣机、空调、冰箱、抽烟机、晾衣架等,公寓精装修设计,拎包入住,智能化管理,商业、教育配套齐全,满足入住人群生活、社交需求。
运营单位:郑州城发安居有限公司,联系电话:4001261666、16691685003。
(二)郑州城发嘉园美寓
郑州城发嘉园美寓项目位于郑东新区商鼎路北、嘉园路东西两侧,紧邻地铁站1号线博学路站,交通便捷、配套齐全。该项目共2380套房源,分布在2号楼5-29层、3号楼3-44层、4号楼3-44层(其中3号楼864套房源定向配租);户型为30-55㎡,均为一室户型,平均租金35元/㎡/月;物业费2.6元/㎡/月,物业服务单位为润嘉物业管理(北京)有限公司;水费5.95元/吨,电费0.75元/度。
项目配备智能门锁、独立卫浴、床、衣柜、书桌、洗衣机、空调、冰箱、抽烟机、晾衣架等,公寓精装修设计,拎包入住,智能化管理,商业、教育配套齐全,满足入住人群生活、社交需求。
运营单位:郑州城发安居有限公司,联系电话:4001261666、19800907008。
(三)郑州城发陇西美寓
郑州城发陇西美寓项目位于中原区颍河路南、石羊寺街西,紧邻地铁站10号线西流湖公园南站,交通便捷、配套齐全。该项目共2886套房源,分布在1号院4号楼3-22层和3号院5、6、14、15号楼3-22层(其中15号楼742套房源定向配租);32-50㎡的一室户型1544套、66-87㎡的两室一厅户型1274套、94-99㎡的三室一厅户型68套,平均租金17.4元/㎡/月;物业费1.8元/㎡/月,物业服务单位为河南卓裕物业服务有限公司;1号院4号楼水费4.4元/吨,电费0.76元/度;3号院5、6、14、15号楼水费4.4元/吨,电费0.56元/度。
项目配备智能门锁、独立卫浴、床、衣柜、书桌、洗衣机、空调、冰箱、抽烟机、晾衣架等,公寓精装修设计,拎包入住,智能化管理,商业、教育配套齐全,满足入住人群生活、社交需求。
运营单位:郑州城发安居有限公司,联系电话:4001261666、19800907009。
(四)郑州城发金冠美寓
郑州城发金冠美寓项目位于金水区三全路南、园田路东,紧邻地铁站4号线丰庆路站A、B口,交通便捷、配套齐全。该项目共975套房源,分布在1号楼7-29层、5号楼2-13层;户型为39-50㎡,均为一室户型,平均租金24元/㎡/月;物业费2.5元/㎡/月,物业服务单位为河南领域物业管理有限公司;水费5.95元/吨,电费0.75元/度。
项目配备智能门锁、独立卫浴、床、衣柜、书桌、洗衣机、空调、冰箱、抽烟机、晾衣架等,公寓精装修设计,拎包入住,智能化管理,商业、教育配套齐全,满足入住人群生活、社交需求。
运营单位:郑州城发安居有限公司,联系电话:4001261666、16691685009。
二、配租对象
配租对象为在郑就业创业的大学专科(技工院校全日制高级工)(含)以上学历人才,以及享受我市人才计划支持的高层次人才、博士和经市人社局认定的市重点产业急需人才,且满足《郑州市人才公寓管理暂行办法》(郑政办〔2023〕11号)中相关申请条件。
三、方案公示
项目房源位置、选房时间及咨询电话等在郑州市住房保障和房地产管理局网站(https://zfbzj.zhengzhou.gov.cn/)及“郑好办”APP上公示。
四、配租时间
定于2023年10月18日08:00将房源上线“郑州市保障性租赁住房(人才公寓)系统”进行配租。
符合优先配租条件的高层次人才、博士和经市人社局认定的市重点产业急需人才于2023年10月18日08:00至2023年10月19日08:00选房配租。
其他符合申请条件的青年人才于2023年10月19日08:00开始选房配租直至房源全部配租完成。
五、配租方式
本批次配租全流程通过线上进行,按照“一网通办、一网通管”的原则,申请人可登录“郑好办”APP(“一件事专区”→“住房保障一件事”),进入人才公寓配租模块,按照提示进行申请、选房、签约和退出。
六、咨询电话
郑州城发海棠美寓联系电话:4001261666
16691685003。
郑州城发嘉园美寓联系电话:4001261666
19800907008。
郑州城发陇西美寓联系电话:4001261666
19800907009。
郑州城发金冠美寓联系电话:4001261666
16691685009。
如在配租选房过程中有任何疑问,可在“郑好办”APP上留言咨询,也可拨打咨询电话:0371-67883317。
咨询窗口:郑州市建设路与百花路房地产大厦三楼值班室。
实习编辑:李文玉 | 审核:李震 | 监审:万军伟
