
【大河财立方消息】10月10日,荥阳城市发展投资集团发布招聘公告,拟招聘26人。其中,荥阳城投集团总部招聘11人,荥阳城投集团子公司招聘15人。
荥阳城市发展投资集团有限公司为荥阳市国有独资公司,承担城市综合开发、运营等职能,目前公司注册资本30亿元,主体信用评级为AA,资产规模超过300亿元。
荥阳城投集团总部:
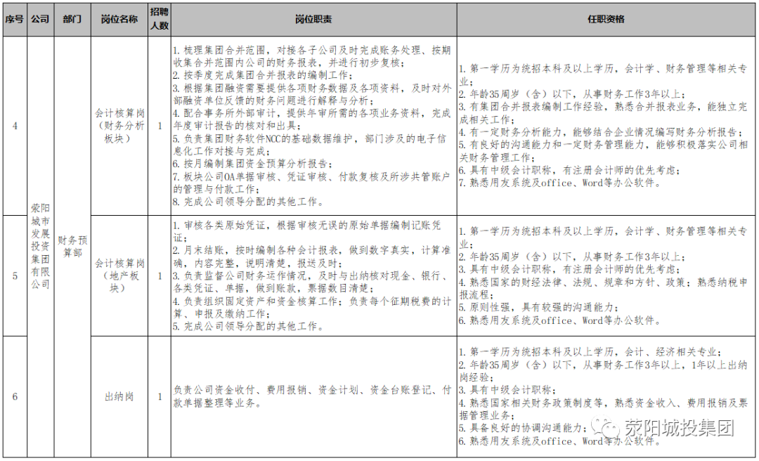
法务内审部:部门经理1名;财务预算部:会计核算岗(建筑施工板块)3名、会计核算岗(综合业务板块)1名、会计核算岗(财务分析板块)1名、会计核算岗(地产板块)1名、出纳岗1名、财务稽核岗(地产纾困业务)1名;工程管理部:安装成本岗1名;融资管理部:融资管理岗1名;合计11名。
荥阳城投集团子公司:
荥阳城投集团子公司:荥阳文旅公司:总经理1名;荥阳城发建筑工程集团有限公司:生产经理(公路工程)1名、生产经理(市政工程)2名;郑州中荥城乡建设有限公司:文旅项目产品研发经理1名、文旅招商经理1名;河南棋遇记文化旅游有限公司:招商经理1名、运营经理1名;中荥(天津)商业保理有限公司:业务专员1名、融资专员1名、风控合规专员1名、会计核算岗1名;郑州中荥智慧城市运营管理有限公司:总经理1名;荥阳江硕水务有限公司:污水处理厂厂长1名;郑州中合汇供应链管理有限公司:财务主管1名,合计:15名。
附岗位表:
招聘条件
(一)基本条件
1.拥护中华人民共和国宪法,具有中华人民共和国国籍;
2.拥护中国共产党的领导,热爱祖国,遵纪守法,诚信廉洁,品行端正,勤奋敬业,团结合作,作风严谨,履职记录良好,有良好的职业素养;
3.熟悉现代企业制度,具有良好的心理素质及身体素质,具备履行职位职责所必需的专业知识,了解国家宏观政策和相关法律法规;
4.敢于担当、善于作为、勤奋敬业、踏实肯干,具有良好的团队合作精神和沟通能力,拥有较强的执行力。
(二)有下列情形之一的不得报名:
1.具有《中华人民共和国公司法》第一百四十六条所列情形之一的,不得担任公司的董事、监事、高级管理人员:
(1)无民事行为能力或者限制民事行为能力;
(2)因贪污、贿赂、侵占财产、挪用财产或者破坏社会主义市场经济秩序,被判处刑罚,执行期满未逾五年;
(3)担任破产清算的公司、企业的董事或厂长、经理,对该公司、企业的破产负有个人责任的,自该公司、企业破产清算完结之日起未逾三年;
(4)担任因违法被吊销营业执照、责令关闭的公司、企业的法定代表人,并负有个人责任的,自该公司、企业被吊销营业执照之日起未逾三年。
2.受过司法机关刑事处罚的,处于党纪、政纪处分期内的;涉嫌违纪违法正在接受有关机关审查尚未作出结论的;国家法律法规、党纪政纪和有关政策另有规定不能担任企业高管人员职务的。
3.其他法律法规规定不得报名的情形。
招聘程序
(一)招聘按照发布公告、网上报名、资格审查、履历分析、综合评估(面试、复试)、考察(背景调查)、体检、录用阶段及聘用签约等程序进行。
(二)每名应聘者只能申报一个岗位,如申报两个或以上岗位,将自动默认其中一个岗位。
管理及待遇
(一)人事管理。参与报名的应聘人员须在聘用后辞去原单位所任职务,并与原单位解除劳动合同。
(二)任职管理。与聘用人员签订劳动合同,对聘用人员实行考核管理,考核结果与薪资挂钩。
(三)待遇。各岗位薪酬标准参照市场化水平、郑州市各县区城投公司相关岗位待遇标准及荥阳市相关规定确定。
报名方式
(一)报名时间:2023 年10月11日 8:30 至2023年10月17日17:00 (请于报名时间内进行资料回传,超出报名时间回传无效)。
(二)应聘人员需提供资料:
1.报名登记表(命名方式:应聘公司+应聘岗位+姓名,提交方式:Word版,如未按要求版本回传,则判定为不合格)(请通过原文链接下载报名表);
2.身份证、学历证、学位证和有关职称、资格证书;
3.近年来主要工作业绩(成果)、获奖材料等证明;
4.近期2寸证件照(红底)电子版。
上述2和3材料均以扫描件形式提供;以上所有内容以附件形式一并发送邮箱xyctzp@163.com,附件及邮件标题统一格式为:“应聘公司+应聘岗位+姓名”。
(三)应聘者应对提交材料的真实性、完整性负责。本次选聘将进行全过程资格审查,凡不符合岗位要求、弄虚作假者,一经查实,取消选聘资格。
(四)通过资格审查的报名人员,面试时间公司将通过电话或电子邮件方式通知本人;未接到通知的,即为未通过资格审查者,不再另行通知。
责编:陶纪燕 | 审核:李震 | 监审:万军伟
