
【大河财立方消息】9月28日,中国银行间市场交易商协会发布《中国银行间市场交易商协会非金融企业债务融资工具承销业务相关会员市场评价规则 (2023版)》。
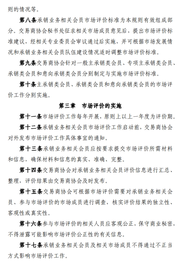
根据《评价规则》,主承销类会员分为一般主承销类会员和专项主承销类会员。
一般主承销类会员可以在银行间债券市场从事全部类别债务融资工具主承销业务。
专项主承销类会员可以在银行间债券市场从事部分类别债务融资工具主承销业务。其中境外非金融企业债务融资工具主承销类会员可以在银行间债券市场从事境外非金融企业债务融资工具主承销业务。
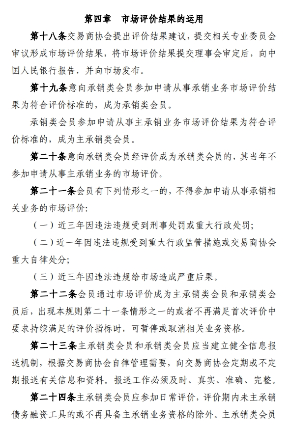
承销类会员可以在银行间债券市场从事债务融资工具承销业务。
意向承销类会员是指有意向在银行间债券市场从事债务融资工具承销业务且自愿参加市场评价的交易商协会非承销类金融机构会员。
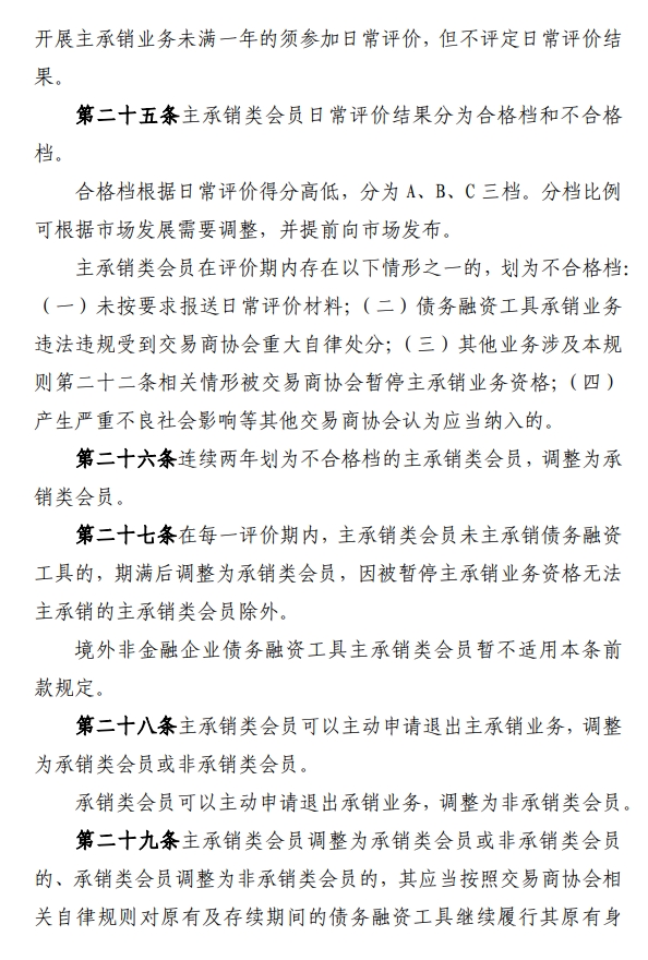
主承销类会员日常评价结果分为合格档和不合格档。
合格档根据日常评价得分高低,分为 A、B、C 三档。分档比例可根据市场发展需要调整,并提前向市场发布。
主承销类会员在评价期内存在以下情形之一的,划为不合格档:
(一)未按要求报送日常评价材料;
(二)债务融资工具承销业务违法违规受到交易商协会重大自律处分;
(三)其他业务涉及本规则第二十二条相关情形被交易商协会暂停主承销业务资格;
(四)产生严重不良社会影响等其他交易商协会认为应当纳入的。
连续两年划为不合格档的主承销类会员,调整为承销类会员。
在每一评价期内,主承销类会员未主承销债务融资工具的,期满后调整为承销类会员,因被暂停主承销业务资格无法主承销的主承销类会员除外。
责编:陈玉尧 | 审核:李震 | 监审:万军伟
